Введение
Для обеспечения стабильных параметров светодиодов, таких как цветовая температура, яркость свечения, продолжительность срока службы и надёжность, их необходимо питать стабилизированным током. Стабилизацию тока можно осуществить, применяя светодиодные драйверы на основе специализированных интегральных микросхем.
Светодиодные драйверы по способу преобразования энергии делятся на линейные и импульсные (см. рис. 1).

В свою очередь, импульсные драйверы, в зависимости от гальванической развязки от сети переменного тока, могут быть как гальванически изолированные, так и неизолированные. Способ гальванической развязки определяет дальнейшую топологию преобразователя. В изолированных драйверах невысокой мощности, как правило, применяется обратноходовой (flyback) преобразователь. Если же необходима мощность более 100 Вт, используется полумостовой резонансный преобразователь. Гальванически неизолированные светодиодные драйверы в зависимости от величины входного напряжения Uвх и выходного напряжения Uвых делятся на понижающие (buck) с Uвх>Uвых, повышающие (boost) с Uвх<Uвых и понижающе-повышающие (buck-boost) преобразователи.
Светодиодные драйверы, независимо от топологии, а также наличия или отсутствия гальванической связи выхода и первичной сети, могут содержать корректор коэффициента мощности (PFC).
Линейные светодиодные драйверы
Простейшим линейным светодиодным драйвером является резистор, включённый последовательно со светодиодами. Недостатки такой схемы очевидны: колебания напряжения в сети будут вызывать изменение тока через светодиоды и, соответственно, изменение интенсивности свечения. Следующим по степени сложности линейным светодиодным драйвером является токоограничительный диод (CLD, Current Limiting Diode), представляющий собой полевой транзистор с p-n-переходом, работающий в режиме источника тока [1, 2]. Такие диоды выпускаются фирмами Supetex, Central Semiconductor Corp, Diotec, Semitec, Linear Systems и OnSemi. Основным недостатком таких приборов является зависимость тока диода от падающего на нём напряжения и от температуры.
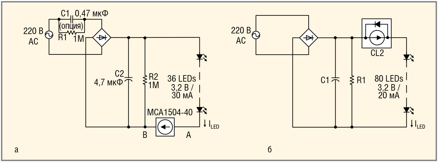
Наиболее эффективным решением линейного драйвера светодиодов является применение специализированных микросхем типа CLx компании Supetex или MCA1504 компании «Микроника»,
обеспечивающих стабилизированный ток на выходе, как в диапазоне входных напряжений, так и в диапазоне температур. По сути, ИС такого типа является генератором стабильного тока, величина которого не зависит от напряжения на нём. Типовая схема светодиодных драйверов на базе ИС CL2 и MCA1504 [3, 4] приведена на рисунке 2.

Дополнительные RC-цепи, установленные до и после диодного моста, используются для расширения диапазона входного переменного напряжения.
Основные достоинства описанных светодиодных драйверов:
- простота применения, малые габариты и низкая стоимость;
- отсутствие высокочастотных помех при работе;
- отсутствие моточных изделий.
Основные недостатки линейных светодиодных драйверов на базе ИС CL2 и MCA1504:
- ограниченный диапазон входных напряжений, и, вследствие этого, необходимость применения RC-цепочек для расширения этого диапазона, особенно для ИС МСА1504;
- низкий коэффициент мощности;
- невозможность управления яркостью светодиодов.
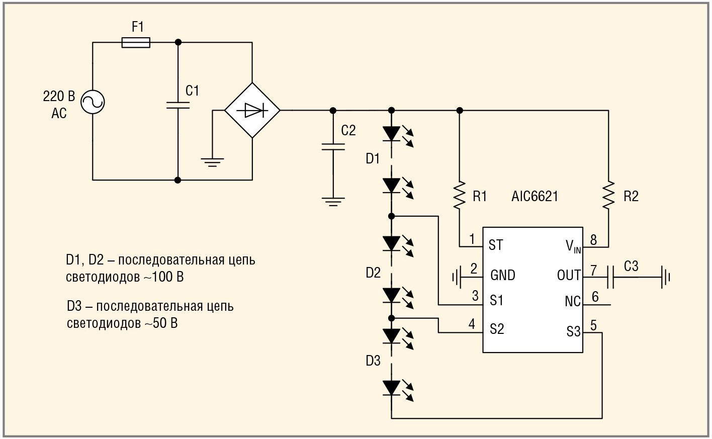
При необходимости широкого диапазона входных переменных напряжений 176…264 В применяются линейные светодиодные драйверы с высоковольтными ключами в выходном каскаде. Они последовательно подключают или отключают цепочки светодиодов в зависимости от приложенного в данный момент напряжения. По этому принципу построены линейные драйверы на базе микросхем SDS3108 фирмы SDS Power Integration, AIC6621 фирмы Analog Integrations, AP1513 фирмы Anwell Semiconductor и DCL2118 фирмы InnoVision. Микросхемы этого типа могут выпускаться под различные токи светодиодов (20, 25, 30, 35, 40, 45 и 50 мА). Параллельное включение ИС увеличивает ток. Микросхемы осуществляют температурную защиту светодиодов от перегрева, которая снижает выходной ток при достижении температуры кристалла в 125…140°С. Типовая схема драйвера на базе ИС AIC6621 представлена на рисунке 3.

В микросхеме AIC6621 есть три высоковольтных транзистора, которые работают в режиме ограничения тока. В начальный момент времени ток протекает через светодиоды D1 и вывод ИС S1, который представляет собой цепь с МОП-транзистором с открытым стоком. По мере нарастания входного напряжения увеличивается напряжение на выводе S1. Когда оно достигнет определённого значения, МОП-транзистор в цепи вывода S1 закрывается, а транзистор в цепи вывода S2 открывается, и ток начинает протекать через последовательную цепь светодиодов D1 и D2. Дальнейшее увеличение входного напряжение приводит к закрыванию транзистора в цепи вывода S2 и открыванию транзистора в цепи вывода S3. В последнем случае ток течёт через цепь светодиодов D1+D2+D3. По мере уменьшения входного напряжения происходит обратный процесс (см. рис. 4).

По сравнению с предыдущим решением на базе ИС МСА1504, драйвер на основе AIC6621 имеет более ярко выраженные пульсации светового потока с удвоенной частотой сети благодаря тому, что в разные моменты времени светится разное количество светодиодов. Для человеческого глаза такие пульсации светового потока не заметны, однако они проявляются при видеосъёмке на цифровые камеры.
Импульсные светодиодные драйверы
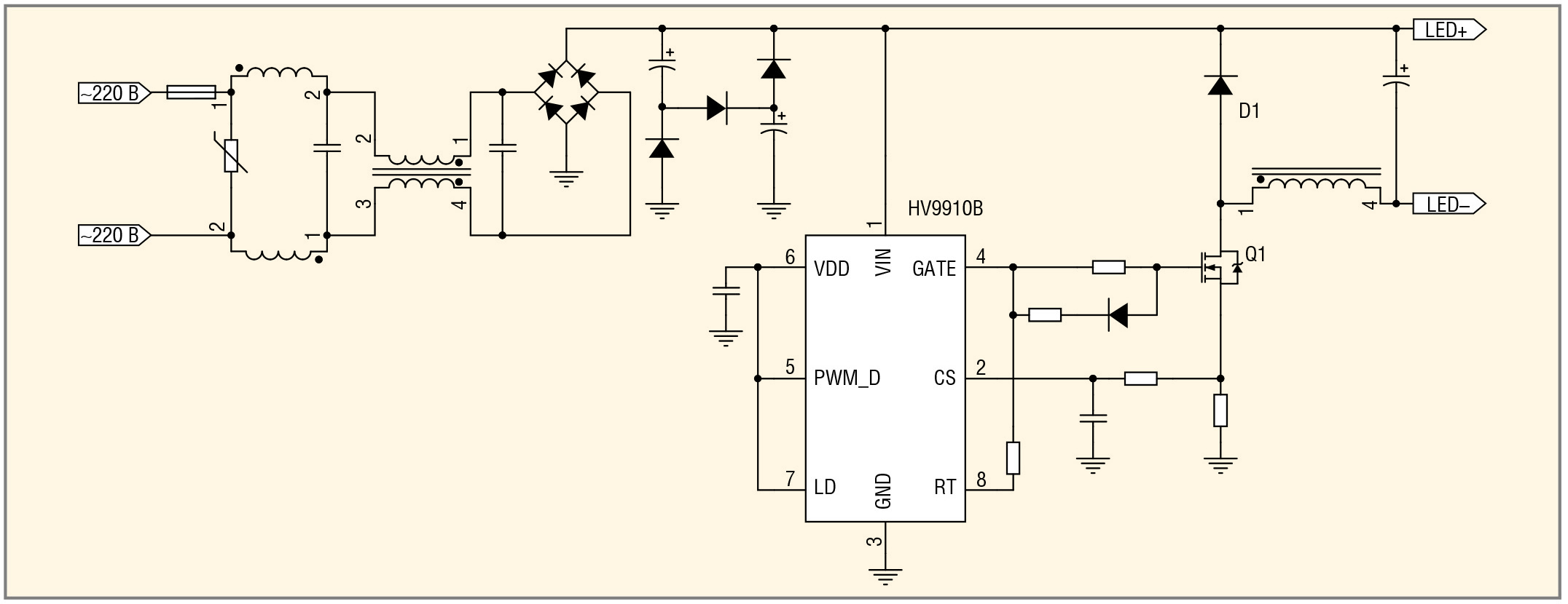
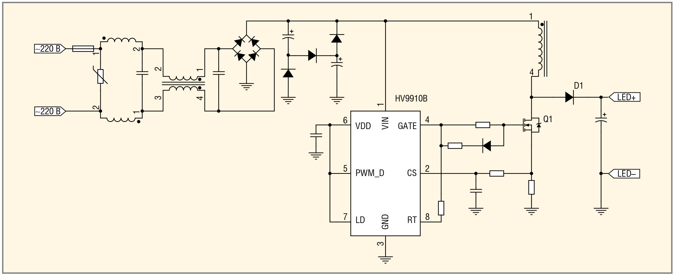
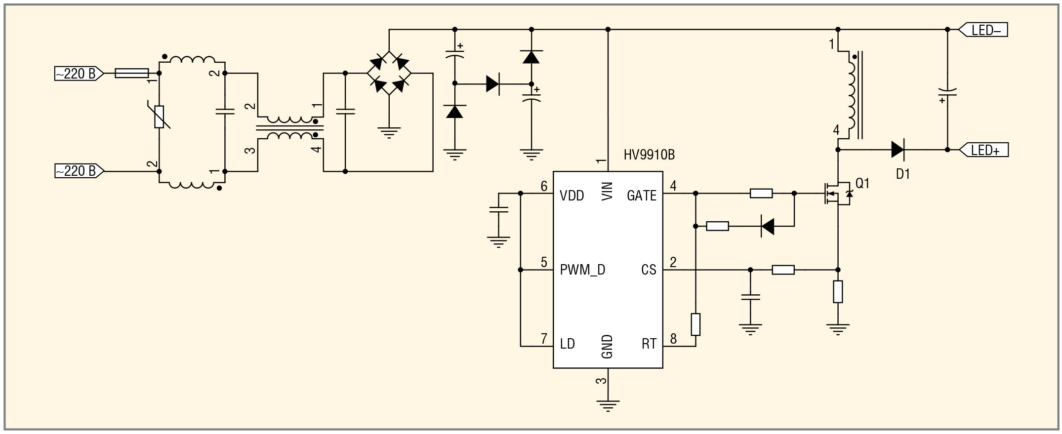
Типовая схема неизолированного светодиодного драйвера содержит фильтр радиопомех, схему управления со встроенным активным корректором мощности либо с внешним пассивным корректором мощности, блок ключа с интегрирующим элементом и – в некоторых случаях – цепь обратной связи для контроля выходного тока. В таких драйверах используются ИС типа HV9910B, MCA1602 и MCA1503.

Для питания светодиодов от сети переменного тока в этих драйверах чаще всего применяется топология понижающего преобразователя (см. рис. 5). Однако на базе этих же ИС возможно спроектировать как повышающий (см. рис. 6), так и понижающе-повышающий (см. рис. 7) преобразователь.


Независимо от отношения входного напряжения к выходному напряжению, то есть от типа преобразователя, драйверы на базе микросхем HV9910, МСА1602 и МСА1503 работают по одному принципу. Полевой транзистор Q1 осуществляет высокочастотную коммутацию тока в ключевом режиме. Соответственно, работа преобразователя состоит из двух сменяющих друг друга фаз: периода накачки энергии, когда транзистор Q1 открыт, и периода разряда, когда транзистор закрыт. Фаза накачки энергии продолжается, пока ток в индуктивности не достигнет порогового значения, определяемого резистором на входе CS-микросхемы. Фаза разряда происходит пока ключ разомкнут и ток через него не протекает. Известно, что ток, протекающий через индуктивность, не может измениться мгновенно. Поэтому, постоянно уменьшаясь, он протекает через нагрузку и замыкается через диод D1.
Отличительной особенностью ИС MCA1503 и МСА1602 [4] является то, что драйвер работает в критическом режиме тока через индуктивность, то есть в пограничном режиме между режимом прерывистого (снижение до нулевого уровня) и непрерывного тока через индуктивность. Здесь транзистор Q1 открывается в тот момент, когда ток в индуктивности (дросселе) и диоде D1 достигает нулевого значения, следовательно, в этом режиме отсутствуют потери на восстановление обратного сопротивления диода D1 и на перезарядку ёмкости сток-исток транзистора Q1 во время резонанса с индуктивностью. Поэтому в светодиодных драйверах с данными микросхемами уменьшаются динамические потери в активных элементах.
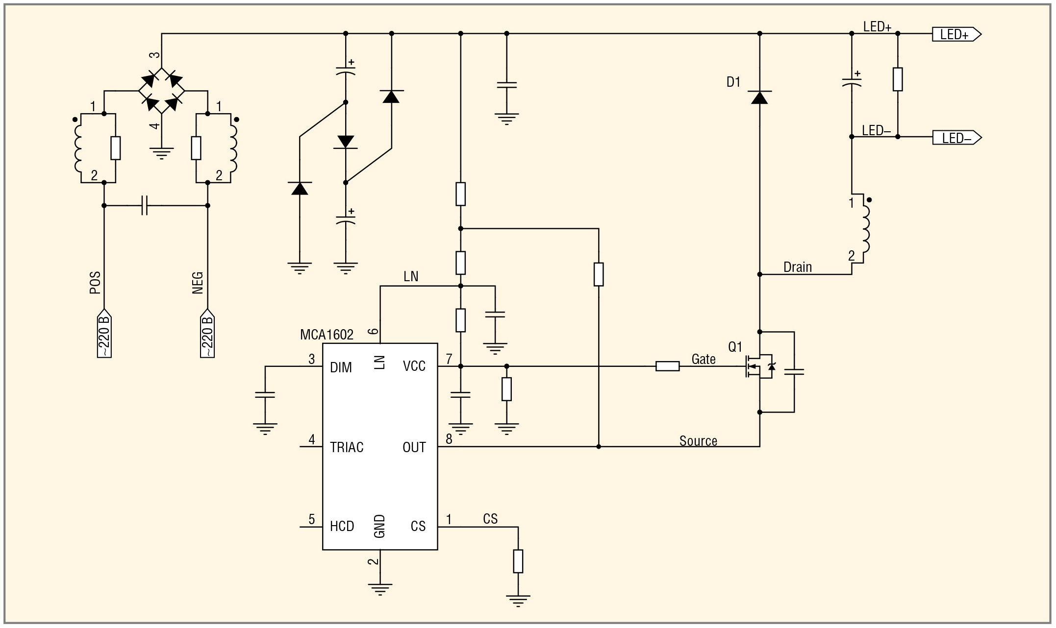
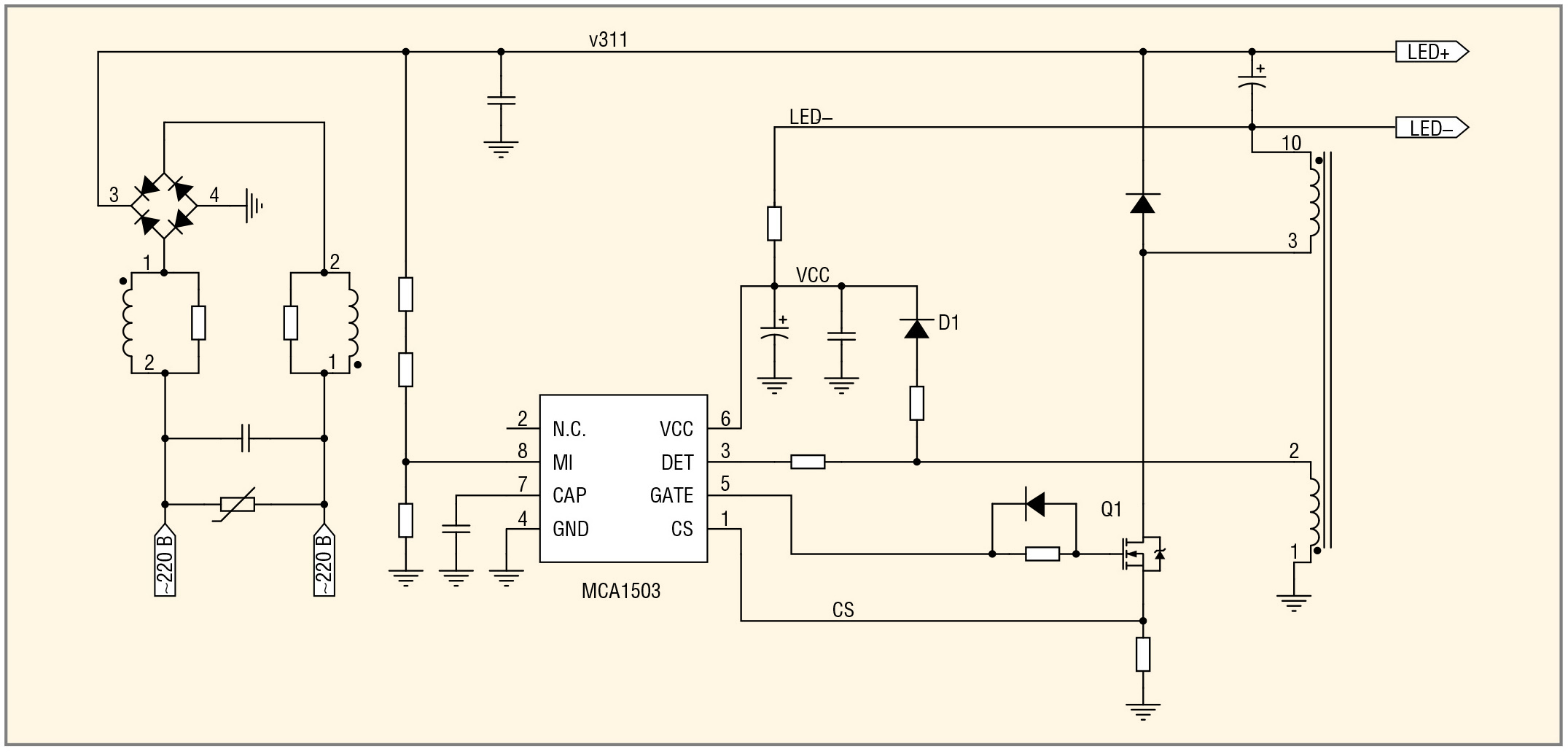
Схема неизолированного понижающего светодиодного драйвера с пассивным корректором коэффициента мощности на базе ИС MCA1602 приведена на рисунке 8.

Особенностью данной микросхемы является встроенная линейная компенсация выходного тока – чем больше разность напряжений между выводами LN и VCC, тем ниже значение пикового тока. За счёт этого достигается точное (в пределах ±3%) поддержание тока через светодиоды. Также схема поддерживает возможность управления яркостью светодиодов линейным способом, а также с помощью ШИМ или тиристорного регулятора.
В драйверах на базе ИС HV9910 и МСА1602 используется пассивный корректор, который позволяет увеличить коэффициент мощности до 0,9. В микросхеме MCA1503 используется встроенный активный корректор мощности и пиковый детектор (вход MI), что позволяет повысить коэффициент мощности до 0,95…0,96. Типовая схема светодиодного драйвера на базе ИС MCA1503 приведена на рисунке 9.

Основные достоинства импульсных неизолированных светодиодных драйверов:
- высокий КПД – до 90…95%,
- малые габариты платы драйвера, позволяющие поместить её внутри цоколя поликарбонатной лампы формата Е27, Е14 или в торцевую часть лампы формата Т8;
- широкий диапазон входных переменных напряжений 90…260 В;
- широкий диапазон выходных токов – от десятков до сотен миллиампер;
- возможность управления яркостью при наличии соответствующих входов;
- высокий коэффициент мощности (0,95…0,96) при наличии активного корректора коэффициента мощности в составе ИС.
Основным недостатком таких драйверов является генерация высокочастотных помех при работе. Для их снижения необходимо устанавливать индуктивные и ёмкостные фильтры на входе.
Гальванически изолированные светодиодные драйверы
Обратноходовой преобразователь
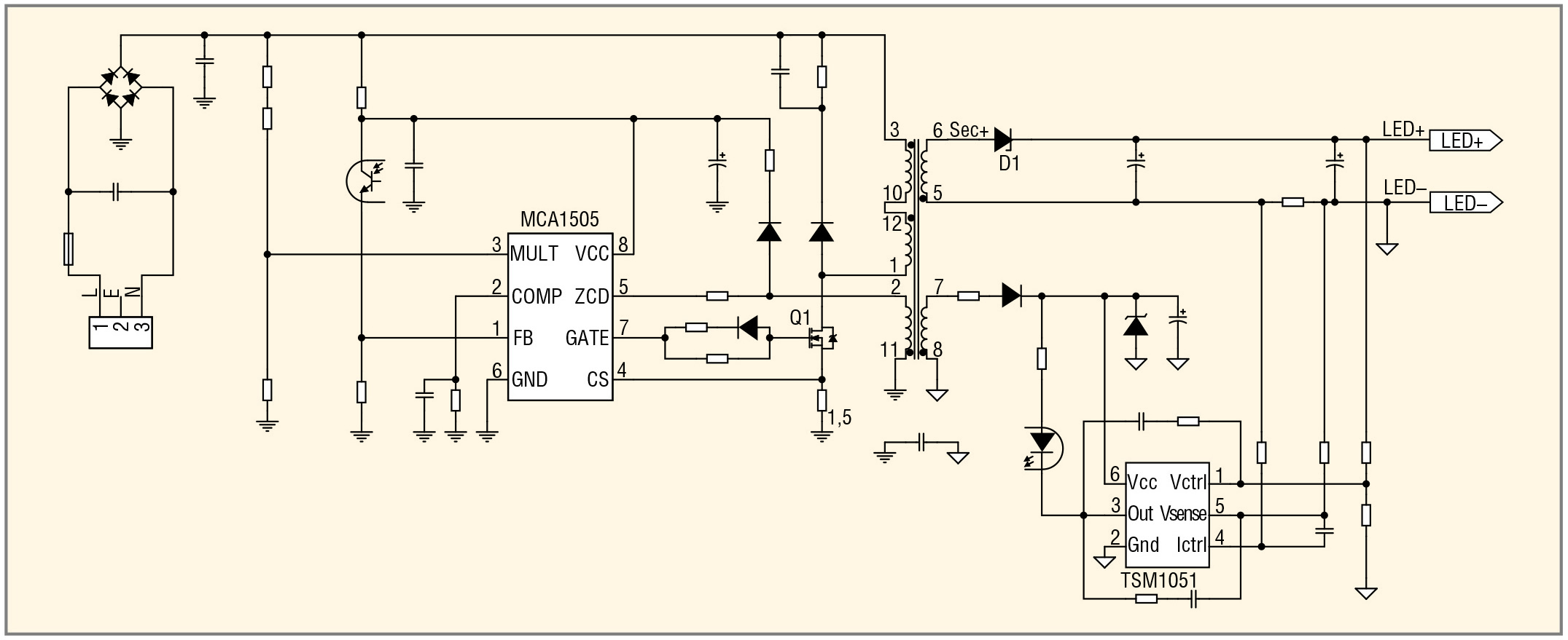
Для достижения более высокого уровня электрической безопасности осветительных устройств применяются изолированные светодиодные драйверы. Такой драйвер может быть построен на ИС типа MCA1505/1501 [4] или AP3766 компании BCD. Микросхемы данного типа используются в сетевых светодиодных источниках света низкой и средней мощности. Они разработаны для управления обратноходовыми понижающими или повышающими преобразователями, работающими в режиме критической проводимости (Critical Conduction Mode). В этом режиме схема находится в автоколебательном режиме, включение которого обеспечивается детектором нулевой энергии трансформатора (вывод ZСD), а выключение – компаратором (вывод CS), чувствительным к току. Микросхемы содержат усилитель ошибки обратной связи, источник опорного напряжения, таймер перезапуска, цепь защиты от перенапряжения и активный корректор коэффициента мощности.

Светодиодный драйвер на базе ИС МСА1505/1501 представляет собой обратноходовой преобразователь напряжения с активным корректором коэффициента мощности и цепью обратной связи через оптоэлектронную пару (см. рис. 10). Принцип работы изолированного преобразователя отличается тем, что во время фазы разряда накопленная в индуктивности энергия передаётся во вторичную цепь, где после выпрямления и сглаживания питает светодиоды. Использование обратной связи по току позволяет достичь очень точной его стабилизации (в пределах 1%), а обратная связь по напряжению позволяет реализовать защиту от обрыва в цепи светодиодов.
Основные достоинства импульсных изолированных светодиодных драйверов:
- широкий диапазон входных переменных напряжений 90…260 В;
- широкий диапазон выходных токов – от десятков до сотен миллиампер;
- точная стабилизация тока ±(0,25…0,5%);
- высокий коэффициент мощности 0,96…0,99.
Основные недостатки:
- более высокая стоимость по сравнению с неизолированными драйверами;
- большие габариты платы драйвера, не позволяющие использовать её в лампах с цоколем Е27 и Е14 (драйверы можно поместить под светодиодной платой в некоторых моделях ламп T8 и внутри светильников под платой со светодиодами);
- КПД составляет 80…86%, что ниже, чем у неизолированных драйверов.
Полумостовой резонансный преобразователь
Получение больших мощностей в светодиодных драйверах с обратноходовыми преобразователями ограничивается резким увеличением размеров пассивных компонентов, таких как трансформаторы и фильтры. Переход на более высокие частоты коммутации позволяет уменьшить габариты трансформаторов и фильтров, но вместе с ростом частоты возрастают и коммутационные потери.
Для уменьшения потерь на переключение и для обеспечения работы преобразователя на высокой частоте были разработаны резонансные методы переключения. Коммутационные транзисторы в таком преобразователе открываются и закрываются, когда напряжение на них равно нулю, то есть реализуется так называемое мягкое переключение. Это значительно снижает высокочастотные помехи и коммутационные потери.
Резонансные полумостовые преобразователи применяются в основном для питания светодиодных систем большой мощности (более 100 Вт). Примерами ИС для таких преобразователей являются микросхемы серии HiperLCS фирмы Power Integration [6], NCL30051 фирмы ON Semiconductor, SSL4120T фирмы NXP Semiconductors, UCC25600 фирмы Texas Instruments, приборы серии FSFR фирмы Fairchild Semiconductors [7]. На рисунке 11 показана типовая схема подключения одной из микросхем серии HiperLCS.

Основные достоинства полумостовых резонансных драйверов:
- высокая эффективность – до 93%;
- малые габариты моточных изделий ввиду высокой частоты преобразования (от 100 кГц до 1МГц);
- пониженный уровень ЭМИ за счёт «мягкого» переключения силовых транзисторов.
Основным недостатком полумостового резонансного преобразователя является значительное усложнение электрической схемы и платы драйвера из-за необходимости применения дополнительной ИС активного корректора мощности.
Литература
- Chin S. Boosting the current limit of current limiting diodes. http://www.central-semi.com/PDFs/products/Boosting_the_CLD.pdf.
- Котов В.С. Экономичный высоковольтный стабилизированный источник питания интегральных микросхем. Доклады БГУИР. № 56. Минск. 2011. С. 22–27.
- Рудаковский Д. Регуляторы тока светодиодов «Микроника» серии MCA1504. Полупроводниковая светотехника. № 4. 2012.
- Лебедев В. LED-драйверы и системы управления светодиодным освещением. Полупроводниковая светотехника. № 1. 2014. С. 14–17.
- Цевелюк Е. Обзор LED-драйверов для светодиодных ламп широкого применения. Полупроводниковая светотехника. № 5. 2012. С. 8–11.
- Application Note AN-55 HiperLCS Family. www.powerint.com/sites/default/files/product-docs/an55.pdf.
- Half-Bridge LLC Resonant Converter Design Using FSFR-Series Fairchild Power Switch. www.fairchildsemi.com/an/AN/AN-4151.pdf.
Если вам понравился материал, кликните значок — вы поможете нам узнать, каким статьям и новостям следует отдавать предпочтение. Если вы хотите обсудить материал —не стесняйтесь оставлять свои комментарии : возможно, они будут полезны другим нашим читателям!

