Читатель, любишь ли ты выпить? Нет, я имею в виду — выпить водки? Под дымящуюся уху на пленэре, или под маленькие скользкие пельмени на Новый год, или просто под бутерброд с красными линзочками икринок и зеленым листиком петрушки? Для огромного большинства родного народонаселения вопрос этот чисто риторический. Позволь открыть тебе, уважаемый читатель, большую тайну: водка делается из особой субстанции с названием коротким «спирт». Спирт, в свою очередь, делается на особых предприятиях — спиртзаводах. Какое отношение все это имеет к компьютерной технике и к промышленной автоматизации? Самое непосредственное. Как говаривали классики, за мной, читатель, посетим вместе это благословенное место — спиртзавод.
Итак, Республика Татарстан, село Усады в 30 км от г. Казани, Усадовский спиртзавод. Предприятие невелико — около двухсот работающих выпускают примерно 1800 декалитров спирта в месяц. Исходный продукт — зерно.
Количество и качество получаемого спирта, при прочих равных условиях, зависит от точности выдерживания технологических параметров (странно, если бы было наоборот). До недавнего времени специально приставленные к сему люди периодически обходили вверенный им участок, расположенный на пяти уровнях-этажах, и осматривали различные стрелочки, циферблаты и прочие уровнемеры и манометры, после чего соответственно результатам осмотра реагировали. На рис. 1 запечатлена одна такая колонна высотой в пять этажей. Иногда случалось — не без этого, — что не осматривали (ну, некогда человеку бежать на пятый этаж), а если осматривали, то не реагировали ни на что — ну, мало ли что может случиться с человеком, работающим на спиртзаводе?.. Соответственно, спирт получался... ну... разный, в общем, получался спирт. Кстати, знаешь ли ты, читатель, предельные нормы по одному из основных параметров спирта, влияющему на его качество вплоть до превращения в полную отраву, — содержанию метанола? В России — 300 мг/л, в США — 160 мг/л, в ФРГ — 60 мг/л. Другими словами, выпив буквально один литр спирта этилового, ты примешь около 300 мг метилового. Минздрав, как говорится, предупреждает. Не зря говорят: «Что русскому здорово, то немцу смерть». А вот какого результата можно достичь, строго соблюдая технологию: — 8-10 мг/л! Спирт такого каче-ства идет как «люкс» и стоит на 25-30% дороже обычного. Что же нужно для получения такого божественного результата? Автоматизация производства, читатель, вот что позволит его достичь, а заодно уменьшить количество оперативного персонала в несколько раз ( в нашем случае — с 60 до 10 человек). Об автоматизации производства на Усадовском спиртзаводе и пойдет дальше речь.

Как объект автоматизации спиртзавод представляется некоей совокупностью функциональных подразделений и участков:
Зерно проходит предварительную очистку, взвешивается, подается на дробилки, где превращается в муку и в этом виде поступает в чан замеса (на заводе его называют уменьшительно «чанок»). Туда же льют воду — холодную и горячую — для достижения необходимой температуры и консистенции смеси из муки и воды. Указанная смесь непрерывно откачивается в большие чаны участка гидродинамической обработки. После указанной обработки смесь разбухает, что и требуется для последующей варки, в процессе которой происходит ферментация и осахаривание. После варки смесь перекачивается в чаны бродильного отделения. Образовавшаяся в процессе брожения масса, наконец, поступает на аппаратный участок, венец техпроцесса. Именно там, на аппаратном участке, в недрах соответствующего аппарата, основные прин-ципы работы которого уже известны широким массам трудящихся, и происходит процесс главного превращения. Надо ли говорить, насколько важно для этого процесса скрупулезное и неукоснительное выдерживание всех его параметров? Нет, отвечаем мы, не надо!
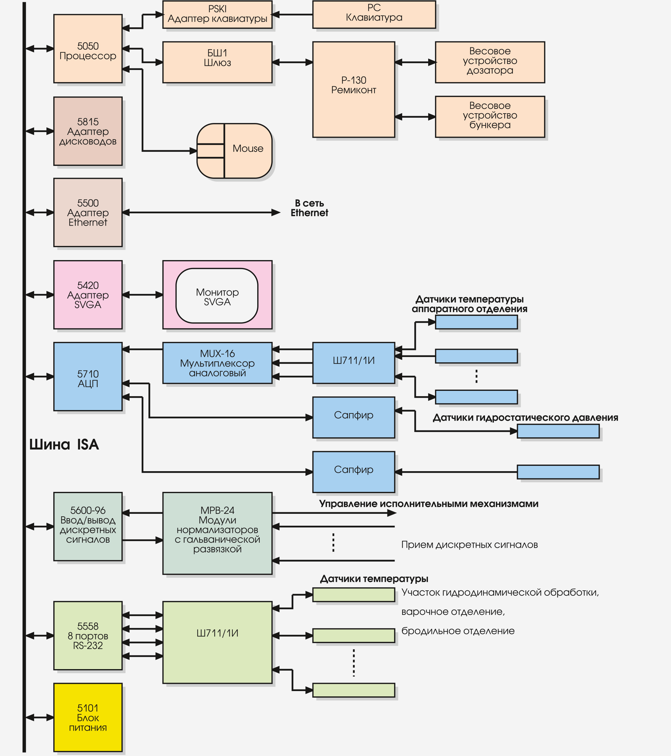
Сообразительный читатель давно понял, куда клонит хитрый автор: никому и ничему нельзя поручить власть над столь трепетным процессом, кроме как компьютеру, причем, учитывая специфику его работы, компьютеру промышленному. В качестве такового был выбран MicroPC американской фирмы Octagon Systems. Полно-стью IBM PC совместимый, компактный, работающий в широком диапазоне температур (-40°С... +85°С) без вентиляции, с неплохим набором средств сопряжения с объектом и интерфейса с оператором, чрезвычайно надежный, MicroPC показался нам очень привлекательным. Легкость приобретения, приемлемая цена и 3-летняя гарантия окончательно решили вопрос выбора базового компьютера. Вся программная часть системы была построена с применением графического инст-рументального пакета Trace Mode, имеющего, несмотря на иностранное название, чисто российское происхождение. Весь процесс разработки АСУ, от проектирования до отладки, производится в объектно- ориентированной среде визуального программирования и протекает достаточно комфортабельно. На рис. 2 показана одна из мнемосхем объекта.

А теперь немного производственной прозы.
Источником сигналов для MicroPC служат
Приводим конфигурацию технических средств Micro-PC, необходимую для решения данной задачи:

А теперь, когда ты знаешь, сколько умной техники участвует в производстве спирта, и догадываешься, сколько замечательных людей эту технику создает и организует в единый, сугубо целенаправленный комплекс (рис. 4), читатель, налей рюмку доброй водки и выпей за их здоровье. Будь здоров, дорогой читатель!

P.S. Утром, если захочется более подробно узнать, как же все таки это все делается, позвони, любознательный читатель, в казанскую фирму с красивым названием «ШАТЛ», так как именно эта фирма поставляет аппаратные и программные средства для систем автоматизации, а также осуществляет проектирование и внедрение таких систем в целом. Непременно утром! ●
С.К. Бальцер, Р.Н. Абайдуллин, В.Л. Красных — сотрудники фирмы «Шатл» (Казань)
© СТА-ПРЕСС, 2025
Итак, Республика Татарстан, село Усады в 30 км от г. Казани, Усадовский спиртзавод. Предприятие невелико — около двухсот работающих выпускают примерно 1800 декалитров спирта в месяц. Исходный продукт — зерно.
Количество и качество получаемого спирта, при прочих равных условиях, зависит от точности выдерживания технологических параметров (странно, если бы было наоборот). До недавнего времени специально приставленные к сему люди периодически обходили вверенный им участок, расположенный на пяти уровнях-этажах, и осматривали различные стрелочки, циферблаты и прочие уровнемеры и манометры, после чего соответственно результатам осмотра реагировали. На рис. 1 запечатлена одна такая колонна высотой в пять этажей. Иногда случалось — не без этого, — что не осматривали (ну, некогда человеку бежать на пятый этаж), а если осматривали, то не реагировали ни на что — ну, мало ли что может случиться с человеком, работающим на спиртзаводе?.. Соответственно, спирт получался... ну... разный, в общем, получался спирт. Кстати, знаешь ли ты, читатель, предельные нормы по одному из основных параметров спирта, влияющему на его качество вплоть до превращения в полную отраву, — содержанию метанола? В России — 300 мг/л, в США — 160 мг/л, в ФРГ — 60 мг/л. Другими словами, выпив буквально один литр спирта этилового, ты примешь около 300 мг метилового. Минздрав, как говорится, предупреждает. Не зря говорят: «Что русскому здорово, то немцу смерть». А вот какого результата можно достичь, строго соблюдая технологию: — 8-10 мг/л! Спирт такого каче-ства идет как «люкс» и стоит на 25-30% дороже обычного. Что же нужно для получения такого божественного результата? Автоматизация производства, читатель, вот что позволит его достичь, а заодно уменьшить количество оперативного персонала в несколько раз ( в нашем случае — с 60 до 10 человек). Об автоматизации производства на Усадовском спиртзаводе и пойдет дальше речь.

Как объект автоматизации спиртзавод представляется некоей совокупностью функциональных подразделений и участков:
- участок приема и очистки зерна;
- участок замеса;
- дрожжевое отделение;
- бродильный участок;
- варочное отделение;
- участок гидродинамической обработки;
- участок ферментов и осахаривания;
- аппаратное отделение;
- общий участок, например котельная.
Зерно проходит предварительную очистку, взвешивается, подается на дробилки, где превращается в муку и в этом виде поступает в чан замеса (на заводе его называют уменьшительно «чанок»). Туда же льют воду — холодную и горячую — для достижения необходимой температуры и консистенции смеси из муки и воды. Указанная смесь непрерывно откачивается в большие чаны участка гидродинамической обработки. После указанной обработки смесь разбухает, что и требуется для последующей варки, в процессе которой происходит ферментация и осахаривание. После варки смесь перекачивается в чаны бродильного отделения. Образовавшаяся в процессе брожения масса, наконец, поступает на аппаратный участок, венец техпроцесса. Именно там, на аппаратном участке, в недрах соответствующего аппарата, основные прин-ципы работы которого уже известны широким массам трудящихся, и происходит процесс главного превращения. Надо ли говорить, насколько важно для этого процесса скрупулезное и неукоснительное выдерживание всех его параметров? Нет, отвечаем мы, не надо!
Сообразительный читатель давно понял, куда клонит хитрый автор: никому и ничему нельзя поручить власть над столь трепетным процессом, кроме как компьютеру, причем, учитывая специфику его работы, компьютеру промышленному. В качестве такового был выбран MicroPC американской фирмы Octagon Systems. Полно-стью IBM PC совместимый, компактный, работающий в широком диапазоне температур (-40°С... +85°С) без вентиляции, с неплохим набором средств сопряжения с объектом и интерфейса с оператором, чрезвычайно надежный, MicroPC показался нам очень привлекательным. Легкость приобретения, приемлемая цена и 3-летняя гарантия окончательно решили вопрос выбора базового компьютера. Вся программная часть системы была построена с применением графического инст-рументального пакета Trace Mode, имеющего, несмотря на иностранное название, чисто российское происхождение. Весь процесс разработки АСУ, от проектирования до отладки, производится в объектно- ориентированной среде визуального программирования и протекает достаточно комфортабельно. На рис. 2 показана одна из мнемосхем объекта.

А теперь немного производственной прозы.
Источником сигналов для MicroPC служат
- датчики температуры ТСМ с многоканальным первичным преобразователем Ш711/1И;
- датчики давления «Сапфир»;
- дискретные устройства типа концевиков, реле, пускателей и т. п.
Приводим конфигурацию технических средств Micro-PC, необходимую для решения данной задачи:
- процессор 5025-486-50MHz-2MB,
- адаптер SVGA 5420,
- адаптер Ethernet 5500,
- восемь портов RS-232 5558,
- плата ввода-вывода дискретных сигналов 5600, 96 линий,
- плата аналогового ввода-вывода 5710, 12 бит,
- адаптер винчестера 5815
- шасси для плат 5208-RM, 8 гнезд,
- блок питания 5101,
- принтер IBM, акустическая система, адаптер клавиатуры PSKI-1,
- аналоговый мультиплексор MUX-16,
- модули нормализаторов с гальванической развязкой MPB-24, 24 канала.

А теперь, когда ты знаешь, сколько умной техники участвует в производстве спирта, и догадываешься, сколько замечательных людей эту технику создает и организует в единый, сугубо целенаправленный комплекс (рис. 4), читатель, налей рюмку доброй водки и выпей за их здоровье. Будь здоров, дорогой читатель!

P.S. Утром, если захочется более подробно узнать, как же все таки это все делается, позвони, любознательный читатель, в казанскую фирму с красивым названием «ШАТЛ», так как именно эта фирма поставляет аппаратные и программные средства для систем автоматизации, а также осуществляет проектирование и внедрение таких систем в целом. Непременно утром! ●
С.К. Бальцер, Р.Н. Абайдуллин, В.Л. Красных — сотрудники фирмы «Шатл» (Казань)
© СТА-ПРЕСС, 2025
Если вам понравился материал, кликните значок — вы поможете нам узнать, каким статьям и новостям следует отдавать предпочтение. Если вы хотите обсудить материал —не стесняйтесь оставлять свои комментарии : возможно, они будут полезны другим нашим читателям!

