Введение
Функциональная схема однофазного симисторного регулятора мощности для активной нагрузки приведена на рис. 1.

Фазовые методы регулирования базируются на управлении действующим значением переменного напряжения на нагрузке путём изменения длительности открытого состояния симистора в течение полупериода частоты сети. Симистор VS1 можно заменить на два встречно-параллельных тиристора VS2 и VS3. В данном случае регулирование действующего значения переменного напряжения на нагрузке осуществляется путём изменения длительности открытого состояния одного из включённых встречно-параллельно тиристоров в течение полупериода частоты сети. При фазовом методе частота выходного напряжения соответствует частоте питающей сети, а регулирование производится путём изменения формы кривой выходного напряжения и тока. Форма тока зависит от характера нагрузки. Фазовое регулирование возможно с отстающим углом управления α; с опережающим углом управления α; либо с тем и другим (двустороннее фазовое управление). Суть фазового метода регулирования состоит в задержке на угол α момента открывания симистора относительно точки его естественной коммутации. Для регулирования угла включения симистора необходимо управляющий сигнал сдвигать по фазе относительно сетевого напряжения. Системы управления в регуляторах, выполняющие эту функцию, называют фазосдвигающими устройствами ФСУ. Их работа синхронизирована с напряжением сети. На рис. 2 приведена временна́я диаграмма фазового регулирования с отстающим углом α.

Симистор VS1 открывается в момент прихода импульса тока в цепь управляющего вывода. Выходное напряжение такого регулятора определяется фазовым углом отпирания симистора. Чем раньше относительно начала полупериода сетевого напряжения откроется симистор, тем бо́льшая часть полупериода напряжения поступит в нагрузку. Изменяя задержку момента открывания симистора (угол α), можно управлять, например, яркостью подключённой лампы накаливания. Симистор VS1 закрывается в точках естественной коммутации π, 2π, 3π и т.д. По принципу действия ФСУ могут быть следующего типа:
- вертикального управления;
- тангенциального управления;
- горизонтального типа.
Временны́е диаграммы работы ФСУ вертикального типа представлены на рис. 3.

Импульс управления симистором Iу формируется в момент равенства синхронизирующего напряжения пилообразной формы Uп, синфазного с напряжением сети Uc, и управляющего напряжения Uу. При изменении величины Uу, то есть смещении его по вертикали, происходит изменение величины угла управления симистора α (α1 > α2 > α3) и, соответственно, среднего значения тока в нагрузке Iн. Временны́е диаграммы работы ФСУ тангенциального типа представлены на рис. 4.

Импульс токам управления Iу формируется в момент сравнения пилообразного напряжения Uп с напряжением постоянного уровня U0 = const. Изменяя угол наклона между Uп и U0 (v1 < v3 < v3), можно регулировать угол включения симистора α (α1 > α2 > α3). Uп при этом должно быть синхронизировано с сетевым напряжением Uc.
ФСУ горизонтального типа используют принцип формирования импульса управления симистора по углу фазового сдвига управляющего напряжения. В качестве фазосдвигающих устройств применяются фазорегуляторы, различные фазосдвигающие цепочки.
Фазовое регулирование с применением аналогового ФСУ
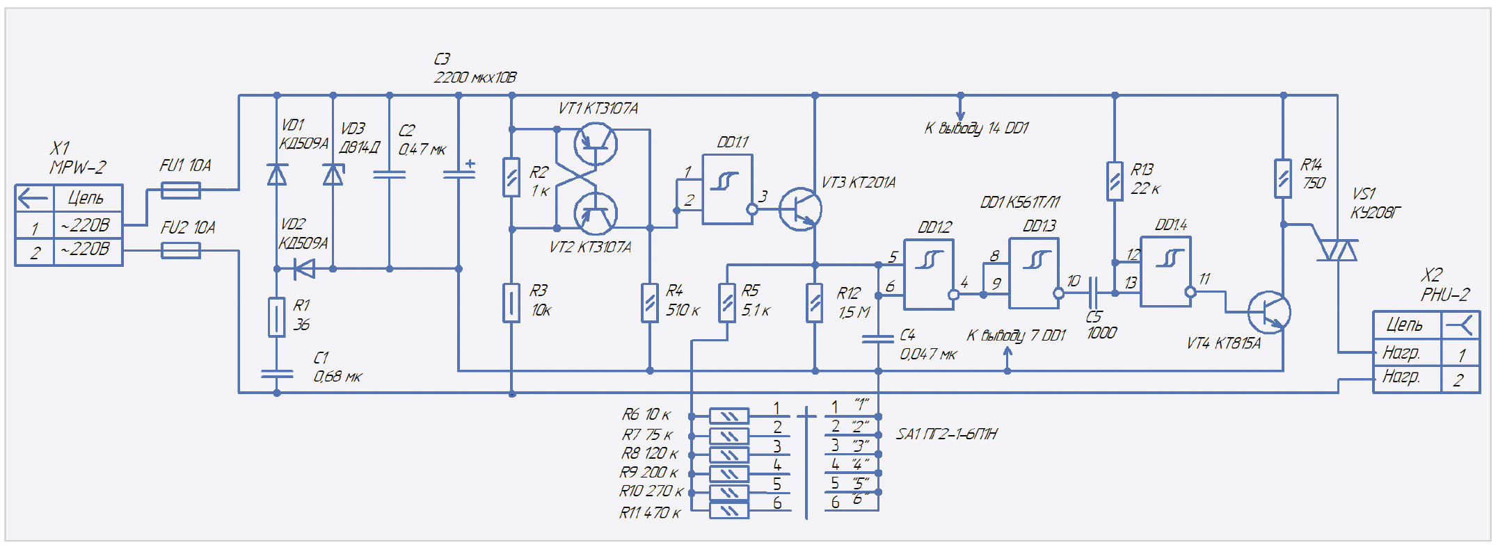
Принципиальная схема фазового регулятора мощности c фиксированными значениями установленной выходной мощности, выполненного на дискретных элементах, приведена на рис. 5.

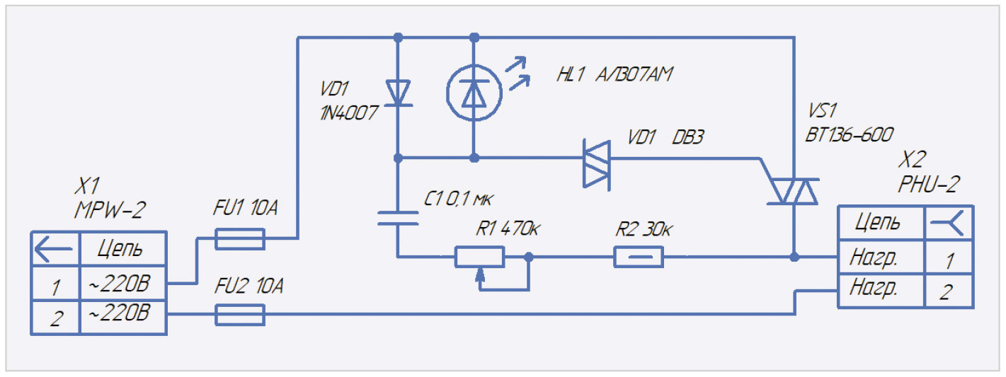
Рассмотрим функциональные узлы устройства, представленного на рис. 5. Источник питания выполнен на следующих элементах: диоды VD1, VD2; стабилитрон VD3; конденсаторы С1…С2; резистор R1. Узел контроля перехода сетевого напряжения через «нуль» выполнен на транзисторах VT1, VT2 и резисторах R2…R4. Транзистор VT1 включён по схеме с общим эмиттером. При положительном полупериоде сетевого напряжения транзистор VT1 открыт и входит в насыщение. Напряжение на его коллекторе близко к эмиттерному. Транзистор VT2 при этом закрыт. При отрицательном полупериоде сетевого напряжения закрыт транзистор VT1. Транзистор VT2, включённый по схеме с общей базой, открыт и насыщен. Напряжение на его коллекторе имеет тот же знак и амплитуду. Когда сетевое напряжение по абсолютному значению меньше, чем 40…50 В, VT1 и VT2 закрыты и напряжение на их коллекторах близко к значению напряжения на выводе 7 микросхемы DD1. Сигнал с выводов коллекторов VT1 и VT2 через инвертирующий элемент микросхемы DD1.1 и через эмиттерный повторитель, выполненный на транзисторе VT3, заряжает конденсатор С4 до уровня напряжения источника питания. Если переключатель SA1 установлен в положение «1», то конденсатор С4 разряжается через резисторы R5, R6, R12. При снижении напряжения на нём до определённого порогового значения элементы DD1.2 и DD1.3 переключаются. Спад импульса с выхода элемента DD1.3 дифференцируется цепью С5 R13 в виде импульса длительностью порядка 12 мкс. Данный импульс через инвертор DD1.4 и транзистор VT4 включает симиcтор VS1. Переключателем SA1 можно регулировать длительность разрядки конденсатора С4. То есть изменять момент включения симистора VS1 и эффективное напряжение на нагрузке. Принципиальна схема фазового регулятора с применением динистора в цепи управления симистора приведена на рис. 6.

Данный фазовый регулятор функционирует следующим образом. В каждой полуволне сетевого напряжения заряжается конденсатор С1. Как только значение напряжения на нём достигнет напряжения пробоя динистора VD1, он пробивается. Пробой динистора – это его штатный режим (если, конечно, при этом не превышен его максимально допустимый ток). При этом динистор VD1 откроется и подаст напряжение на управляющий электрод симистора VS1. Он откроется и подключит нагрузку к сетевому напряжению. Время заряда конденсатора C1 относительно начала полуволны сетевого напряжения определяется RC-цепью (конденсатор С1 и резисторы R1, R2). Данная схема позволяет регулировать мощность в нагрузке практически от нуля до 100%. Конденсатор С1 типа К73-17, 400 В; резистор R1 типа СП-1, 1 Вт.
Микросхема К1182ПМ1 – готовое решение для реализации фазового регулирования. Её внешний вид в корпусе Power DIP-(12+4) приведён на рис. 7.

В настоящее время на рынке данная микросхема представлена в следующих корпусах: Power DIP-(12+4), DIP-8 и SO-8. Данная микросхема широко применяется для плавного включения и выключения ламп накаливания или регулировки их свечения, а также для регулировки скорости вращения электродвигателей (мощностью до 150 Вт) и управления силовыми элементами (тиристорами и симисторами). Количество подключаемых внешних элементов, необходимых для функционирования микросхемы в составе фазового регулятора, сравнительно небольшое. Предельно допустимые значения электрических параметров для К1182ПМ приведены в табл. 1.

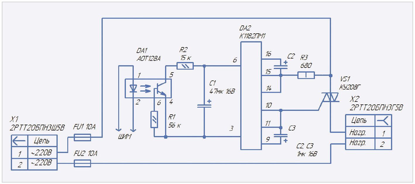
Микросхема может применяться для регулировки мощности в нагрузке до 150 Вт. Для управления более мощной нагрузкой в принципиальную схему регулятора необходимо ввести мощный симистор. На рис. 8 приведена принципиальная схема фазового регулятора на базе микросхемы К1182ПМ1 и симистора КУ208Г.

В данном случае к регулятору может быть подключена нагрузка мощностью до 1 кВт. Конечно, симистор нужно установить на радиатор с соответствующим теплоотводом. В схеме реализованы функции дистанционного регулирования ШИМ-сигналом и плавного включения/выключения подключаемой нагрузки. Процесс включения будет происходить следующим образом. При выключении транзисторной оптопары DA1 конденсатор С1 будет плавно заряжаться от некоторого минимального напряжения до максимального. При этом микросхема К1182ПМ1 обеспечивает плавное нарастание тока в симисторе, а значит, и в нагрузке. Время плавного включения регулируется изменением ёмкости С1 и составляет от десятых долей секунд (для защиты лампы от перегорания) до нескольких секунд (визуальное восприятие плавности). Процесс плавного выключения выглядит так. При включении транзисторной оптопары DA1 конденсатор С1 будет разряжаться с постоянной времени, определяемой разницей между постоянной времени разряда конденсатора C1 через резистор R2 и постоянной времени заряда вытекающим током входа управляемого преобразователя (встроен в К1182ПМ1), что для визуального восприятия плавности может составлять несколько секунд. То есть время включения подбирают изменением ёмкости конденсатора С1 в пределах от 47 мкФ до 220 мкФ. А время выключения устанавливают подборкой резистора R1 в пределах от 0 кОм до 15 кОм.
К фазовому регулятору PR-1500 можно подключить нагрузку с номинальной мощностью до 1500 Вт. Его внешний вид приведён на рис. 9.

Основные технические характеристики фазового регулятора PR-1500 приведены в табл. 2.

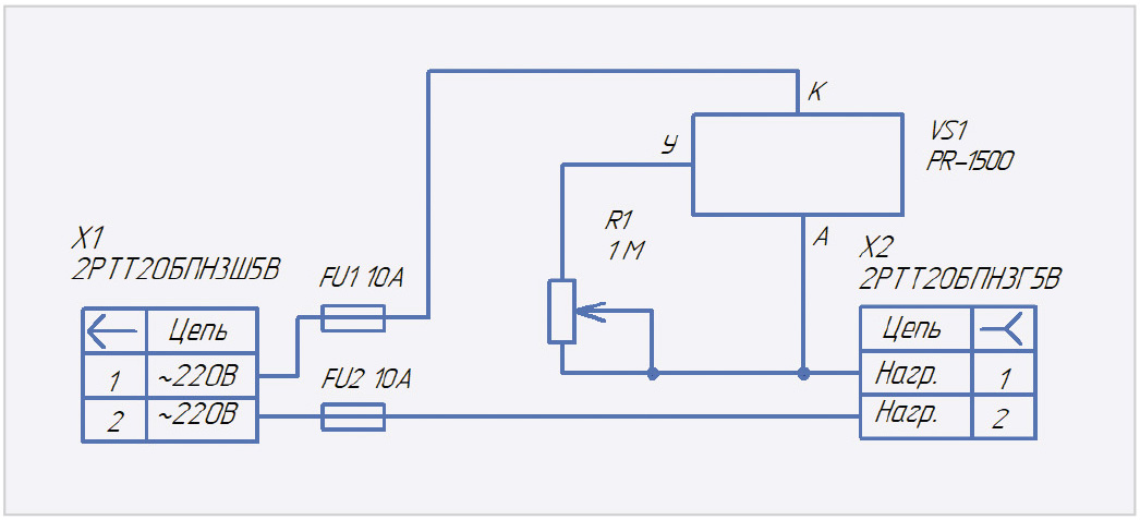
При работе на нагрузку мощностью 1500 Вт регулятор мощности PR-1500 должен быть установлен на радиатор c эффективной площадью рассеивания порядка 150 см2. На рис. 10 приведена принципиальная схема регулятора PR-1500.

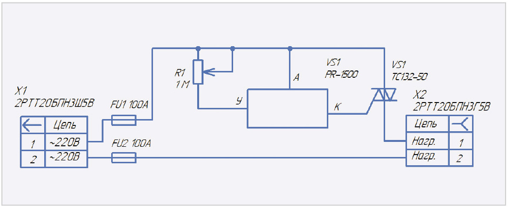
Для регулирования более мощной нагрузки в схему регулятора на базе PR-1500 целесообразно ввести тиристор или симистор. На рис. 11 приведена принципиальная схема фазового регулятора на базе PR-1500 и симистора TC132-50.

Понятно, что в данном случае предельное значение тока в нагрузке определяется максимальным значением тока симистора. Для симистора TC132-50 это значение равно 50 А, то есть к регулятору можно подключить нагрузку мощностью порядка 11 кВт. Симистор должен быть установлен на радиатор с соответствующим теплоотводом.
Фазовое регулирование с применением микроконтроллеров
Применение микроконтроллеров в схемах управления фазовых регуляторов позволяет реализовать более функциональный интерфейс управления в устройстве.

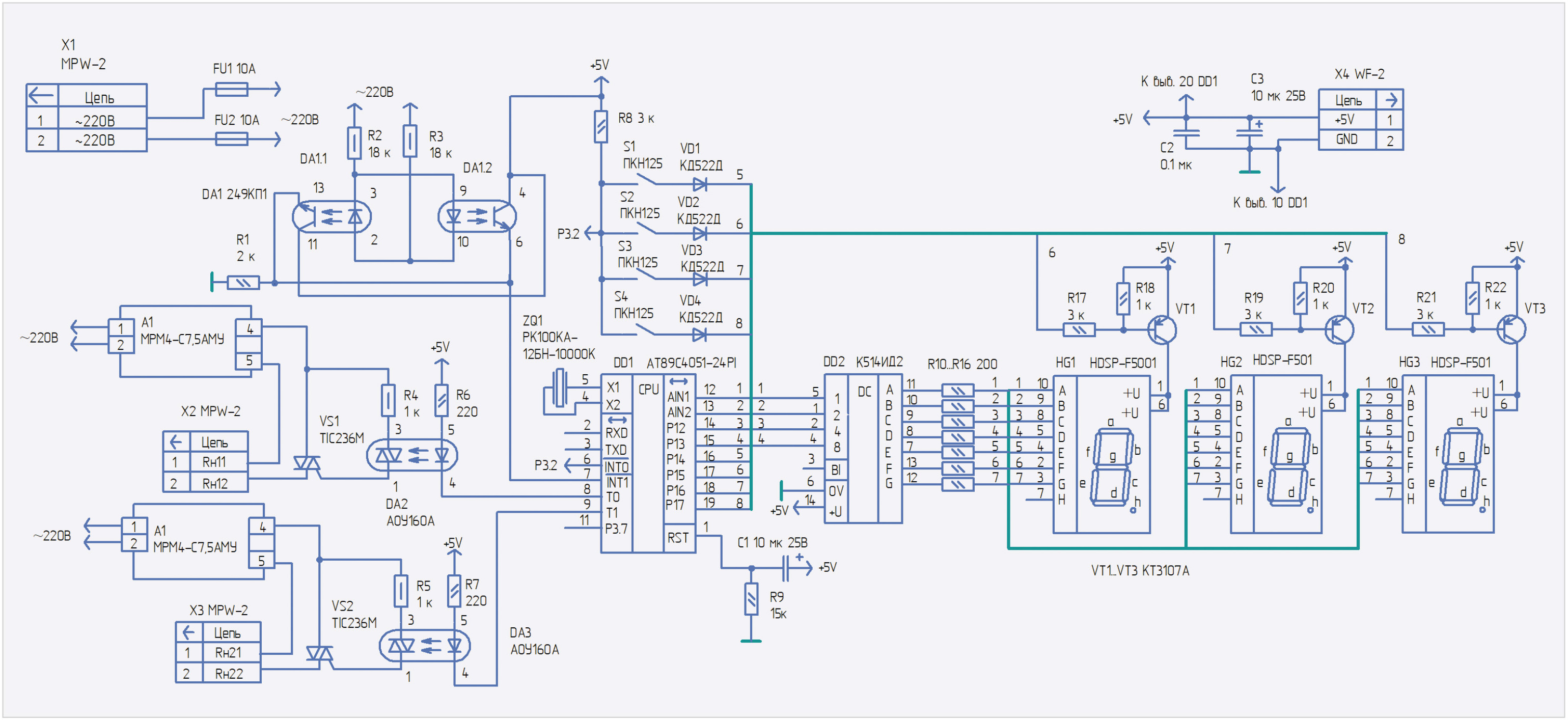
Принципиальная схема двухканального фазового регулятора мощности (далее – устройство) приведена на рис. 12, интерфейс управления приведён на рис. 13.

Устройство разработано на базе микроконтроллера фирмы ATMEL AT89C4051-24PI. Два независимых регулятора мощности (канал № 1, канал № 2) собраны соответственно на симисторах VS1 и VS2. Схемотехника, алгоритм работы у каналов № 1 и № 2 – совершенно одинаковые.
Регулирование мощности осуществляется фазоимпульсным управлением данных симисторов. Диапазон регулирования выходной мощности каждого канала задаётся в относительных единицах от 0 до 99. В интерфейс управления (рис. 13) входят клавиатура (кнопки S1…S4) и блок индикации из трёх цифровых семисегментных индикаторов HG1…HG3.
В устройстве два режима работы: «регулятор 1» и «регулятор 2». Управление осуществляется с помощью клавиатуры, кнопки которой (по схеме S1…S4) имеют следующее назначение:
- S1 (Р) – выбор режима работы устройства в замкнутом цикле («регулятор 1», «регулятор 2»). После подачи питания устройство сразу переходит в режим «регулятор 1», каждое нажатие данной кнопки переводит устройство в следующий режим;
- S2 (▲) – увеличение значения подключаемой мощности регуляторов в режимах «регулятор 1», «регулятор 2», нажатие на данную кнопку увеличивает на единицу индицируемое значение в вышеуказанных режимах;
- S3 (▼) – уменьшение значения выходной мощности регуляторов в режимах «регулятор 1», «регулятор 2», каждое нажатие на данную кнопку уменьшает на единицу индицируемое значение в вышеуказанных режимах;
- S4 (В) – отключение от сети нагрузок, подключаемых к соединителям Х2, Х3, независимо от текущего значения, индицируемого на индикаторах.
В любом режиме работы устройства каждая кнопка выполняет только одну предназначаемую ей функцию. Разряды индикации интерфейса имеют следующее назначение (справа налево по рис. 13):
- 1-й разряд (индикатор НG3) отображает младший разряд задаваемого значения подключаемой мощности регуляторов в режимах «регулятор 1» и «регулятор 2»;
- 2-й разряд (индикатор НG2) отображает старший разряд задаваемого значения подключаемой мощности регуляторов в режимах «регулятор 1» и «регулятор 2»;
- 3-й разряд (индикатор НG1) отображает текущий режим работы устройства: если устройство работает в режиме «регулятор 1» – отображается цифра «2»; регулятор 2» – отображается цифра «3».
После подачи питания устройство переходит в режим «регулятор 1» (на индикаторе HG1 индицируется «1»).
Для задания нужного значения в каком-либо канале необходимо кнопкой S1 (Р) выбрать канал регулирования и кнопками S2 (▲), S3 (▼) установить требуемое значение. При нажатии на кнопку S4 (В) нагрузки, подключённые к устройству, отключаются от сети. При этом на выводах 8 и 9 микроконтроллера DD1 устанавливается сигнал уровня лог. 1.
Рассмотрим основные функциональные узлы принципиальной схемы устройства. Основой устройства служит микроконтроллер DD1, рабочая частота которого задаётся генератором с внешним резонатором ZQ1 на 10 МГц. На микросхеме DA1 собран датчик сетевого напряжения. Он отслеживает моменты перехода сетевого напряжения через нуль. Выходное напряжение датчика с резистора R1 поступает на вывод 7 микроконтроллера DD1. Канал регулирования мощности № 1 собран на симисторе VS1 и оптроне DA2. Канал управляется с вывода 8 микроконтроллера DD1. Нагрузка подключается к соединителю Х2. Канал регулирования мощности № 2 собран на симисторе VS2 и оптроне DA3. Канал управляется с вывода 9 микроконтроллера. Нагрузка подключается к соединителю Х3. Для уменьшения уровня помех, создаваемых регуляторами, они включены в сеть через сетевые фильтры А1 и А2. Динамическая индикация собрана на микросхеме DD2; транзисторах VT1…VT3; цифровых семисегментных индикаторах HG1…HG3. Резисторы R10…R16 ограничивают ток через светодиоды индикаторов. Цифровая часть принципиальной схемы устройства гальванически развязана от сети.
Программное обеспечение микроконтроллера обеспечивает реализацию фазоимпульсного управления симисторного регулятора мощности. В цикле в подпрограмме обработки прерывания таймера TF0 через каждые 80 мкс микроконтроллер опрашивает состояние вывода 7. Прерывания от таймера TF0 обеспечивают функционирование динамической индикации, а также работу клавиатуры. Алгоритм работы фазового регулятора рассмотрим на примере канала № 1. Временны́е диаграммы, поясняющие его работу, приведены на рис 14.

В каждом полупериоде сетевого напряжения (рис. 14а) микроконтроллер запускающим импульсом с вывода 8 длительностью 80 мкс (рис. 14в) включает симистор VS1 через оптрон DA1. Значение мощности в нагрузке, подключённой к соединителю Х2, зависит от того, как долго симистор будет включён в течение каждого полупериода сетевого напряжения. Для того чтобы значение подключаемой мощности в нагрузке возрастало с увеличением значения задаваемой мощности на индикаторе устройства, а также для получения дискретности регулирования 1% необходимо, чтобы импульс включения симистора смещался с шагом 100 мкс с момента прохождения сетевого напряжения через нуль, справа налево по рис. 14в, при увеличении на единицу значения задаваемой мощности на индикаторе устройства.
Запускающий импульс подаётся с некоторой задержкой с момента прохождения сетевого напряжения через «нуль». Моменту перехода соответствует лог. 0 на выводе 7 микроконтроллера DD1 (рис. 14б). Время задержки определяется числом на индикаторе устройства в режиме «регулятор 1», которое может принимать значение от 0 до 99. Подпрограмма преобразует данное двухразрядное двоично-десятичное число в однобайтовое двоичное. Это число загружается в счётчик (регистр R7), который реализует временну́ю задержку. Как уже упоминалось выше, микроконтроллер опрашивает каждые 80 мкс выход датчика сети. В момент прохождения сетевого напряжения через нуль и происходит запуск счётчика. При изменении кнопкой индицируемого на индикаторе числа в режиме «регулятор 1» изменяется время задержки включения управляющего импульса на включения симистора VS1. То есть меняется момент включения симистора в каждом полупериоде сетевого напряжения и эффективное напряжение на нагрузке, подключённой к соединителю Х2. Аналогичным образом работает канал регулирования мощности № 2, регулирующий мощность в нагрузке, подключённой к соединителю Х3 устройства. Угол регулирования симистора в зависимости от тока нагрузки будет неодинаковый. Например, реально в устройстве диапазон регулирования лампочки накаливания мощностью 100 Вт по индикатору составляет от 18 до 97. То есть можно задать 79 уровней яркости светового излучения.
В устройстве использованы резисторы С2-33Н-0.125, подойдут любые другие с такой же мощностью рассеивания и погрешностью 5%. Конденсаторы С1, С3 – К50-35. Конденсатор С2 – К10-17. Он устанавливается между цепью +5V микроконтроллера DD1 и общим проводником.
Индикатор HG1 – HDSP-F001 красного цвета, индикаторы HG2, HG3 – HDSP-F501 зелёного цвета. Элементы R9 и С1 при подаче напряжения питания +5V осуществляют системный аппаратный сброс микроконтроллера DD1. Ток через каждый канал регулирования мощности ограничен предельно допустимым током 7,5А через сетевые фильтры МРМ4-С7,5АМУ. При небольших нагрузках, а также если требования по уровню помех не очень высокие, сетевые фильтры можно исключить из схемы. Нагрузки подключаются к устройству через соединители (вилки) Х2, Х5 типа МРW-2 (ответная часть – розетки MHU-2). Сетевое напряжение поступает на устройство через соединитель Х1 типа МРW-2. Питающее напряжение +5 В поступает на плату устройства через соединитель Х4 типа WF-2 (ответная часть розетка HU-2).
Если номинальная мощность нагрузки в канале регулирования превышает 100 Вт, симистор лучше установить на радиатор с соответствующим теплоотводом. Симистор TIC236M, допустимый ток которого 12 А, позволяет управлять нагрузкой до 1,5 кВт. Фотография светильника устройства с заданным относительным значением –25 для канала № 1 приведена на рис. 15.

Фотография лампы светильника с заданным относительным значением –90 для канала № 1 приведена на рис. 16.

В устройстве нет никаких настроек и регулировок. Если монтаж выполнен правильно, оно начинает работать сразу после подачи на него напряжения питания. При проверке каналов регулирования мощности первое включение лучше сделать при небольшой нагрузке в каждом канале регулирования мощности, например, с лампой накаливания мощностью 20…40 Вт.
Заключение
Современные фазовые регуляторы могут менять мощность в подключаемой нагрузке в достаточно широком диапазоне. Их отличительная особенность – сохранение фазового угла при колебаниях сетевого напряжения, плавное регулирование при малых углах проводимости. Существенная проблема при работе фазовых регуляторов – сравнительно высокий уровень помех, отдаваемых в сеть. Она решается установкой сетевых фильтров. И хотя в настоящее время лампы накаливания (яркость которых можно менять фазовым регулятором) уже не «в тренде», но исполнительных устройств, нагрузок, где нужно регулировать мощность, предостаточно. С помощь фазовых регуляторов можно регулировать:
- частоту вращения коллекторного электродвигателя переменного тока (электроинструмент, пылесосы, электромиксеры и т.п.);
- мощность в электронагревательных приборах (паяльники, ТЭНы, обогреватели теплиц и помещений и т.п.).
Если вам понравился материал, кликните значок — вы поможете нам узнать, каким статьям и новостям следует отдавать предпочтение. Если вы хотите обсудить материал —не стесняйтесь оставлять свои комментарии : возможно, они будут полезны другим нашим читателям!

