Общей тенденцией развития современной аппаратуры является непрерывное её усложнение и рост потребляемой мощности, поэтому для обеспечение питанием функциональных узлов аппаратуры необходимы источники питания с большей выходной мощностью. В связи с этим возрос спрос на преобразователи напряжения с выходными мощностями 120 Вт и выше с высокими показателями удельной мощности и КПД. В высоконадёжных системах вторичного электропитания для комплексов специального назначения применяются унифицированные силовые модули, разработанные с использованием гибридной технологии, которая обеспечивает высокую плотность упаковки компонентов бескорпусного исполнения. Использование бескорпусной элементной базы позволяет исключить из конструкции источника питания ряд лишних конструктивных элементов: корпусов и деталей для их крепления, изоляции и т.п. Применение электропроводящей клеевой композиции для установки бескорпусных активных компонентов и пассивных компонентов на керамической подложке снижает массогабаритные характеристики изделий микросборочного производства, а также позволяет сохранить низкое тепловое сопротивление конструкции, обеспечить прочность, стабильность в условиях воздействия внешних дестабилизирующих факторов и т.д. Благодаря интегральной гибридной технологии вполне возможно выполнить преобразователь напряжения в объёме, который полностью определяется необходимой поверхностью охлаждения.
Ускорению практического освоения научно-технических достижений в области создания перспективных микроэлектронных приборов способствует совмещение разработки собственных микроэлектронных приборов и комплектующих изделий (микросборок, микросхем) на одном и том же предприятии [1].
В течение длительного времени в аппаратуре российских предприятий, производящих военную и ракетно-космическую технику, применялись электронные компоненты и модули производства американских и европейских компаний, поставка которых c марта 2022 года значительно ограничена.
Российские производители серийных высокоэффективных источников электропитания специального назначения значительно увеличили объёмы производства продукции на основе отечественных электронных компонентов, обеспечивая импортонезависимость важнейших отраслей российской промышленности. Но не всегда удаётся подобрать точные аналоги для замены импортных изделий в выпускаемой серийной технике. При необходимости можно найти аналог по электрическим параметрам, но его массогабаритные характеристики, присоединительные размеры, расположение выводов и их функциональное назначение могут отличаться от требующей замены модели. Эта проблема рассматривалась в статье [2], где были предложены возможные пути решения этой проблемы применением полных аналогов американских изделий уровня качества Military, предлагаемых одной китайской компанией, входящей в Китайскую корпорацию электронных технологий (China Electronics Technology Group Corporation, CETC). Это решение позволяет сохранить серийные схемотехнические решения аппаратуры отечественных изготовителей электронной техники. Но при выборе взаимозаменяемых моделей китайских производителей следует внимательно изучать технические характеристики предлагаемых изделий. В каталогах китайских производителей, которые активно осваивают российский рынок, указываются в качестве аналогов предлагаемым моделям заказные коды американских производителей. Но при тщательном рассмотрении документации выясняется, что идентичными оказываются только габаритные размеры и расположение выводов, а набор сервисных функций и схемотехнические решения предлагаемых моделей отличаются от указанных американских аналогов. Далее будут рассмотрены DC/DC-преобразователи повышенной мощности (до 120 Вт) уровня качества Military, выпускаемые китайским предприятием Xi’an Microelectronics Technology Institute (XMTI), продукция которого успешно применяется в российских проектах по созданию космических аппаратов [3], и CETC24 («Научно-исследовательский институт технологий производства микросхем» Китайской корпорации электронных технологий), продукция которого малознакома российским специалистам (во врезке кратко представлен портрет этого предприятия).
«Научно-исследовательский институт чиповых технологий» Китайской корпорации электронных технологий (CETC)
Это научно-исследовательское предприятие, созданное с одобрения Центрального организационного управления. Институт основан на трёх основных позициях CETC: «главная сила в военной электронике, национальная команда в области кибербезопасности и информационных технологий, а также национальная стратегическая научно-техническая сила» и сосредоточен на решении проблемы «узких мест» в чиповых технологиях и эффективном обеспечении безопасности производственной и логистической цепочки. Институт объединяет научно-исследовательские ресурсы четырёх национальных научно-исследовательских институтов I класса CETC: 24-го, 26-го, 44-го и 58-го научно-исследовательских институтов.
Компания CETC Chip Technology (Group) Co., Ltd. и её научно-исследовательский институт чипов функционируют как единое целое, именуемое в совокупности «CETC Chip». В её состав входят 15 национальных и провинциальных инновационных платформ, 1 компания, акции которой котируются на бирже, и 17 непубличных холдинговых компаний второго уровня. Штаб-квартира компании находится в Чунцине, а её деятельность охватывает дельту реки Янцзы, регион Пекин-Тяньцзинь-Хэбэй, Большой залив Гуандун-Гонконг-Макао и экономический круг Чэнду-Чунцин.

24-й научно-исследовательский институт Китайской корпорации электронных технологий
Это один из старейших в Китае профессиональных научно-исследовательских институтов полупроводниковых интегральных схем, занимающийся в основном исследованиями, разработкой и производством полупроводниковых аналоговых и смешанных интегральных схем, гибридных интегральных схем, модульных схем, компонентов и деталей. Он имеет полную производственную цепочку, включающую проектирование интегральных схем, производство, тестирование, упаковку, обеспечение надёжности и поддержку применения. В нём находится единственная в Китае национальная ключевая лаборатория по аналоговым интегральным схемам военного назначения. Он создал представительный передовой уровень в области высокопроизводительных аналоговых ИС, представляющий каждый этап развития технологии интегральных схем в Китае. Его продукция широко используется в электронном оборудовании в аэрокосмической отрасли, радиолокационной навигации, прецизионных измерениях, автоматике, автомобилестроении и связи.
Обеспечение качества
Компания прошла сертификацию по системам управления качеством GB/T 19001-2016 IDT, ISO 9001:2015 и GJB9001C-2017. Эффективное управление качеством внедрено на всех этапах процесса, от проектирования и разработки продукции до производства. Уровень качества продукции достигает классов B и H, полностью соответствуя требованиям к компонентам, используемым в аэрокосмической отрасли, таким как LMS, CAST, SAST, YB и KJZ.

Комплексная платформа для тестирования
Компания обладает полной системой стандартов на продукцию и комплексными методами тестирования продукции. Она внедрила систему управления качеством в соответствии с GJB2725A «Общие требования к испытательным и калибровочным лабораториям» и ISO/IEC17025 «Общие требования к компетентности испытательных и калибровочных лабораторий». Компания прошла национальную аккредитацию лабораторий и национальную метрологическую сертификацию, а также аккредитацию военной испытательной лаборатории.
Разработка тестового программного обеспечения
Возможности и технический уровень предприятия являются одними из лучших в Китае в области тестирования высокоскоростных АЦП и ЦАП высокого разрешения, высокопроизводительных усилителей, интегральных схем смешанных сигналов, радиочастотных ИС и высокоскоростных делителей ECL. Возможно проводить тестирование электрических параметров и проверку на старение дискретных полупроводниковых приборов и пассивных компонентов (резисторов, конденсаторов, индуктивностей). Тестирование полупроводниковых интегральных схем и общая проверка электронных компонентов.
Предприятие специализируется на разработке программного обеспечения для тестирования интегральных схем, располагая почти 1000 программами и, в том числе программами для полнопараметрического тестирования АЦП и ЦАП, драйверов, аналоговых переключателей и других интегральных схем. Разработка программ тестирования.
Портфолио продуктов
Аналого-цифровые и цифро-аналоговые преобразователи и схемы смешанных сигналов
• Высокоскоростной АЦП (> 10 МГц) Прецизионный АЦП (≤ 10 МГц). Высокоскоростной ЦАП (> 10 МГц). Прецизионный ЦАП (≤ 10 МГц). Сверхширокополосная схема выборки/отслеживания и хранения.
Модули источников питания и изделия для управления питанием
• Линейные стабилизаторы, источники опорного напряжения, неизолированные импульсные преобразователи постоянного тока, контроллеры импульсных источников питания, схемы управления питанием, источники питания для нагрузки, универсальные гибридные преобразователи постоянного напряжения, универсальные модульные преобразователи постоянного напряжения, универсальные модульные преобразователи переменного тока, радиационно-стойкие источники питания, маломощные источники питания, специализированные источники питания, аксессуары для источников питания.
Схемы управления питанием и интерфейсные микросхемы
• Схемы управления питанием, аналоговые переключатели и мультиплексоры, транзисторы VDMOS, интерфейсные схемы, низкочастотные силовые схемы.
Схемы обработки аналогового сигнала
• Операционные усилители и компараторы, усилители с переменным коэффициентом усиления, логарифмические усилители и другие микросхемы обработки аналоговых сигналов.
Интегральные схемы радиочастотного/микроволнового диапазона
• ВЧ усилители, ВЧ переключатели, цифровые управляемые аттенюаторы, ограничители, ВЧ входные каскады, регуляторы амплитуды и фазы, ВЧ усилители мощности, смесители, фазовые автоподстройки частоты, генераторы, делители частоты.
ASIC/SiP-схемы
• Микросистема предварительной обработки инфракрасного сигнала; микросистема обнаружения сигнала волоконно-оптического гироскопа.
Гибридные DC/DC-преобразователи повышенной мощности предприятия CETC24
Предприятие CETC24 разработало и производит унифицированные модули DC/DC-преобразователей уровня качества Military в гибридно-плёночном исполнении, совместимые по своим электрическим параметрам, габаритным характеристикам, расположению выводов и их функциональному назначению с изделиями известных американских компаний – VPT и Crane Electronics (Interpoint®).
Номенклатура и общие характеристики DC/DC-модулей преобразователей повышенной мощности с выходными мощностями от 66 до 120 Вт, предлагаемые в качестве замены модулям серии DVFL28 (VPT), приведены в табл. 1.

Далее рассмотрим, насколько предлагаемые модули совместимы и взаимозаменяемы с аналогичными преобразователями серии DVFL28.
Функциональная блок-схема одноканального преобразователя SWH120-28S05MMb показана на рис. 1.

Схема модуля выполнена на базе однотактного прямоходового преобразователя, который является наиболее эффективной структурой источника электропитания. Стабилизация выходного напряжения производится методом широтно-импульсной модуляции (ШИМ) с постоянной рабочей частотой (350 кГц), обратной связью по напряжению и дополнительной обратной связью по пиковому току дросселя. Силовой транзистор VT1 периодически открывается и закрывается ШИМ-контроллером, управляемым сигналами датчика тока и выходным сигналом усилителя ошибки. Применение для регулирования внутреннего контура и высокой рабочей частоты позволяет снизить габариты модуля. Токовое управление значительно улучшает переходную характеристику преобразователя при резких изменениях нагрузки или входного напряжения. Применение этого режима обеспечивает автоматическую защиту от короткого замыкания в нагрузке в пределах каждого цикла преобразования. Входное напряжение, модулированное силовым ключом, передаётся через трансформатор T, выпрямляется прямым диодом VD1, выходной фильтр L1, C1 формирует выходное напряжение на нагрузке, выделяя среднюю составляющую из импульсного напряжения. Функциональный узел гальванической развязки сигнала обратной связи реализован на основе оптоприбора. Оптоприборы характеризуются линейной передаточной характеристикой, имеют малые токи утечки, способны передавать статические сигналы. Но в то же время работающий в линейном режиме оптрон вводит полюс (постоянную времени) на частоте примерно 50 кГц. Особенно нежелательно использование оптопары в радиационно-стойких импульсных преобразователях напряжения, так как деградация параметров оптопары в узле гальванической развязки сигнала обратной связи при воздействии ионизирующих излучений существенно влияет на работоспособность преобразователя в целом или требует тщательного выбора оптопар с гарантированным уровнем дозовой стойкости и обеспечения оптимальных рабочих режимов оптопары.
Недостатком прямоходовой схемы является отсутствие у трансформатора средств естественного размагничивания, как в симметричных схемах. Для устранения этого недостатка предлагается множество механизмов сброса индуктивной энергии. Наиболее популярным способом является активное ограничение напряжения на силовом ключе, который позволяет также более полно использовать сердечник трансформатора, обеспечивая работу с симметричным перемагничиванием в первом и третьем квадрантах B-H плоскости. Однако для активного ограничения требуется дополнительный силовой ключ с драйвером и резонансным конденсатором, то есть происходит усложнение и повышение стоимости силовой части [4].
В рассматриваемом преобразователе размагничивание сердечника трансформатора обеспечивается резонансным способом за счёт использования паразитных параметров. В этом случае индуктивность намагничивания трансформатора и паразитные ёмкости силового ключа образуют на трансформаторе параллельный резонансный контур. Отсутствие размагничивающей обмотки позволяет упростить трансформатор, а применение резонансного размагничивания сердечника трансформатора обеспечивает двунаправленную характеристику намагничивания сердечника трансформатора (трансформатор перемагничивается симметрично в двух квадрантах аналогично трансформатору двухтактного преобразователя), размеры трансформатора минимизируются [5]. Низкопрофильная конструкция трансформатора позволяет уменьшить высоту корпуса преобразователя и получить достаточно большую поверхность охлаждения. Применение для изготовления сердечника трансформатора магнитомягкого феррита с низкой величиной суммарных потерь мощности, большой индукцией насыщения и улучшенными тепловыми характеристиками позволяют обеспечить более высокую плотность проходной мощности. Дополнительного повышения КПД можно было бы достичь, применив схему синхронного выпрямления – вместо прямого и возвратного диода использовать полевые транзисторы. Но разработчики преобразователей отказались от этого схемотехнического решения. В результате, КПД модели с выходным напряжением 5 В составляет 79%, а модель SWH120-28S3R3MMb с выходным напряжением 3,3 В характеризуется значением КПД 72%.
Зависимость КПД от тока нагрузки для одноканальной модели с выходным напряжением 5 В показана на рис. 2.
Уменьшение КПД при токе нагрузки, близком к максимальному, происходит из-за дополнительных потерь в компонентах модуля при подходе к их предельным энергетическим возможностям.
Модули содержат комплект сервисных и защитных функций, необходимых для безопасной эксплуатации. Встроенная схема блокировки при пониженных напряжениях на входе обеспечивает корректную работу преобразователя в случае питания от аккумуляторной батареи. Защита по току срабатывает при небольшом сопротивлении нагрузки и коротком замыкании. Функция удалённого включения/выключения внешним сигналом со стороны входа используется при формировании программного включения отдельных модулей в соответствии с необходимым алгоритмом подачи напряжения к отдельным функциональным узлам аппаратуры. Режим синхронизации частоты преобразования внешним синхросигналом позволяет синхронизировать частоту преобразования нескольких модулей в системе и уменьшить пульсации потребляемого тока. Функция особенно полезна при параллельном соединении нескольких модулей для повышения выходной мощности – исключается выброс в пульсации выходного напряжения в непрогнозируемый момент времени. Отсутствие функции равномерного распределения тока (SHARE) между параллельно соединёнными модулями вынуждает точно устанавливать уровни выходного напряжения при параллельном соединении нескольких модулей.
Функция точной настройки выходного напряжения обеспечивается подключением регулировочного резистора между выходом TRIM и выходом положительного напряжения или общим проводом (в зависимости от направления регулировки). Общий диапазон регулирования выходного напряжения составляет ±4% от номинального значения выходного напряжения. Для исключения влияния падения напряжения на соединительных проводах применяется внешняя обратная связь – обратная связь для стабилизации напряжения берётся непосредственно с входных контактов нагрузки и соединяется с выводами +S и –S.
Герметичность модуля обеспечивается применением для корпусирования системы шовно-роликовой сварки, интегрированной в атмосферную камеру с сухим азотом. Высокая герметичность изделия продлевает срок службы и уменьшает вероятность выхода из строя из-за замыкания внутренних контактов. Внешний вид гибридно-плёночного модуля SWH120-28S05MMb показан на рис. 3.

Производство и выходной контроль осуществляются в соответствии с требованиями национального стандарта GJB 2438B -2017 «Основная спецификация производства гибридных интегральных схем», который практически совпадает с американским стандартом MIL-PRF-35534 «Hybrid Microcircuits, General Specification For». Проверки и испытательные процедуры осуществляются согласно требованиям стандарта GJB548B-2005 «Методы и процедуры испытаний изделий микроэлектроники», который соответствует американскому стандарту MIL-STD-883H «Test Methods and Procedures for Microelectronics».
Модули стабильно функционируют в диапазоне температур корпуса от –55°С до +125°С без понижения выходной мощности. Диапазон температур хранения от –60°С до +150°С.
Модули серии SWH120 можно применить для замены модулей серии DVFL28 только в тех случаях, где не требуются сервисные функции, отсутствующие у модулей серии SWH120.
Значения КПД одноканальных модулей одинаковы, габаритные характеристики, расположение выводов и их функциональное назначение идентичны. У модулей серии SWH120 нет возможности управлять выключением со стороны выхода, не формируется сигнал синхронизации для осуществления взаимной синхронизации нескольких модулей, диапазон подстройки выходного напряжения немного меньше, масса модулей выше на 14%. Гальваническая развязка в контуре обратной связи у модулей DVFL28 трансформаторная, что обеспечивает повышенные требования по стойкости к дестабилизирующим факторам.
120-ваттные гибридные DC/DC-преобразователи предприятия XMTI
Компания XMTI (Xi’an Microelectronics Technology Institute), входящая в состав Китайской корпорации аэрокосмической науки и техники (CASC – China Aerospace Science and Technology Corp.), разрабатывает и поставляет гибридно-плёночные DC/DC-преобразователи с выходными мощностями от 5 до 120 Вт для работы в бортовой аппаратуре специального назначения, авиационной и космической техники. Радиационно-стойкие гибридно-плёночные DC/DC-модули, выпускаемые предприятием, рассмотрены в статье [6], здесь же представлен краткий портрет предприятия и широкая номенклатура предлагаемой электронной продукции. Совмещение разработки и производства модулей и комплектующих изделий (транзисторов, микросхем, диодов) на предприятии гарантирует ускорение производства и достижение высокого уровня качества.
DC/DC-модули электропитания серии LFL с выходными мощностями 100 и 120 Вт для работы в бортовых сетях с диапазоном изменения напряжения от 16 до 40 В (номинальное значение 28 В) являются одной из недавних разработок. Выходные напряжения охватывают наиболее часто востребованные значения 5, 12, 15, 28, ±12, ±15 В. Модули предназначены для эксплуатации при температурах от –55°С до +125°C и стабильно функционируют без изменения технических параметров. Основные технические характеристики DC/DC-преобразователей серии LFL28 приведены в табл. 2.

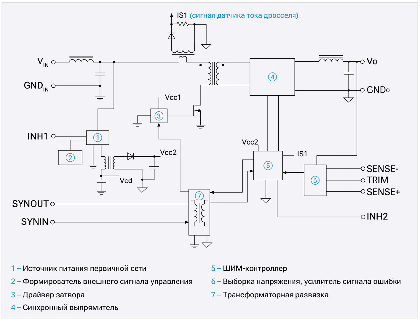
Применяется энергетически эффективная однотактная прямоходовая структура с использованием регулирования методом широтно‑импульсной модуляцией и комбинацией обратной связи по напряжению и дополнительной обратной связи по току дросселя (рис. 4).

Преобразование осуществляется на частоте 200–400 кГц. Применение схемы синхронного выпрямителя обеспечивает эффективное управление переключающим транзистором цепи регулирования мощности, а небольшие потери синхронного выпрямителя увеличивают КПД. Транзисторы MOSFET синхронного выпрямителя индивидуальным образом оптимизированы для применения в качестве синхронного транзистора в целях максимизации КПД. Размещение ШИМ‑контроллера со встроенным прецизионным источником опорного напряжения на вторичной стороне ближе к нагрузке и ключам синхронного выпрямителя позволяет уменьшить длительность фронтов управляющих напряжений на затворах транзисторов выпрямителя, что способствует увеличению КПД. Импульсы ШИМ для управления силовым ключом передаются на первичную сторону через малогабаритный импульсный трансформатор. Этим достигается максимально возможное быстродействие контура регулирования и упрощается задача обеспечения его устойчивости независимо от уровня входного напряжения и тока нагрузки.
В режиме синхронизации частоты внешним синхросигналом (250–380 кГц) он подаётся на вход ШИМ‑контроллера через развязывающий трансформатор, что исключает помехи от силовых цепей.
Для размагничивания трансформатора используется эффект резонансного переключения: во время запертого состояния силового ключа трансформатор размагничивается через резонансную цепочку, состоящую из индуктивности намагничивания и ёмкости, образованной ёмкостями силового ключа, первичной обмотки и всеми ёмкостями на вторичной стороне. Трансформатор перемагничивается симметрично в двух квадрантах с удвоенным размахом индукции. Подобная структура позволяет исключить размагничивающую обмотку и более эффективно использовать трансформатор для прямой передачи энергии на вторичную часть.
Использование магнитомягкого феррита с низкими магнитными потерями, высокой индукцией насыщения и температурной стабильностью позволило создать низкопрофильный трансформатор и плоскую конструкцию корпуса гибридного модуля (рис. 5).

Показатель энергетической плотности модулей составляет 3802 Вт/дм³.
Модули серии LFL28 содержат набор сервисных и защитных функций, необходимых для безопасной эксплуатации. Схема блокировки при пониженных напряжениях на входе выключает модуль при снижении уровня входного напряжения ниже допустимого. Защита по току срабатывает при небольшом сопротивлении нагрузки и коротком замыкании.
При возникновении режима короткого замыкания нагрузки или перегрузки интегрированная схема защиты поддерживает режим работы с низким энергопотреблением (30 Вт для модуля с выходным напряжением 5 В) и автоматически перезапускает модуль после устранения неисправности. Время срабатывания защиты от короткого замыкания составляет приблизительно 2 мс, а время перезапуска при коротком замыкании – приблизительно 70 мс. Схема не может оставаться в состоянии защиты от короткого замыкания в течение длительного периода времени.
Выключение внешним сигналом со стороны входа и выхода повышает гибкость применения в системе электропитания, когда требуется подача питания к отдельным функциональным узлам аппаратуры по определённому алгоритму. Функция подстройки выходного напряжения внешним резистором позволяет регулировать выходное напряжение в диапазоне ±10% от номинального значения. Применение внешней обратной связи компенсирует падение напряжения на соединительных проводах и обеспечивает стабильное напряжение на входных выводах нагрузки. Синхронизация от внешнего генератора либо взаимная синхронизация нескольких модулей позволяет уменьшить пульсации потребляемого тока.
График зависимости КПД от тока нагрузки показан на рис. 6 – при максимальных токах нагрузки практически не наблюдается уменьшения КПД, это означает, что силовая часть модуля имеет запас по мощности.

Зависимость КПД от входного напряжения показана на рис. 7 – КПД уменьшается незначительно при максимальном входном напряжении (примерно на 1,3%).

В табл. 3 приведены динамические характеристики одноканального модуля LFL2805S-CH.

Для снижения уровня кондуктивных помех на входе модулей установлен помехоподавляющий LC‑фильтр. Для дополнительного ослабления синфазных и дифференциальных помех предлагается применять внешний модуль помехоподавляющего фильтра LFE‑102‑CH с коэффициентом ослабления помех 40 дБ на частоте 1 МГц. Пульсация выходного напряжения модуля с выходным напряжением 5 В при максимальном токе нагрузки 20 A составляет 100 мВ (двойная амплитуда). Снижение пульсаций можно обеспечить дополнительным внешним LC-фильтром, при расчёте которого необходимо учитывать требования к перенапряжениям, возникающим на конденсаторе при работе на динамическую нагрузку, а также оптимизацию параметров индуктивности и фильтрующего конденсатора из условия минимизации их массогабаритных характеристик и обеспечения минимальной температуры перегрева конденсатора фильтра для увеличения его службы.
Производство модулей осуществляется в соответствии с требованиями национального стандарта GJB2438B-2017 «Основная спецификация для гибридных интегральных схем», которая идентична спецификации MIL-PRF-38534F «Hybrid Microcircuits, General Specification For» (США). Испытательные процедуры и проверки проводятся согласно требованиям национального стандарта GJB 548C-2021 «Методы и процедуры испытаний микроэлектроники», который практически идентичен американскому стандарту MIL-STD-883H «Test Methods and Procedures for Microelectronics».
По ключевым характеристикам – электрическим параметрам, габаритам, расположению и назначению выводов – модули серии LFL28 полностью соответствуют моделям DVFL28 производства VPT (США). При этом следует учитывать два существенных различия:
- у одноканальных модулей серии LFL28 отсутствует функция выравнивания токов на выходе при параллельном соединении;
- рабочая частота модулей DVFL28 находится в диапазоне 425–600 кГц, что выше, чем у модулей XMTI.
С другой стороны, модули серии LFL28 демонстрируют более высокий КПД – в среднем выше на 4–5%, что обусловлено применением современных эффективных схемотехнических решений.
Заключение
Представленные гибридно-плёночные DC/DC-преобразователи в модульном исполнении соответствуют требованиям, предъявляемым к системам электропитания современной аппаратуры специального назначения, и гарантируют высокую стабильность в жёстких условиях эксплуатации. Объём испытаний DC/DC-модулей электропитания на китайских предприятиях полностью соответствует американскому стандарту MIL-STD-883H и европейским стандартам ECSS, методики которых опубликованы. Тот факт, что электрические параметры, габаритные характеристики, расположение выводов и их функциональное назначение идентичны модулям американских производителей, позволяет существенно сократить временны́е затраты при замене ранее применяемых модулей в серийной аппаратуре. Разумеется, для оптимального выбора требуется рассмотреть и учесть некоторые из указанных выше критериев и учитывать специфику каждого конкретного применения.
Ускорению сроков изготовления модулей способствует совмещение производства продукции и комплектующих изделий (микросхем ШИМ-контроллеров, драйверов затворов МОП-транзисторов, силовых транзисторов, диодов, микросхем источников опорного напряжения и др.) на одном и том же предприятии и кооперация многочисленных предприятий китайской электронной промышленности.
Литература
- Микроэлектронные электросистемы. Применения в радиоэлектронике / Ю.И. Конев, Г.Н. Гулякович, К.П. Полянин и др.; под ред. Ю.И. Конева. М.: Радио и связь, 1987. 240 c., ил.
- Жданкин В. Гибридно-плёночные DC/DC-преобразователи напряжения для применения в аппаратуре специального назначения // Электронные компоненты. 2023. № 2.
- Сашин А. Импортозамещение по-русски: китайские ИС на российских КА // Компоненты и технологии. 2021. № 6.
- Дейнеко Д.С., Кастров М.Ю. Способы размагничивания трансформатора прямоходового преобразователя постоянного напряжения с помощью активного ограничителя // Практическая силовая электроника. 2010. № 1 (37).
- Герасимов А.А., Кастров М.Ю. Разработка прямоходового преобразователя постоянного напряжения с одним силовым ключом и резонансным размагничиванием // Практическая силовая электроника. 2011. № 1 (44).
- Жданкин В. Радиационно-стойкие гибридно-плёночные DC/DC-преобразователи с высокой удельной мощностью и выходными мощностями 120 Вт // Современная электроника. 2026. № 1.
Если вам понравился материал, кликните значок — вы поможете нам узнать, каким статьям и новостям следует отдавать предпочтение. Если вы хотите обсудить материал —не стесняйтесь оставлять свои комментарии : возможно, они будут полезны другим нашим читателям!

