Введение
При проектировании электрических схем необходимо обеспечить соответствие выходных характеристик устройства желаемым целевым значениям. На этапе проектирования инженер-схемотехник создаёт электрическую схему и подбирает значения компонентов схемы на основании своего опыта и уже имеющихся решений. Наличие в инструментарии проектирования средств моделирования позволяет оптимизировать процесс подбора значений компонентов и сократить трудозатраты на достижение требуемых параметров электрической схемы.
Пакет схемотехнического моделирования SimOne разработки компании ЭРЕМЕКС был представлен на рынке в 2012 году и зарекомендовал себя как высокоэффективный инструмент моделирования, многие возможности SimOne (анализ устойчивости схемы, оригинальные технологии параллельных вычислений) до сих пор не имеют аналогов.
До 2020 года система SimOne поставлялась в виде отдельного приложения, которое можно было приобрести как отдельный пакет или в составе САПР Delta Design, также разрабатываемой компанией ЭРЕМЕКС. Delta Design – первая отечественная САПР электроники, реализующая сквозной цикл проектирования изделий РЭА, включена в Единый реестр российских программ для электронных вычислительных машин и баз данных.
С момента выпуска системы схемотехнического моделирования разработчики ЭРЕМЕКС вели работу по интеграции SimOne в единую среду проектирования. Полная интеграция была реализована в версии Delta Design 3.0. Были перенесены методы моделирования, библиотеки, появился ряд новых инструментов. Теперь весь процесс проектирования осуществляется в единой среде, нет необходимости проводить схемотехническое моделирование в отдельном приложении, а затем заново создавать электрическую схему в САПР, чтобы затем проектировать печатную плату.
Возможности SimOne
Delta Design SimOne обладает широким набором методов схемотехнического моделирования и инструментов, облегчающих анализ электрических схем. К таким инструментам можно отнести следующие.
Расчёт статического режима схем по постоянному току. Включает в себя расчёт рабочей точки схемы, определение передаточных функций по постоянному току.
Частотный анализ. Включает в себя расчёт и построение частотных характеристик схемы, в том числе амплитудно-фазовой характеристики.
Анализ переходных процессов. Используется оригинальный метод интегрирования дифференциально-алгебраических уравнений. Метод имеет повышенную точность и устойчивость в сравнении с методами, применяемыми в обычном SPICE-моделировании. Вычисления в традиционных для SPICE-моделирования методах – методе Гира, трапеций и Эйлера производятся с помощью кодового матричного процессора, что позволяет значительно сократить время расчёта.
Анализ установившихся периодических режимов. Расчёт периодических режимов ведётся с помощью пристрелочного метода Ньютона (Shooting Newton), при этом используется высокоэффективный подход – без явного формирования матрицы чувствительности.
Температурный анализ. Аналоговое моделирование поведения схемы при изменении рабочей температуры.
Параметрический анализ схемы. Моделирование поведения схемы при изменении параметров сигналов, моделей схемных компонентов.
Анализ устойчивости схемы. Для анализа устойчивости схемы в окрестности рабочей точки пользователю предлагаются два независимых способа. Первый – на основе расчёта собственных частот схемы, второй – на основе критерия Михайлова. Результат анализа – вывод об устойчивости схемы, построение годографа Михайлова, вывод таблицы собственных частот схемы. Пользователь также имеет возможность построить график годографа Михайлова в заданном произвольном диапазоне и принять решение об устойчивости схемы самостоятельно.
В дополнение к этому система SimOne обладает инструментами, упрощающими моделирование и анализ схемы – «щуп», «метка измерения», «тюнер». Обеспечена возможность создания фильтров, реализовано задание сигналов через графическую оболочку. Есть возможность выгрузки графиков в формат Excel, Matlab, Maple, Текстовый, WAV, PWL, Touchstone, Freq. Библиотека SimOne содержит свыше 30 тысяч моделей электронных компонентов, включая около 500 моделей отечественных производителей.
Практический пример схемотехнического моделирования в SimOne
Процесс схемотехнического моделирования рассмотрим на примере усилителя с частотной коррекцией, используемого при воспроизведении аудиозаписей. По результатам моделирования и внесения изменений в параметры электрической схемы получим требуемые частотные характеристики и коэффициент усиления.
В рамках примера средствами Delta Design SimOne решим следующие задачи схемотехнического моделирования – расчёт статического режима, расчёт переходных процессов и построение частотных характеристик. Также проведем анализ устойчивости проектируемой схемы.
В проектируемом усилителе будем использовать частотную коррекцию RIAA (рис. 1), как общепринятый стандарт.

Таким образом, АЧХ проектируемого усилителя должна соответствовать кривой RIAA (синяя кривая на рис. 1).
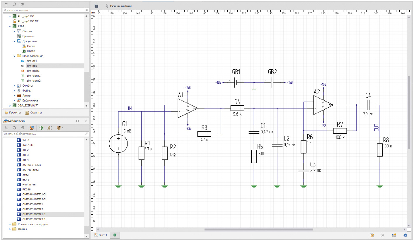
В данной статье не будем рассматривать подробно разработку схемы электрической. Вместо этого используем распространённую схему на двух операционных усилителях с необходимой «обвязкой» (рис. 2). Создадим схему средствами схемотехнического редактора Delta Design.

Проектируемый усилитель предназначен для усиления и коррекции сигнала с магнитных головок, у которых выходное напряжение соответствует 5 мВ, коэффициент усиления на частоте 1 кГц должен быть около 200. Чтобы обеспечить линейную характеристику на выходе, АЧХ усилителя должна компенсировать частотную характеристику звукозаписи (красная кривая на рис. 1).
Выставим параметры источников питания GB1 и GB2, на вход усилителя подадим синусоидальный сигнал с амплитудой 5 мВ и частотой 1000 Гц.
Расчёт статического режима
Проверим схему на работоспособность. Используем режим SimOne «Расчет рабочей точки». В меню SimOne выберем «Новое моделирование» -> «Рабочая точка». Результат моделирования представлен на рис. 3. Расчёт рабочей точки ошибок не выявил, следовательно, схема работоспособна.

Анализ переходных процессов
Далее проверим сигнал на выходе – цепь OUT, резистор R8. Используем анализ переходных процессов. Выбираем в меню SimOne – «Новое моделирование» -> «Анализ переходных процессов». Время анализа установим с 0 с до 0,02 с. Результаты анализа представлены на рис. 4. В начале графика мы видим стабилизацию работы схемы, далее – ровная синусоида.

Рассмотрим, как меняется выходной сигнал относительно входного, используем также анализ переходных процессов. При подаче сигнала частотой 1 кГц и амплитудой 5 мВ (рис. 5, нижний график) на вход усилителя получим на выходе 1 кГц и амплитуду 1 В (рис. 5, верхний график).

Частотный анализ
Проведём частотный анализ схемы в диапазоне от 20 Гц до 22 кГц. В меню SimOne выберем «Новое моделирование» ® «Частотный анализ».

Видим, что кривая на графике (рис. 6) не соответствует целевой кривой RIAA, представленной на рис. 1. На частоте 1 кГц значение отличается от требуемого на 7,5 дБ. На схеме электрической необходимо изменить номиналы для приведения ЧХ к стандарту. Для определения номинала резистора R3 выполним параметрический частотный анализ. Будем менять значение сопротивления резистора R3 в диапазоне от 47 кОм до 120 кОм с шагом 20 кОм (рис. 7).

В результате получим кривые, представленные на рис. 8. Видим, что ближайшим к целевой кривой является график зелёного цвета (R3 = 107 кОм).

Скорректируем номинал R3, установив его значение в 110 кОм, и заново проведём частотный анализ схемы (рис. 9). Видим, что частотная характеристика скорректировалась и теперь соответствует целевым значениям кривой RIAA.

Анализ устойчивости
На финальном шаге проведём анализ устойчивости электрической схемы усилителя. В меню SimOne выберем «Новое моделирование» ® «Анализ устойчивости», в окне параметров отметим «Проверить годографом Михайлова». Результаты анализа отображены на рис. 10.

Видим, что на графике отсутствуют обратные загибы, следовательно, схема устойчива. Таким образом, мы получили работоспособную схему, параметры которой и частотная характеристика соответствуют целевым значениям. Теперь инженер может переходить к проектированию печатной платы в среде Delta Design.
Заключение
На практическом примере схемы усилителя показано, как средствами Delta Design SimOne провести моделирование и анализ электрической схемы, скорректировать номиналы компонентов схемы и привести частотную характеристику схемы к заданным целевым значениям.
Возможность моделирования и анализа электрической схемы в сквозном цикле проектирования в среде САПР Delta Design обеспечивает снижение общих затрат на проектирование изделия, как трудозатрат, так и затрат на создание прототипов, и, в целом, повышает качество разработки РЭА.
Если вам понравился материал, кликните значок — вы поможете нам узнать, каким статьям и новостям следует отдавать предпочтение. Если вы хотите обсудить материал —не стесняйтесь оставлять свои комментарии : возможно, они будут полезны другим нашим читателям!

