Введение
Структурная схема термометрии силосов элеваторов с использованием интерфейса 1-wire фирмы Dallas Semicondutor представлена на рисунке 1. Предлагаемая система сигнализации и диагностики разработана под конкретную сельскохозяйственную задачу – термометрию хранения зерна вертикального зернохранения.

В каждом силосе термометрию обеспечивают термоподвески с цифровыми датчиками DS1820. Общее количество датчиков в системе составляет более 1600 штук. Топология линии смешанная: «звезда» и «шина». Переключение линий связи выполняют специализированные микросхемы DS2409 [3]. Микросхема расположена в блоке ветвителя (МСВ). Всего на объекте работает более 20 ветвителей, которые и формируют топологию «древовидной» звезды с шинной структурой для датчиков.
Шинная структура подключения датчиков делает диагностику, заключающуюся в определении неисправного элемента при анализе состояния шины данных, довольно сложной задачей. Неисправности типа «обрыв» определяются программно, методом запроса датчика и его ответного молчания при неисправности. Но это лишь небольшая часть неисправностей. Любой датчик на шине 1-wire при неисправности типа «короткое замыкание» формирует нулевое напряжение, что не позволяет опрашивать другие датчики, и система термометрии «зависает».
Метод анализа импульсного обратного сигнала (отклика) в интерфейсе 1-wire использовать затруднительно из-за двойной направленности шины. Сигналы по одному проводу 1-wire или передаются, или принимаются, что накладывает ограничения на уровни передаваемых сигналов.
Метод измерения по сопротивлению длины короткозамкнутого шлейфа нельзя использовать, поскольку входные цепи датчиков имеют нелинейную форму вольтамперной характеристики, что создаёт большую погрешность и невозможность определения расстояния до неисправного датчика.
Дополнительное препятствие при поиске неисправного датчика обусловлено вероятностью возникновения короткого замыкания по шине +5 В, от которой получают питание датчики. В этом случае шина данных остаётся в рабочем состоянии, но датчики без напряжения +5 В переходят в режим «паразитного питания» и не отвечают на передаваемые сигналы. Таким образом, создаётся неисправность типа «обрыв», хотя в действительности это короткое замыкание.
Краткий анализ возможных неисправностей показывает, что восстановление работоспособности требует знаний программного обеспечения, а также электротехнических измерений напряжения на шине данных и на шине питания +5 В. Кроме того, надо учитывать, что +5 В передаётся по общей шине от блока питания с возможным током до нескольких сотен миллиампер, что при коротком замыкании датчика создаёт ситуацию равномерного падения напряжения по всей длине линии.
Приведённые выше признаки неисправностей и недостатки шинной топологии сформировали требования к системе термометрии. Данные требования реализованы в далее описываемой системе термометрии с предлагаемой схемой диагностики и сигнализации состояния шины 1-wire, которую будем называть «модернизированная схема ветвителя 1-wire» (МСВ).
Принципиальная схема МСВ
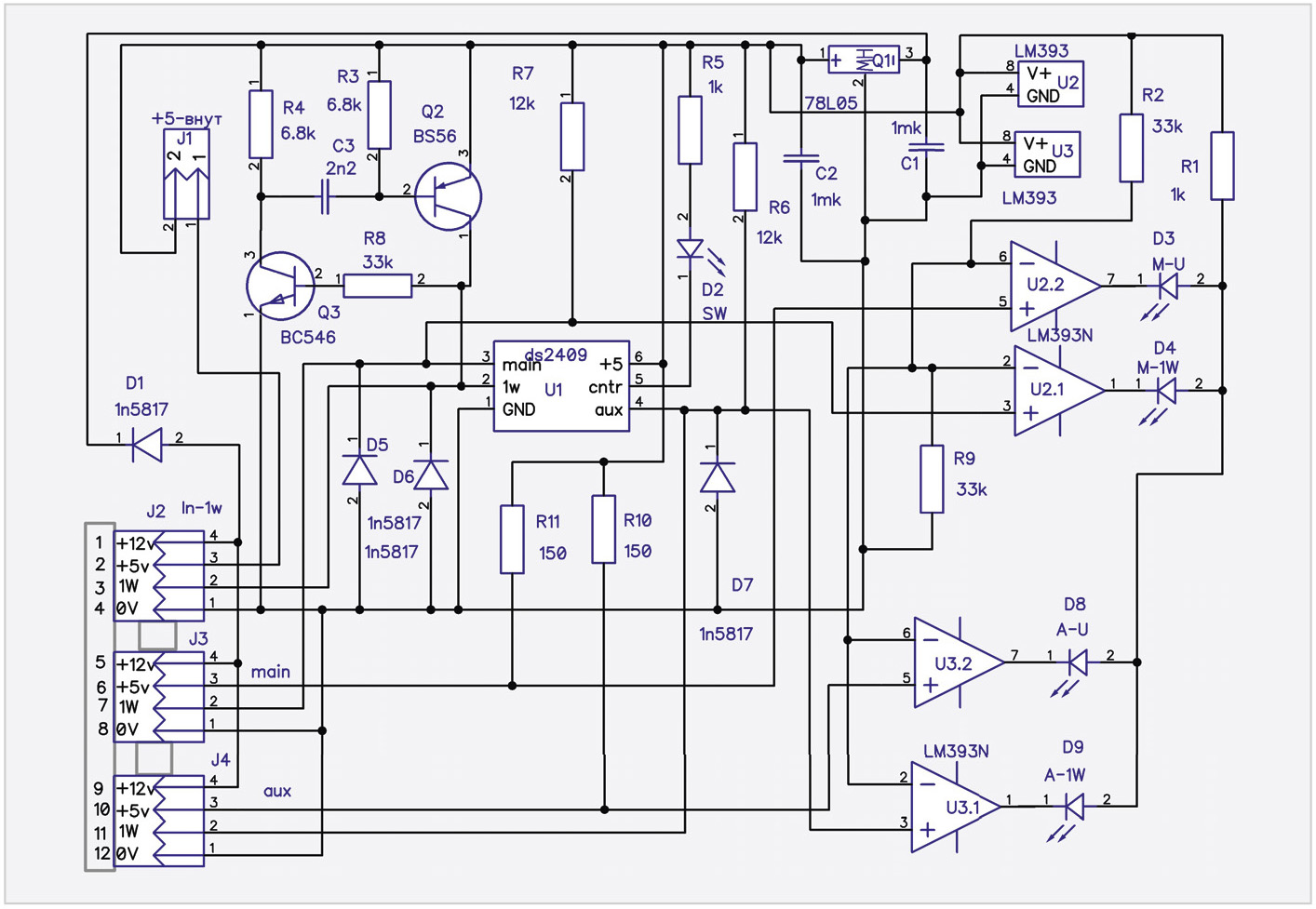
Принципиальная схема МСВ представлена на рисунке 2.

Схема содержит узел переключения на микросхеме U1 (DS2409), используемый в ветвителе МL-09 [2], что позволяет сохранить совместимость программного обеспечения и применить все ранее созданные программы и программы любого производителя стандарта 1-wire. Модернизированная составляющая схемы состоит из схемы регенерации сигнала и схемы сигнализации замыкания.
На транзисторах Q3, Q2, сопротивлениях R3, R4, R8 и конденсаторе С3 собрана схема регенерации и восстановления сигналов [6, 7]. Это позволяет получить устойчивый опрос датчиков при используемом типе кабеля и заданной длине линии. Необходимо напомнить, что без регенератора при пуске объекта опрашивались только ближние датчики. И только установка одного регенератора в центре позволила получить опрос всех датчиков. Схема регенератора не содержит дорогих и специальных микросхем и предлагается для использования на каждом ветвителе. Это позволяет иметь запас устойчивости и подключать термоподвески с большим количеством датчиков.
Схема компараторов формирует сигнализацию на микросхемах U2,3 (LM393). Сопротивлениями R2, R9 формируется напряжение включения (2,5 В) сигнальных светодиодов. Если на плюсовых входах напряжение будет меньше 2,5 В, то светодиоды включатся. Компараторы имеют большое входное сопротивление и тем самым не влияют на шину данных 1-wire.
Сигнализация питания выполняется по аналогичному методу. Питание +5 В поступает на шину через контрольные сопротивления R10,11 в 150 Ом. Рабочий потребляемый ток датчиков составляет 1-5 мА, при этом падение напряжения на сопротивлениях мало, и контрольные светодиоды не включаются. Если возникает короткое замыкание по питанию +5 В, то ток возрастает до 30-40 мА и напряжение на плюсовых входах компараторов опускается ниже 2,5 В. Это вызывает включение сигнальных светодиодов. Рабочий ток для стабилизатора схемы допускается до 100 мА и короткое замыкание не создаёт запредельных режимов. После устранения замыкания режим сигнализации снова готов к работе. Диоды D5-D7 защищают U1(DS2409) от импульсных помех, которые формируются во время работы других электроустановок элеватора.
Необходимо отметить возможность использования схемы сигнализации и регенерации с отдельно установленным ветвителем МЛ-09 [2]. Предусмотрена работа без питания +12 В для различных топологий термометрии.
Схема ветвителя и все компоненты собраны на печатной плате и предназначены для монтажа под винт. На рисунке 3 представлены: слева – фото собранных печатных плат МСВ, справа – 3D-модель той же платы.

Печатная плата разработана в среде проектирования DipTrace, проект доступен в каталоге программ [1]. Плата МСВ крепится на DIN-рейку, и на эту же рейку устанавливаются DIN-колодки электротехнических «нулевых шин», которые применены как «параллельные» колодки для шины 1-wire. Линии от датчиков из термоподвесок подключаются на DIN-колодки «нулевых шин».
На рисунке 4 слева показана фотография трёх плат МСВ с подключением по шесть DIN-колодок на трёх DIN-рейках и справа – плата МСВ на одной DIN-рейке, установленная в шкаф термометрии с проведённым монтажом линий силосов. На левом фото для сравнения выделены белые корпуса ранее использовавшихся ветвтвителей МЛ-09 [2, 3].

Монтаж силосов термометрии выполнен проводом сечения 2,5 мм2 через обжимную «оконцовку» и не требует сложных технических приспособлений и специальных навыков.
Программное решение сигнализации термоподвесок
Для работы с МСВ используется программное обеспечение, совместимое с интерфейсом 1-wire, подготовленное до модификации ветвителей [1]. Для использования пригодны все тесты, поставляемые производителем датчиков. Допускается любое другое программное обеспечение, поддерживающее протокол 1-wire и адаптеры стандарта 1-wire, что значительно снижает цену программного обеспечения, повышает надёжность эксплуатации и диагностики.
При модернизации термометрии силосов следует особо обратить внимание на выпускаемые современные термоподвески, в которых применены цифровые датчики DS1820. На настоящее время выпуск термодвесок с цифровыми датчиками выполняется по смешанной схеме: с переходом от интерфейса датчиков к различным другим интерфейсам (RS-485, RS-232) и даже непосредственно на радиоканал. Кроме того, некоторые производители термоподвесок [5] предлагают установку датчиков с интервалом 1 м, что позволяет определять и уровень заполнения силосов. Необходимо обратить внимание, что производители подвесок используют специальную плату для перехода с интерфейса 1-wire на RS-485. А также существуют варианты термоизмерений в силосах, где интерфейс перехода выполнен в отдельном корпусе.
Особо важно отметить, что переход на любой другой интерфейс требует другого программного обеспечения и не позволяет использовать программы производителя для датчиков DS1820. Кроме того, для подключения дополнительной платы перехода интерфейса требуется и дополнительное питание.
На данном объекте переход на другой интерфейс нерентабелен, т.к. в наличии уже имеется кабельная трёхпроводная сеть к термоподвескам. Это означает, что возможен заказ термоподвесок без плат сопряжения, и можно рассчитывать на снижение цены за одну термоподвеску. Кроме того, не требуется платить за программное обеспечение производителя термоподвесок.
На рисунке 1 структурной схемы цифрами указано количество проводов в линии 1-wire:
- до ветвителей (ВТВ) используется четыре провода: 0 В, 1-wire, +5 В, +12 В;
- после ветвителя с выхода А-aux и М-main выходит три провода: 0 В, 1-wire, +5 В с защитой и индикацией короткого замыкания.
При использовании МСВ поиск неисправности осуществляется по индикации замыкания и не требует специальных приборов и программного обеспечения. Диагностика короткого замыкания выполняется по индикации светодиодов. В случае замыкания они постоянно светятся, при нормальной работе – кратковременно вспыхивают. Допускается проверка исправности сигнализации путём замыкания выходной шины +5 В и +1-wire на 0 В, что также ускоряет и упрощает проверку. Надо учитывать, что +12 В замыкать на 0 В нежелательно. В этом случае включится защита общего блока питания для всей системы. Ничего критичного не произойдёт, но потребуется устранить замыкание и вновь включить блок питания.
Методика диагностики
- Проверить наличие напряжение +12 В вольтметром на разъёме In-1w (J2) (рисунок 2), и если оно имеется, то перейти к пункту 2.
- Проверить БЕЗ ВКЛЮЧЁННОГО программного обеспечения свечение контрольных светодиодов:
• непрерывное свечение означает наличие короткого замыкания в данной шине термоподвесок датчиков. Отключая поочерёдно на разъёмах DIN-колодок «нулевых шин» AUX MAIN соединения, определить неисправную шину. В этом случае светодиод погаснет. - При ВКЛЮЧЁННОМ программном обеспечении светодиоды M-1W A-1W будут кратковременно загораться при обращении в данной ветви к датчикам.
- Свечение светодиодов по шине питания +5 В для AUX MAIN возможно только при коротком замыкании этих шин. Предусмотрена проверка контроля индикации путём формирования короткого замыкания, и в этом случае должны загораться соответствующие светодиоды контроля.
Замыкание не может повредить схему ветвителя, т.к. в данной схеме предусмотрен именно такой режим срабатывания – по замыканию! Рабочее напряжение на шине + 5 В допускается не ниже 4,5 В.
Полная коммутация линий шкафа приводится в сопроводительной документации на порядок выполнения работ. Необходимо обратить внимание, что количество монтируемых силосов к МСВ различно в разных шкафах, поскольку на элеваторе установочные размеры в зданиях отличаются. При выполнении работ это отражается в исполнительной документации. В каждый шкаф, где установлена МСВ, вложен лист с инструкцией, схемой коммутации и последовательностью проверки. Предусмотрено, что листы инструкции формирует программа сбора данных [1] третьей версии по требованию дежурного. На данных листах инструкции предполагается фиксировать условные номера силосов данного элеватора по внутренней нумерации, которую использует персонал. Это позволяет после определения неисправной подвески силоса выдать информацию для исправления в файле инициализации программного обеспечения.
Выводы
Предложенная система сигнализации и диагностики термометрии силосов элеваторов на цифровых датчиках DS1820 показала, что время устранения неисправности для дежурного электрика составляет до 1 ч для 20 шкафов термометрии на данном объекте. Время поиска состоит из открывания шкафа термоподвески, проверки индикации, закрытия шкафа и перехода к следующему шкафу. При этом персонал не нуждается в наличии квалифицированных навыков работы с компьютерной техникой.
Рекомендуется использовать электрический шуроповёрт, который ускоряет время демонтажа и имеет фиксированный уровень зажима коммутируемых проводов. В противном случае трудоёмкость ручной работы резко возрастает, что может приводить к ошибкам, связанным с человеческим фактором.
Важно то, что персонал не задаёт вопросы «что делать?» и «кто виноват?», а ищет неисправную подвеску по простому правилу: если индикация горит постоянно, то это неисправность, и надо отключать соответствующий провод. В системе выполняются все требования по электрической безопасности, поскольку питание шин 1-wire составляет +5 В и сила тока при коротком замыкании ограничивается до 40 мА.
Использование световой сигнализации при диагностике термометрии исключает конфликтные ситуации в разделении неисправности на «аппаратные» и «программные». Если мигают светодиоды, то программа работает и «аппаратная» часть исправна. Поиск неисправности программного обеспечения осуществляется специалистом, который уверен в том, что аппаратная часть датчиков исправна.
Использование МСВ при диагностике позволяет уменьшить расходы на эксплуатацию и обучение персонала, не создаёт напряжённой обстановки в случае неисправности, даёт уверенность в поиске неисправности и повышает самооценку обслуживающего персонала.
Литература
- Каталог программ и плат: http://90.189.213.191:4422/doc_sh/toguchin_2020n/test/ Копия на «облаке» https://disk.yandex.ru/d/aKAo_DVD1LzrUQ.
- Обзор элементов шины 1-wire (прототип ML-09): https://elin.ru/1-Wire/.
- Описание DS2409 шины 1-wire: http://www.gaw.ru/html.cgi/txt/ic/Maxim/1-Wire/start.htm.
- Описание языка Форт spf4.exe, автор версии А.Черезов http://www.forth.org.ru/.
- Производитель цифровых термоподвесок http://grein.ru/.
- Схема регенерации сигнала 1-wire http://www.sciteclibrary.ru/rus/catalog/pages/6645.html .
- Шабронов А.А. «Адаптер USB-1-wire c регенератором сигналов» РНТК-2020, СибГУТИ, сборник СПТ_2020 стр.383-387 https://sibsutis.ru/workgroups/w/group/46/files/Материалы 20конференций/РНТК-2020.
Если вам понравился материал, кликните значок — вы поможете нам узнать, каким статьям и новостям следует отдавать предпочтение. Если вы хотите обсудить материал —не стесняйтесь оставлять свои комментарии : возможно, они будут полезны другим нашим читателям!

