Введение
Мостовое включение двух мощных ОУ, применяемых в усилителях мощности звуковой частоты (УМЗЧ), незаслуженно не пользуется большой популярностью. Представление о том, что при включении двух ОУ в мостовом режиме работы можно несколько поднять мощность, является поверхностным. Досконально разобраться в сути мостового включения зачастую мешают экономические соображения, поскольку такой режим требует двух ОУ, что значительно увеличивает стоимость устройства. Поднять мощность ОУ можно и более простым способом. Например, повышением напряжения его питания. Однако повышение напряжения питания приводит к появлению других проблем. В частности, существенно увеличиваются стоимость, габариты и вес блока питания, а также нагрев самого усилителя.
Основная особенность мостового включения состоит не только в увеличении мощности. Главное преимущество мостового включения – в удвоении амплитуды выходного сигнала по сравнению со стандартным включением. На первый взгляд может показаться, что удвоить амплитуду можно также более простым способом – удвоением коэффициента усиления ОУ. Однако это не совсем так, а точнее, совсем не так.
Принцип действия мостового включения
Что же собой представляет мостовое включение, и в чём его основное преимущество перед стандартным? Для ответа на этот вопрос обратимся к рисунку 1.

Пусть с выхода первого ОУ (например, верхнего на рисунке 1) поступает синусоидальный сигнал U+(t) с амплитудой A, а со второго – инверсный по отношению к первому сигнал U–(t) с той же амплитудой. Нетрудно заметить, что если подключить нагрузку Rн к выходам обоих ОУ, т.е. «проложить мост» в виде резистора Rн между ними (отсюда и название способа включения), то амплитуда сигнала на нагрузке UR будет равна удвоенному значению амплитуды A, т.е. UR = 2 А, поскольку амплитуды обоих сигналов складываются. Здесь следует заметить, что по сравнению со стандартным включением ОУ, где нагрузка заземлена (т.е. имеет постоянный потенциал, равный нулю), в мостовом включении потенциал «земли» «плавает». Другими словами, когда потенциал верхнего по схеме вывода резистора (+) достигает максимума (равного +A), потенциал нижнего вывода (–) достигает минимума, равного –A, и наоборот.
Рассмотрим, какую практическую выгоду можно получить при мостовом включении.
Пусть напряжения источника питания составляют ±20 В с максимальным током нагрузки 10 А, т.е. максимальная мощность составляет 20 В × 2 × 10 А = 400 Вт. Если использовать стандартное включение ОУ, то, с учётом напряжения отсечения (Clipping Voltage), равного для такого напряжения питания около 3 В, максимальная амплитуда выходного сигнала ОУ будет составлять 20 В – 3 В = 17 В. Другими словами, с учётом запаса, например, в 1 В, при напряжениях питания ±20 В амплитуда выходного сигнала не должна превышать 16 В, иначе неизбежны искажения.
Пусть при мостовом включении амплитуда выходного сигнала каждого ОУ (см. рис. 1) составляет 8 В. Тогда на сопротивлении нагрузки получим удвоенную амплитуду (16 В), как и при стандартном включении. При этом разница между напряжением питания и амплитудой выходного сигнала для каждого ОУ составит уже 20 В – 8 В = 12 В, что намного больше напряжения отсечения (3 В). Это означает, что если мгновенное значение выходного напряжения одного ОУ кратковременно превысит амплитуду 8 В, например, на 2–3 В, то никакие искажения не возникнут. Таким образом, динамический диапазон выходных напряжений усилителя, построенного на двух ОУ в мостовом включении, значительно расширяется. Это имеет очень существенное значение, если в качестве НЧ-сигнала используется звуковой сигнал. Форма такого сигнала в подавляющем большинстве случаев представляет собой некую сумму синусоид с небольшим среднеквадратическим отклонением (т.е. с относительно постоянным средним значением амплитуд) с включением коротких импульсов, которые могут превышать среднее значение в 1,5–2 раза (так называемые «иголки»). Если амплитуда такой «иголки» превысит значение 16 В на несколько вольт, то в обычном включении ОУ она неизбежно будет «срезана» на уровне 17 В, что повлечёт за собой существенные искажения, уже воспринимаемые на слух. В мостовом же включении ОУ такая «иголка» будет воспроизведена идеально, без каких-либо искажений.
Повышение напряжения питания с 20 до 25–30 В при обычном включении позволит воспроизвести сигнал без искажений, но тогда увеличится нагрев ОУ, что потребует применения более мощного радиатора охлаждения и более мощного трансформатора. Это приведёт к существенному увеличению габаритов, веса и стоимости всей конструкции.
Изложенное означает, что при мостовом включении ОУ источник питания может быть менее мощным и, соответственно, менее дорогим. Так, например, трансформатор с двумя обмотками по 20 В и током 10 А на 1,5–2 тысячи рублей дешевле трансформатора с двумя обмотками по 30 В с тем же током. Стоимость одной микросхемы одноканального ОУ (например, LM3886), составляет всего 200–250 рублей. Стоимость двухканального ОУ LM1876 и того меньше – не более 120 рублей за штуку. В итоге мостовое включение ОУ удорожает конструкцию не более чем на 500 рублей (все цены приведены на начало 2017 г).
Таким образом, можно заключить, что амплитуда сигнала в мостовом включении может достигать суммы напряжений положительного и отрицательного напряжений питания за вычетом напряжений отсечения по каждому из напряжений питания. Если, например, напряжения питания составляют ±20 В, а напряжения отсечения – около 3 В, то максимальная амплитуда сигнала в мостовом включении может достигать (20 В – 3 В) × 2 = 34 В. Отсюда, в частности, следует, что применение мостового включения мощных ОУ повышает эффективность использования источника питания и всего усилителя почти в два раза.
Необходимо отметить, что сопротивление нагрузки, приходящееся на каждый из ОУ в мостовом включении, в два раза ниже общего сопротивления нагрузки Rн. Действительно, если посмотреть на рисунок 1, то можно заметить, что при одинаковых по абсолютному значению напряжениях противоположной полярности, приложенных к верхнему (+) и нижнему (–) выводам сопротивления нагрузки Rн, его средняя точка будет иметь нулевой потенциал, т.е. потенциал «земли». А это, в свою очередь, означает, что каждый из ОУ в мостовом включении работает на половинную нагрузку Rн / 2, подключённую к «земле». Например, если Rн = 4 Ом, то каждый из ОУ, если рассматривать его в обычном включении, работает на нагрузку Rн / 2 =2 Ом. Это достаточно тяжёлый режим работы ОУ, поскольку существенно увеличивается ток нагрузки Iн, а максимальный выходной ток ОУ ограничен. Например, у ОУ LM3886 максимальный выходной ток не превышает 7 А, а у ОУ LM1876 – не более 3,5 А по каждому каналу.
Таким образом, при Rн = 4 Ом и сопротивлении нагрузки, приходящемся на каждый из ОУ, Rн / 2 = 2 Ом, при токе нагрузки Iн = 4 А максимальная амплитуда сигнала каждого из ОУ LM3886 не должна превышать Amax_ОУ = Iн × Rн / 2 = 8 В. Максимальная амплитуда полного сигнала при мостовом включении двух ОУ будет в два раза больше, Аmax = 16 В. Учитывая, что при питании ±20 В сумма напряжений питания составляет 40 В, возникает соблазн несколько снизить эти напряжения, например до 25 В (т.е. до ±12,5 В по каждому из напряжений). Оказывается, что это вполне возможно сделать, и, более того, как будет показано далее, не приведёт к каким-либо дополнительным искажениям.
Если считать, что максимальный ток нагрузки по каждому каналу ОУ LM1876 составляет Iн = 3 А, то Amax_ОУ = Iн × Rн / 2 = 6 В и Amax = 12 В. Для LM1876 снизить напряжения питания до ±12,5 В также вполне допустимо (согласно спецификации, минимальные напряжения питания этой микросхемы составляют ±10 В).
Представляет интерес эксперимент с ещё одной популярной микросхемой – мощным ОУ TDA7293. Хотя в спецификации для неё указаны минимальные напряжения питания ±12 В, при питании напряжениями ±20 В и частоте сигнала 1 кГц эта микросхема в мостовом включении на нагрузке 4 Ом способна выдавать амплитуду сигнала Amax = 16 В (как и LM3886). Однако на частоте 20 кГц при таком питании максимальная амплитуда выходного сигнала ОУ TDA7293 не достигает и 4 В, а при дальнейшем увеличении амплитуды входного сигнала выходной синусоидальный сигнал превращается в треугольный и больше не возрастает. В связи с этим использовать данную микросхему при напряжениях питания ±20 В и ниже не рекомендуется.
Таким образом, мостовое включение ОУ позволяет значительно снизить напряжения питания, если это допускается характеристиками ОУ. Однако негативное отношение к мостовому включению вызвано не только необходимостью использования удвоенного количества ОУ по сравнению со стандартным включением. Ещё один камень преткновения – известные схемные решения для мостового включения, которые, по сравнению со стандартным, имеют существенно больший коэффициент нелинейных искажений и шум (КНИ + Ш) и, помимо этого, не обходятся без разделительных конденсаторов. Рассмотрим эти схемы включения подробнее.
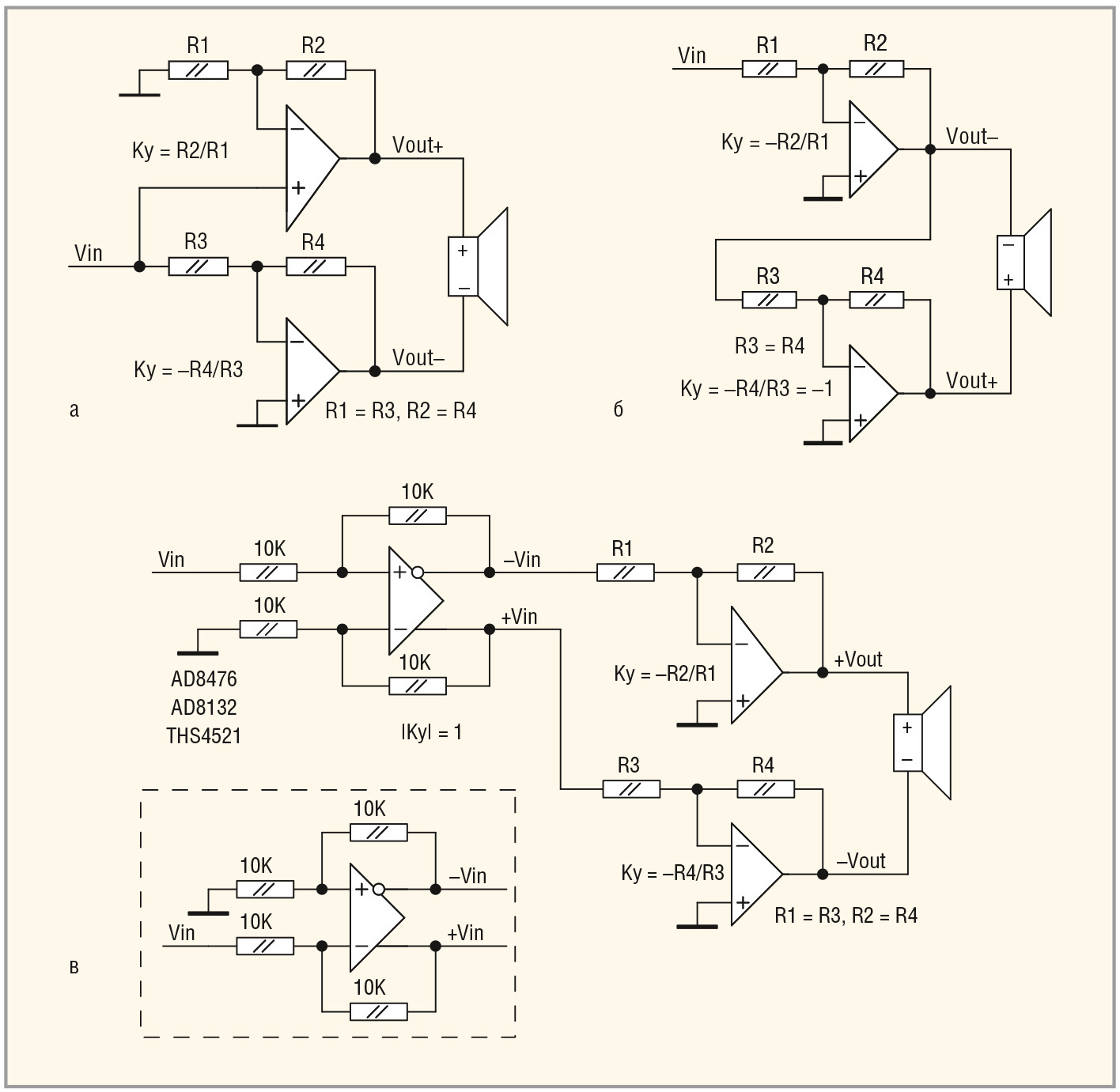
Известные упрощённые схемы мостового включения двух мощных ОУ
Самая распространённая схема мостового включения двух мощных ОУ (см. рис. 2а), рекомендуемая производителями, обладает несколькими недостатками.

Во-первых, как видно из рисунка, один ОУ (верхний) включён в неинвертирующем режиме, а второй (нижний) – в инвертирующем. Как известно, неинвертирующий режим включения имеет несколько больший КНИ + Ш, чем инвертирующий, т.е. общий КНИ + Ш этой схемы явно повышен. Во-вторых, входное сопротивление схемы R3 составляет несколько кОм, что не позволяет подключить напрямую к этой схеме более высокоомный (десятки и даже сотни кОм) регулятор громкости. В-третьих, из-за наличия тока смещения и напряжения сдвига в обоих ОУ в выходном напряжении присутствует значительная постоянная составляющая. Для её исключения на входах обоих ОУ (а часто и на выходах) необходимы разделительные конденсаторы довольно большой ёмкости (до 47 мкФ). Конденсаторы должны быть достаточно высокого качества (а они габаритны и дороги), чтобы как можно меньше искажать сигналы. Однако применение разделительных конденсаторов неизбежно приводит к завалу АЧХ на НЧ и вносит дополнительный шум на СЧ и, особенно, на ВЧ. Поскольку схема на рисунке 2а – упрощённая, разделительные конденсаторы на ней не показаны.
Во второй схеме (см. рис. 2б) оба ОУ включены в инвертирующем режиме, однако коэффициент усиления нижнего ОУ равен минус единице. При таком коэффициенте усиления КНИ + Ш этого ОУ существенно выше, чем верхнего по схеме. Для минимизации искажений производители многих мощных ОУ не рекомендуют уменьшать коэффициент усиления ОУ ниже 10. Эта схема включения также обладает низким входным сопротивлением (R1) и нуждается в разделительных конденсаторах.
В третьей схеме (см. рис. 2в) на входе стоит ОУ с дифференциальными (парафазными) выходами. Оба мощных ОУ одинаково включены в инвертирующем режиме, поэтому имеют существенно сниженный КНИ + Ш. Однако входное сопротивление схемы низкое (в данном случае – 10 кОм), и подключать высокоомный регулятор громкости напрямую к ней нельзя. Кроме того, хотя ОУ с парафазными выходами и выдаёт два инверсных друг относительно друга выходных сигнала высокого качества, в выходном напряжении двух мощных ОУ всё равно будет присутствовать постоянная составляющая из-за наличия неизбежных тока смещения и напряжения сдвига. Это приведёт к тому, что опять придётся использовать разделительные конденсаторы (как на входах каждого из ОУ, так и на выходах). Кроме того, недорогие микросхемы ОУ с парафазным выходом, например, AD8132 и THS4521, работают на частотах свыше 100 МГц, и их нерационально применять из-за достаточно высокого уровня шума, который они вносят в звуковом диапазоне. В нашем случае наиболее целесообразно применение прецизионного низкочастотного (до 250 кГц) ОУ AD8476, однако он очень дорог (500–800 рублей).
Таким образом, можно заключить, что ни одна из представленных на рисунке 2 схем не обеспечивает высокого качества выходного сигнала при работе с двумя мощными ОУ, включёнными по мостовой схеме.
Упрощённая схема мостового усилителя с использованием ИУ AD8295
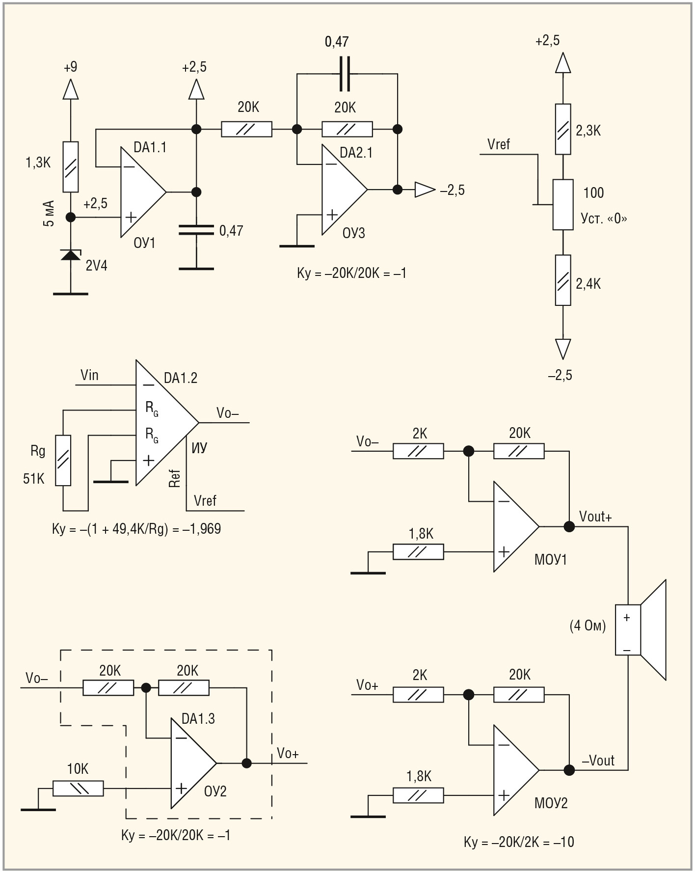
Тем не менее, при использовании инструментального усилителя, например, AD8295, получение высокого качества выходного сигнала от двух мощных ОУ, работающих в мостовом режиме включения, вполне возможно и реализуется достаточно просто (см. рис. 3). Никаких разделительных конденсаторов в этом случае не требуется, и, благодаря очень высокому входному импедансу ИУ, подключение к нему высокоомного регулятора громкости не составляет никакой проблемы.

В состав микросхемы AD8295, помимо ИУ (DA1.2), входят два вспомогательных ОУ. Один из них – обычный ОУ1 (DA1.1), второй – обычный ОУ2, дополненный двумя встроенными прецизионными резисторами по 20 кОм каждый (DA1.3 с резисторами, обозначенный на схеме пунктиром).
Схема, представленная на рисунке 3, работает следующим образом. На выходе обычного стабилитрона с напряжением стабилизации 2,4 В (например, BZX384C2V4) и ОУ1 (DA1.1), работающего как повторитель, получается опорное напряжение +2,5 В, имеющее существенно сниженный выходной импеданс. Опорное напряжение подаётся на вход ОУ3, работающий в инвертирующем режиме и оснащённый НЧ-фильтром (конденсатор 0,47 мкФ в обратной связи). Выходное напряжение ОУ3 составляет –2,5 В. Оно также имеет низкий импеданс, поскольку снимается с выхода ОУ3. Оба опорных напряжения подаются на делитель напряжения, состоящий из двух постоянных резисторов (2,3 и 2,4 кОм) и одного подстроечного (100 Ом). Схема этого делителя показана в верхней правой части рисунка 3. С подстроечного резистора снимается опорное напряжение (Vref), которое подаётся на вход Ref ИУ (DA1.2). В связи с тем, что входное сопротивление входа Ref ИУ составляет десятки кОм (см. рис. 4), что на порядок больше номинальных значений резисторов делителя (2,3 и 2,4 кОм), а также с тем, что опорные напряжения +2,5 В и –2,5 В имеют низкий импеданс, входное сопротивление вывода Ref ИУ не оказывает никакого влияния на значения опорных напряжений.

Температурная нестабильность стабилитрона также не оказывает никакого влияния на Vref. Это связано с тем, что изменение напряжения стабилизации стабилитрона в ту или иную сторону приводит к соответствующему изменению выходного напряжения инвертора на ОУ3, т.е. напряжения –2,5 В (зеркального напряжению +2,5 В), и выходное напряжение, снятое с делителя, настраиваемого переменным резистором 100 Ом, остаётся прежним. Кроме того, применение стабилитрона вместо источника опорного напряжения, используемого в аналогичной схеме в [1], существенно снижает выходной шум усилителя (см. далее).
Диапазон изменения Vref составляет ±40 мВ, что в несколько раз больше напряжения сдвига (или постоянной составляющей) мощного ОУ. Сигнал подаётся на инвертирующий вход, а неинвертирующий вход ИУ заземлён. К обоим входам RG ИУ подключён резистор Rg номиналом 51 кОм. В результате такого включения ИУ AD8295 коэффициент его усиления Ку = –(1 + 49,4 К/Rg) = –1,969. Другими словами, ИУ инвертирует входное напряжение Vin и усиливает его в 1,969 раз (т.е. примерно в два раза). Таким образом, выходное напряжение ИУ Vо– = –1,969 (Vin) » –2 Vin.
Для получения напряжения, инверсного Vo–, это напряжение подаётся на вход ОУ2 (DA1.3), оснащённого двумя встроенными прецизионными резисторами по 20 кОм каждый и включённого в инвертирующем режиме. В результате такого включения выходное напряжение ОУ Vo+ = –(Vo–). Подобную схему включения рекомендует производитель AD8295 для получения прецизионного инвертора, имеющего коэффициент усиления строго равный –1.
Два мощных ОУ (МОУ1 и МОУ2) идентично включены в инвертирующем режиме с коэффициентом усиления, равным отношению резистора обратной связи (20 кОм) к входному резистору (2 кОм), т.е. Ку = –10. Резистор 1,8 кОм, подключённый к неинвертирующим входам обоих ОУ, компенсирует ток смещения и значительно снижает напряжение сдвига каждого ОУ. Сумма токов через резисторы 2 и 20 кОм при потенциалах инвертирующего и неинверитирующего входов ОУ, практически равных потенциалу «земли», должна равняться току через резистор 1,8 кОм (20 кОм || 2 кОм).
Напряжения Vo– и Vo+ подаются на входы двух мощных ОУ, МОУ1 и МОУ2, с выходов которых снимаются напряжения Vout+ и Vout–. Таким образом, при подключении акустической системы (АС) к выходам обоих ОУ реализуется схема мостового включения, показанная на рисунке 1.
Для компенсации напряжения сдвига от тока смещения неинвертирующий вход ОУ2 заземлён через резистор 10 кОм, равный параллельному соединению двух резисторов по 20 кОм. На вход Ref ИУ подаётся прецизионное «подстроечное» напряжение Vref. Заземлив вход Vin ИУ и регулируя напряжение Vref, можно с точностью до десятых долей милливольт добиться нулевого напряжения между выходами двух ОУ, сигналы с которых подаются на АС. Таким способом исключается постоянная составляющая из выходного напряжения, и разделительные конденсаторы во всём тракте усиления входного сигнала не требуются.
Последнее, о чём следует упомянуть – просто огромный входной импеданс ИУ, который, согласно спецификации AD8295, составляет 100 ГОм || 2 пФ. Это позволяет подключать регулятор громкости, максимальное выходное сопротивление которого составляет до нескольких сотен кОм, непосредственно к входу ИУ.
Принципиальная схема двухканального согласующего устройства на базе AD8295
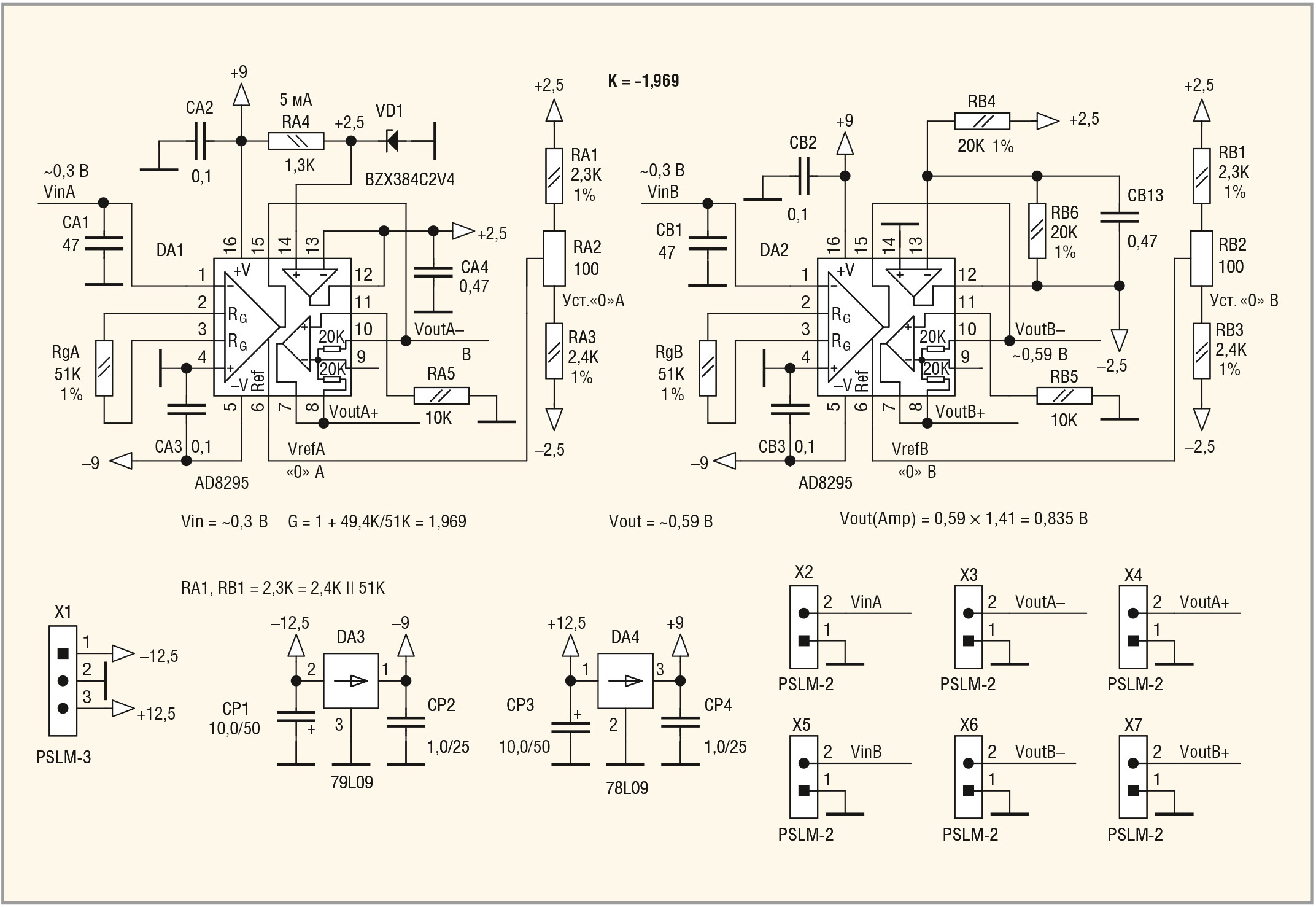
Принимая во внимание изложенные принципы мостового включения ОУ, рассмотрим схему двухканального предварительного усилителя (см. рис. 5), согласующего сигналы с выхода регулятора громкости с входами мощных ОУ (например, LM3886).

Входные напряжения VinA и VinB, полученные с регулятора громкости, с максимальным действующим значением » 0,3 В, подаются с двух двухконтактных цанговых штыревых разъёмов PSLM-2 (X2 и X5) на два соответствующих инвертирующих входа ИУ микросхем AD8295 (DA1 и DA2). Конденсаторы CA1 и CB1 шунтируют входы по ВЧ. Резисторы RgA и RgB определяют коэффициент усиления ИУ. Этот коэффициент, как было уже показано, составляет около 2. В этом случае действующие значения выходных напряжений каждого ИУ (VoutA– и VoutB–) равны удвоенному входному напряжению и составляют ≈0,6 В, с амплитудным значением в √2 раз большим и приблизительно равным 0,8 В. С делителей RA1, RA2, RA3 и RB1, RB2, RB3 опорные напряжения VrefA и VrefB подаются на входы Ref DA1 и DA2. Резисторы RA1 и RB1 (2,3 кОм) составлены из двух параллельно соединённых резисторов номиналом 2,4 и 51 кОм. Для получения опорного напряжения +2,5 В используется стабилитрон BZX384C2V4 (VD1) с токоограничительным резистором RA4 и повторитель на ОУ, входящий в состав DA1. Для получения опорного напряжения –2,5 В используется инвертор на ОУ, входящий в состав DA2, и два одинаковых резистора по 20 кОм каждый (RB4, RB6). Инвертор оснащён НЧ-фильтром (конденсатор CB13 в обратной связи). Для получения сигналов VoutA+ и VoutB+, инверсных сигналам, соответственно, VoutA– и VoutB–, используются инверторы на ОУ со встроенными прецизионными резисторами по 20 кОм каждый. Эти инверторы реализованы в DA1 и DA2.
В качестве источника питания устройства с напряжениями ±9 В используются два стабилизатора 79L09 и 78L09 (DA3, DA4) с конденсаторами CP1, CP2 и CP3, CP4.
Два входных напряжения питания ±12,5 В подаются на стабилизаторы с трёхконтактного цангового штыревого разъёма PSLM-3 (X1).
Выходные сигналы VoutA–, VoutA+ и VoutB–, VoutB+, предназначенные для подачи на входы двух мостовых усилителей на мощных ОУ (для канала А и B, соответственно), выведены на четыре двухконтактных цанговых штыревых разъёма PSLM-2: X3, X4, X6 и X7.
Как видно из рисунка 5, схема устройства достаточно проста. Разводка его печатной платы, имеющей размеры всего 30 × 25 мм, не составляет большого труда, о чём будет подробно рассказано далее.
Литература
-
Кузьминов А. Применение инструментального усилителя в усилителе низкой частоты. Современная электроника. 2016. №6.
Если вам понравился материал, кликните значок — вы поможете нам узнать, каким статьям и новостям следует отдавать предпочтение. Если вы хотите обсудить материал —не стесняйтесь оставлять свои комментарии : возможно, они будут полезны другим нашим читателям!

