Введение
Компания Mitsubishi Electric ведёт свою историю с 1873 года, когда Ятаро Ивасаки (на фото) основал судоходную компанию Mitsubishi Shokai. В 1884 году он взял в аренду государственные верфи в Нагасаки и основал судостроительную компанию Nagasaki Shipyard & Mitsubishi Works, впоследствии переименованную в Mitsubishi Shipbuil-
ding Co., Ltd, а с 1934 года – в Mitsubishi Heavy Industries, одну из крупнейших корпораций, входящую в конгломерат компаний, банков и организаций под общим названием Mitsubishi.

В 1921 году от Mitsubishi Shipbuilding отделилась фабрика в городе Кобэ, производившая электромоторы для океанских судов; предприятие получило название Mitsubishi Electric. В том же году новая компания начала производство и продажу электрических вентиляторов и вышла на рынок бытового электрооборудования. В 1930-е годы компания выпускала, устанавливала и обслуживала лифты и эскалаторы, производила оборудование для электростанций и различных отраслей промышленности.
В 1950-е годы в компании приступили к исследованиям в области полупроводников, в 1953 году был выпущен первый телевизор. В 1960-е годы компания продолжила расширение сфер своей деятельности, и по лицензии RCA в 1960 году был выпущен первый цветной телевизор, в 1961 году – первая в Японии микросхема Molectron 2NA01B (см. рис. 1).

Активно развивалось и компьютерное направление. Первый компьютер компании – MELCOM 1101 – был представлен в 1960 году, а в 1969 году выпущен компьютер для малого бизнеса MELCOM83 (см. рис. 2), пользовавшийся большой популярностью у целевых потребителей.

В 1970-е и последующие годы компания реализовала ряд крупных проектов, разработала и запустила в производство множество изделий и технологий в различных областях электротехники, промышленности, вычислительной техники, транспортных средств, авиационного и космического приборостроения. В области разработки и производства полупроводниковых приборов и микросхем компания также находилась на передовых позициях в мире.
В 2003 году корпорациями Mitsubishi Electric (MELCO) и Hitachi было создано совместное предприятие по производству БИС и полупроводниковых приборов – Renesas Technology. В 2010 году произошло слияние Renesas Technology и NEC Electronics Corporation с изменением названия на Renesas Electronics. Однако производство полупроводниковых приборов не ушло из корпорации полностью, и значительная часть этого направления бизнеса продолжает успешно развиваться в рамках MELCO.
Полупроводниковое подразделение MELCO до образования СП Renesas Technology выпускало стандартные и специализированные (ASIC и ASSP) микросхемы, базовые матричные кристаллы, микроконтроллеры, изделия для оптоэлектроники, датчики изображения, ВЧ, СВЧ и силовые полупроводниковые приборы. Значительную часть продаж компании составляли микросхемы DRAM и флэш-памяти. Компании Renesas Technology отошли направления микропроцессоров, ASSP, ASIC и некоторые другие.
Mitsubishi Electric в России
Компания Mitsubishi Electric начала поставлять в СССР изделия промышленного назначения в 1970-е годы. В середине 1990-х годов была сформирована сеть сбыта и обслуживания систем кондиционирования воздуха. В 1997 году было открыто представительство ЗАО «Мицубиси Электрик Юроп Б.В.» (Нидерланды) в Москве (МЭЛКО). Впоследствии были открыты филиалы представительства в Екатеринбурге и Санкт-Петербурге.
К 10-летию представительства ассортимент продукции МЭЛКО значительно расширился. Кроме систем кондиционирования, компания поставляет на российский рынок приборы и средства автоматизации промышленного производства, силовые полупроводниковые приборы, проекционную технику, видеостены, светодиодные экраны, системы безопасности и медицинские принтеры [1].
В конце 2011 года «МЭЛКО» и ОАО «Энергомеханический завод» (г. Санкт-Петербург) создали стратегическое партнёрство для поставок на рынок России и СНГ высоковольтного коммутационного оборудования (КРУЭ – комплектных распределительных устройств с элегазовой изоляцией) и базовых элегазовых выключателей. Партнёрство объединило инженерные решения и технологии с глубоким знанием требований российского рынка, широкой сетью продаж и развитой сервисной базой российского завода. Партнёрство явилось основой для создания совместного производства в России, призванного локализовать сложное энергетическое оборудование [2].
Полупроводниковые приборы
Полупроводниковую продукцию компании Mitsubishi Electric в России представляет ряд дистрибьюторов в Москве и регионах страны, в том числе ООО «ДИАЛ-КОМПОНЕНТ», ПЛАТАН, СИММЕТРОН и ЭФО.
В каталог 2014 года включены шесть категорий полупроводниковых приборов [3]:
- силовые модули – IGBT, HVIGBT, MOSFET, диодные и тиристорные модули, интеллектуальные силовые модули (IPM, DIPIPM), модули корректоров коэффициента мощности;
- приборы большой мощности – силовые выпрямительные диоды и тиристоры, транзисторные сборки;
- микросхемы и датчики – высоковольтные микросхемы, транзисторные сборки и датчики;
- ВЧ- и СВЧ-компоненты – GaN, GaAs и кремниевые приборы;
- оптоэлектронные компоненты – лазерные диоды для промышленности, оптоволоконные приборы;
- модули ЖК-дисплеев – стандартные, широкоформатные и специальных форматов.
При производстве современных силовых приборов IGBT компания использует технологию CSTBT (Carrier Stored Trench Gate Bipolar Transistor). Данная технология впервые была применена в силовых модулях пятого поколения (серии А и NF). Стандартная планарная структура затвора IGBT, показанная на рисунке 3а, состоит из четырёх основных резистивных компонентов: сопротивления канала (Rканала), области полевого транзистора (RJFET), n-слоя (Rn–) и p-n-перехода (RPN). Падение напряжения на сопротивлениях RJFET и Rn– составляет около 50% от всего напряжения насыщения коллектор-эмиттер транзистора Vce (sat). Задача снижения этой резистивной составляющей и была решена с помощью технологии CSTBT (CS – слой накопления носителей, T – пазовый или траншейный затвор, BT – биполярный транзистор).

Структура CSTBT IGBT пятого поколения (серия NF) показана на рисунке 3б. Она имеет два основных отличия: область JFET полностью удалена за счёт пазовой структуры затвора. В результате ток может проходить непосредственно из канала в область n-слоя, что исключает одну из составляющих падения напряжения. Также введён новый слой накопления носителей, расположенный вблизи эмиттера и перехватывающий движущиеся заряды. В результате плотность носителей заряда со стороны эмиттера увеличивается, а общее сопротивление n-слоя (Rn–) и падение напряжения на нём уменьшаются. По сравнению с приборами, выполненными по стандартной планарной технологии, CSTBT-приборы обеспечивают на 70% меньшее напряжение насыщения Vce (sat), что позволяет значительно уменьшить статические и динамические потери переключения [4].
Шестое поколение IGBT приборов компании (серии NX, MPD), также выполненное на основе технологии CSTBT, отличается меньшим расстоянием между пазовыми затворами на кристалле, выращенном на более тонких полупроводниковых пластинах. Кроме того, в новых приборах оптимизирована технология PCM (Plugged Cell Merged), используемая в IGBT с высокой плотностью ячеек на кристалле, а также оптимизирован состав добавок в слое CS. Структуры IGBT пятого и шестого поколений показаны на рисунке 4.

В модулях шестого поколения используются и новые антипараллельные диоды, показанные на рисунке 5.

Модули IGBT шестого поколения серии NX, в сравнении с аналогами пятого поколения серии А, имеют следующие преимущества [5]:
- примерно на 0,55 В меньшее напряжение насыщения Vce (sat) (при Tj = 125°C, Ic = 150 A);
- на 25% меньшую энергию выключения Eoff (14,5 мДж/импульс против 19,4 мДж/импульс при Ic = 150 A, Vcc = 600 В, Tj = 125°C);
- на 60% меньший заряд затвора Qg (650 нК/импульс против 1130 нК/импульс);
- примерно на 0,3 В меньшее прямое напряжение Vf на антипараллельных диодах (при If = 150 А, Tj = 125°C);
- на 15–18% меньшую общую мощность потерь при частотах переключения 5–10 кГц.
В каталоге компании 2014 года представлено около двухсот типов модулей IGBT нескольких серий в категориях МР (серийное производство), New (недавно разработанные приборы), DVLP (разрабатываемые приборы, один тип – CM900DUC-24S) и NRND (приборы, не рекомендуемые для использования в новых разработках). Классификационные параметры модулей IGBT категории New приведены в таблице. В данную категорию включены модули 6/6.1 поколений семейства S, серий NX, NF/A и MPD, выпущенные в 2013–2014 годах.

Конфигурации приборов: D, C1 – два IGBT с антипараллельными диодами; Т – шесть IGBT с антипараллельными диодами; R – шесть IGBT с диодами, плюс прерыватель; М – шесть IGBT с диодами, плюс прерыватель, плюс 3-фазный диодный выпрямитель.
Компания Mitsubishi Electric имеет долю в акционерном капитале компании Powerex Inc. (США), также выпускающей силовые полупроводниковые приборы, разработанные MELCO, под однотипными наименованиями. Рассмотрим особенности некоторых модулей IGBT Mitsubishi Electric (Powerex).
Модуль СМ600DY-24S – полумост из двух CSTBT IGBT и двух антипараллельных диодов в стандартных изолированных корпусах, используемых в модулях полумостов Mitsubishi Electric (Powerex) различных серий.

На рисунке 6 показан внешний вид модулей CM600DY-24A фирмы Powerex (пятое поколение, серия А); габариты корпусов 110 × 80 × 29 мм. Модули предназначены для приводов двигателей переменного тока, систем управления движением и сервосистем, мощных источников питания и других силовых приложений. Основные параметры приборов (исключая приведённые в таблице):
- максимальная температура кристаллов при кратковременных перегрузках – 175°С;
- напряжение насыщения Vce (sat) – не более 2,25 В, типовые значения – 1,85 В (при Tj = 25°C), 2,05 B (при Tj = = 125°C), 2,1 B (при Tj = 150°C);
- входная/выходная ёмкости – не более 60/12 нФ; заряд затвора – 1400 нК (Vcc = 600 B, Ic = 600 A, Vge = 15 B), сопротивление затвора – 3,3 Ом;
- время нарастания/спада импульсов – не более 200/300 нс; время восстановления обратного сопротивления диодов trr – не более 300 нс;
- энергия включения/выключения на импульс – 66/80 мДж (Ic = 600 A, Vcc = 600 B, Vge = ±15 B, Rg = 0, индуктивная нагрузка);
- тепловое сопротивление – не более 37 К/кВт (переход IGBT/корпус), 60 К/кВт (переход диода/корпус), 18 К/кВт (корпус/теплоотвод с пастой);
- резьба силовых выводов – М6.
Модуль CM150RXL-34SA – трёхфазный инвертор с антипараллельными диодами, плюс тормозной прерыватель со встроенным терморезистором.

Внешний вид прибора показан на рисунке 7, габариты корпуса – 121 × 121 × 17 мм, резьба силовых выводов – М5. Основное назначение модулей – приводы трёхфазных двигателей переменного тока с регулировкой скорости вращения. Параметры прибора, отличающиеся от параметров рассмотренного выше модуля:
- напряжение насыщения Vce (sat) – не более 2,5 В;
- входная/выходная ёмкости – не более 40/3,3 нФ, заряд затвора – 820 нК (Vcc = 600 В, Ic = 150 А, Vge = 15 В);
- время нарастания/спада импульсов – не более 100/600 нс;
- энергия включения/выключения на импульс – 26/46 мДж (Vcc = 1000 В, Ic = 150 A, Vge = ±15 B);
- тепловое сопротивление – не более 0,1 К/Вт (переход IGBT/корпус), 0,16 К/Вт (переход диода/корпус).
Модули серии NX поколения 6.1 (окончания наименований S1, см. таблицу) были представлены в конце 2013 года и включены в каталог компании 2014 года. Модули этой версии выполнены в корпусах, показанных на рисунке 8 а–в и имеющих габариты 152 × 62 × 17 мм, 122 × 62 × 17 мм и 137 × 77 × 17 мм, соответственно.

Новые приборы позволяют существенно упростить разработку силовых инверторов средней мощности для промышленных приложений. Модули характеризуются низким профилем корпусов, одними из лучших в классе температурными параметрами за счёт применения керамических подложек на основе нитрида алюминия (AlN) и очень малыми потерями. Это позволяет создавать экономичные, эффективные и надёжные силовые преобразователи для систем управления двигателями, ветро- и солнечных генераторов электроэнергии (PV Inverters), источников бесперебойного питания, импульсных источников питания и медицинского оборудования.
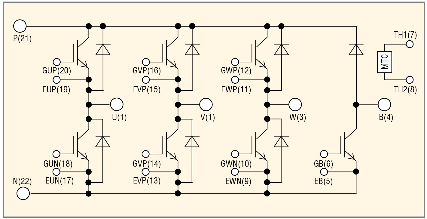
Модуль CM100RX-24S1 – трёхфазный инвертор, плюс прерыватель со встроенным терморезистором. Структура и назначение выводов прибора показаны на рисунке 9.

Основные параметры модуля (исключая приведённые в таблице):
- напряжение насыщения – не более 2,25 В при температуре кристаллов Tj до 175°С;
- входная/выходная ёмкости IGBT инверторов – не более 10/2 нФ, заряд затвора – 210 нК;
- время нарастания/спада импульсов – не более 200/300 нс;
- энергия включения/выключения на импульс – 5,9/9,7 мДж (Vcc = 600 B, Ic = 100 А, Vge = 15 В, Tj = 150°C, Rg = 6,2 Ом, индуктивная нагрузка);
- тепловое сопротивление – не более 0,24 К/Вт (переход IGBT/корпус).
В 2009 году компания начала разработку и производство новых силовых модулей IGBT большой мощности серии new-MPD (Mega Power Dual), рассчитанных на ток/напряжение до 2500 А/1200 В и 1800 А/1700 В. Использование таких модулей позволяет отказаться от параллельного включения и, тем самым, упростить конструкцию преобразователей, снизив общую стоимость оборудования. В разработанных модулях New-MPD применяются IGBT шестого поколения, выполненные по технологии CSTBT, а также новые антипараллельные диоды с низкими потерями. Новые модули обеспечили общее снижение потерь примерно на 25% по сравнению с модулями MPD предыдущего пятого поколения при одинаковых значения dv/dt. При этом максимальная температура кристаллов повышена до 175°С.
С целью увеличения количества термоциклов и уменьшения теплового сопротивления для модулей была разработана новая базовая пластина из алюминия, в которой исключены паяные соединения – вместо них применена технология прямой сварки. Основание новых приборов разделено на секции, что улучшило тепловой контакт с радиатором.
Индуктивность внутренних соединений в новых модулях удалось уменьшить до 5 нГн за счёт усовершенствованной четырёхуровневой структуры шины. Силовые шины постоянного и переменного тока разнесены на поверхности корпуса на достаточное расстояние, что упрощает проектирование шины постоянного тока. Управляющие выводы расположены на центральной части корпуса, это позволяет устанавливать платы драйверов непосредственно на модуль.

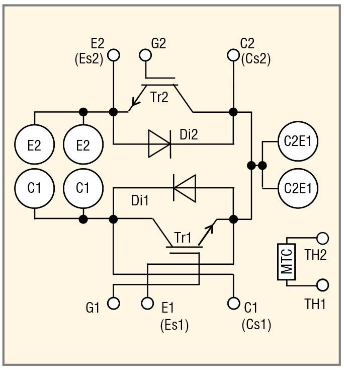
Модули CM2500DY-24S и CM1800DY-34S – полумосты на основе CSTBT IGBT серии S (тип New-MPD) большой мощности, включённые в каталог компании 2014 года. Структура модулей показана на рисунке 10, внешний вид приборов – на рисунке 11. Целевой областью применения модулей СМ1800DY-34S являются системы ветроэнергетики, СМ2500DY-24S – солнечной энергетики.

Для облегчения проектирования возобновляемых источников электроэнергии компания MELCO разработала силовой блок MPDStackTM на основе модулей New-MPD с паспортной мощностью 1 МВт, предназначенных для преобразователей энергии турбин ветровых электростанций. В состав блока входят полумосты СМ1800DY-34S с водяной системой охлаждения, полипропиленовые конденсаторы, подавитель помех, драйвер и датчики схем защиты. Внешний вид блока MPDStackTM показан на рисунке 12.

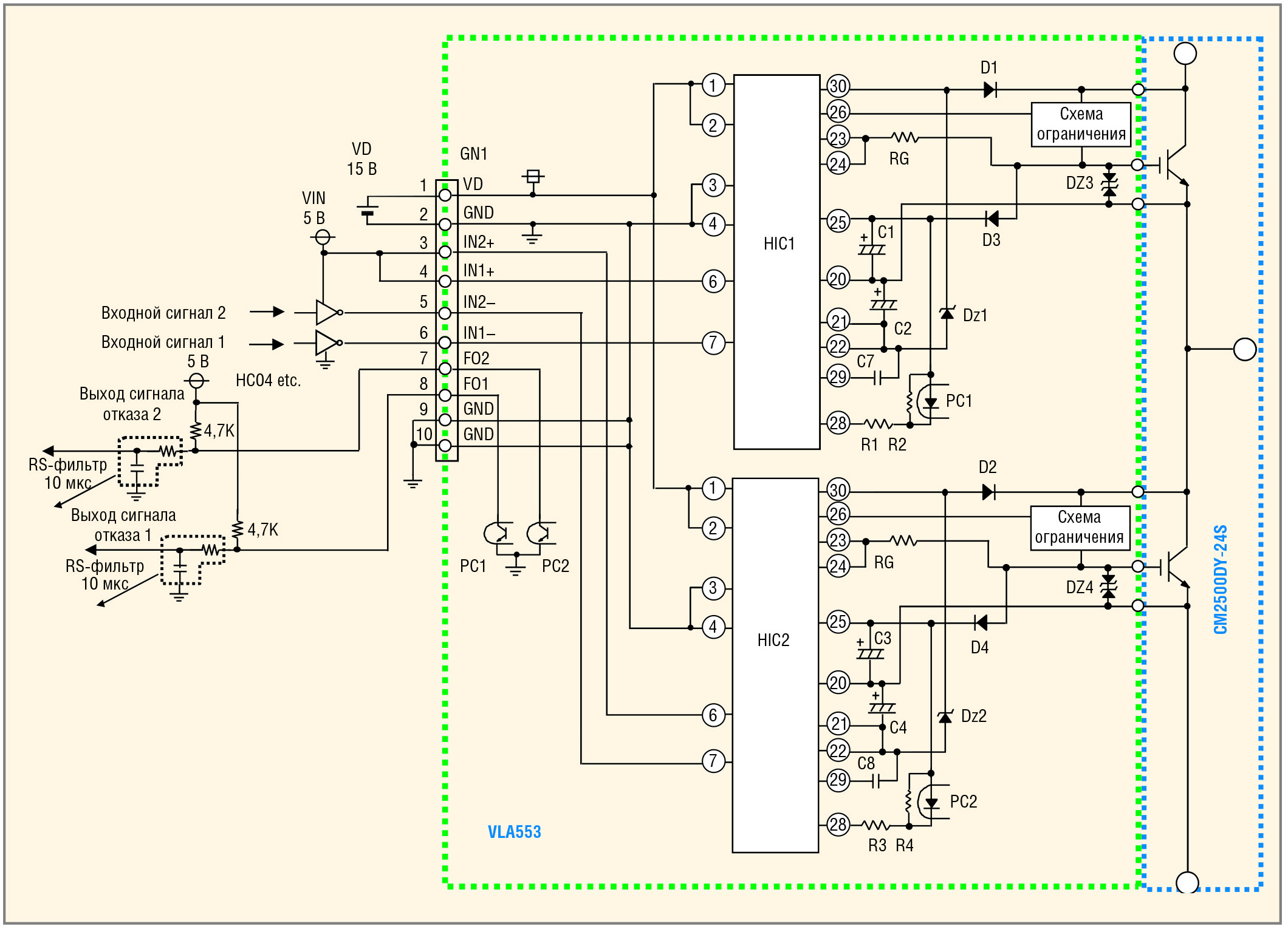
Для модулей New-MPD компания Isahaya Electronics Corporation (IDC, Япония) разработала драйверы затворов VLA553-01R (для CM2500DY-24S) и VLA553-02R (для CM1800DY-34S). Драйверы выполнены на печатных платах с размерами 143 × 110 мм, рассчитанных на установку поверх модулей (см. рис. 13).


Внешний вид драйверов показан на рисунке 14, структурная схема и типовое включение – на рисунке 15.

Основу приборов составляют гибридные микросхемы HIC1, HIC2 типа VLA552 (разработка IDC), предназначенные для использования в качестве драйверов затворов n-канальных IGBT с напряжением Uces до 1700 В и током коллектора до 3600 А. Драйверы VLA553 также обеспечивают защиту от коротких замыканий, мягкое выключение при коротких замыканиях (Soft Shut-Down) и функцию активного ограничения (Active Clamping Function) [6].
Заключение
Полупроводниковая продукция компании Mitsubishi Electric имеет немало полезных особенностей, позволяющих приборам работать в специфических условиях не только средней полосы России, но и в её северных районах, а также на юге страны.
Литература
- www.mitsubishielectric.ru/about.
- www.mitsubishielectric.ru/press/release/detail/35.
- www.mitsubishielectric.ru/production/detail/2.
- www.pwrx.com/pwrx/app/Char-Modeling%20of%20LPT%20CSTBT%20IGBT.pdf.
- www.mitsubishielectric.com/semi-conductors/files/manuals/igbt_nx_note_e.pdf.
- www.mitsubishielectric-mesh.com/download/document/20130712Zldmc.pdf.
Если вам понравился материал, кликните значок — вы поможете нам узнать, каким статьям и новостям следует отдавать предпочтение. Если вы хотите обсудить материал —не стесняйтесь оставлять свои комментарии : возможно, они будут полезны другим нашим читателям!

