Теория измерения
Согласно одной из классификаций, с точки зрения воздействия на организм выделяют следующие диапазоны УФ-излучения:
- УФ-A-лучи – так называемый ближний ультрафиолет (UVA) – диапазон длин волн 315…400 нм;
- УФ-B-лучи (UVB) – 280…315 нм;
- УФ-C-лучи – так называемый дальний ультрафиолет (UVC) – 100…280 нм.
Практически весь диапазон излучения UVC и приблизительно 90% UVB поглощаются озоном, а также водяным паром, кислородом и углекислым газом при прохождении солнечного света через земную атмосферу. Излучение диапазона UVA достаточно слабо поглощается атмосферой. Поэтому солнечный свет, достигающий поверхности Земли, в значительной степени содержит ближний ультрафиолет UVA и в небольшой доле UVB.
Для защиты глаз от вредного воздействия УФ-излучения используются специальные очки, ослабляющие его почти на 100% и прозрачные в видимом спектре. Для этого в состав материала линз вводят (или напыляют на поверхность) специальные вещества. Известно, что одним из фундаментальных оптических свойств сред в УФ-области является уменьшение их прозрачности с уменьшением длины волны излучения. Таким образом, для достоверной оценки защитных свойств очков достаточно измерить их светопропускание только в одной точке спектра – на границе видимого и УФ (UVA) диапазонов (400 нм). На этой длине волны качественные очки должны обеспечивать светопропускание 0,1…1%. Согласно теории, на меньших длинах волн светопропускание будет ещё меньше.
Помимо этого, определённый интерес может представлять оценка способности очков ослаблять излучение смежного с UVA видимого диапазона – синего цвета, который, по некоторым данным, также может оказывать потенциально опасное воздействие на глаза. Существуют рекомендации, согласно которым светопропускание качественных защитных очков в области синего цвета должно быть в два-три раза меньше, чем их светопропускание в области зелёного и красного цветов.
Устройство и принцип работы измерителя
Измеритель работает следующим образом. Световой поток, генерируемый светодиодом, пропускается через исследуемую оптическую среду «на просвет» и попадает на фотодиод, фототок которого линейно преобразуется в напряжение, а затем измеряется с помощью АЦП.
Получение значения ослабления исследуемой среды разделено на два обязательных этапа: калибровку и измерение. В ходе калибровки АЦП измеряет напряжение, пропорциональное фототоку, при отсутствии исследуемой среды в оптическом канале. Полученное значение запоминается для дальнейших вычислений. На втором этапе измеряется напряжение, полученное при наличии исследуемой среды в оптическом канале. Степень ослабления среды в процентах вычисляется устройством как отношение результата измерения к результату калибровки, умноженное на 100. Удаление и привнесение исследуемой среды в оптический канал в ходе её исследования осуществляется пользователем вручную по сигналам устройства.
Значение степени ослабления среды может быть измерено устройством в любом из четырёх диапазонов излучения: ближний ультрафиолет (длина волны 395…405 нм) и видимый спектр, соответствующий синему (460…470 нм), зелёному (520…530 нм) и красному (620…630 нм) цветам. Соответственно, измеритель имеет четыре оптических канала: ультрафиолетовый – УФ (UV), синий (B), зелёный (G) и красный (R). Для всех каналов устройство обеспечивает измерение степени ослабления с разрешением 0,001% в диапазоне от 0 до 100,000% при абсолютной погрешности измерений порядка 0,1%. При этом предполагается, что зависимость выходного тока фотодиодов от их освещённости является абсолютно линейной, а основным фактором, формирующим указанную погрешность, является фактор временно¢й нестабильности светового потока используемых светодиодов (при стабильном рабочем токе). Влияние нестабильности излучения светодиодов может быть в некоторой степени скомпенсировано алгоритмическим и процедурным способами, как будет показано далее.
Для измерения ослабления среды в оптическом УФ-канале в приборе присутствует отдельный электрический канал. УФ-светодиод генерирует световой поток для фотодиода УФ-диапазона, который подключён к входу преобразователя ток–напряжение, выход которого, в свою очередь, подсоединён к входу АЦП. Оптические каналы синего, зелёного и красного цветов совместно используют другой отдельный электрический канал: RGB-светодиод генерирует световой поток для фотодиода видимого диапазона, который подключён к входу другого преобразователя ток–напряжение и, соответственно, ко второму аналоговому входу АЦП. Конструктивная возможность такого решения обусловлена тем, что в RGB-светодиоде три излучающих кристалла расположены под одной линзой, т.е. практически на одной оптической оси. Алгоритм работы управляющей программы измерителя предусматривает свечение в каждый момент времени только одного из трёх кристаллов светодиода.
Для удобства работы с устройством оси оптических каналов UV и RGB разнесены на расстояние, примерно равное среднему расстоянию между центрами линз очков (70 мм). Структурная схема измерителя показана на рисунке 1.

Оптический узел является совокупностью двух пар светодиод – фотодиод, образующих открытые оптические каналы (световой поток распространяется в открытом пространстве), и содержит два преобразователя ток–напряжение.
Управляющий контроллер выполнен на основе так называемого аналогового микроконтроллера (МК) ADuCM360 с 32-разрядным процессорным ядром ARM Cortex-M3 и встроенным 24-разрядным многоканальным АЦП [1, 2].
В качестве органов управления используются механические кнопки, подключённые к цифровым линиям ввода-вывода МК.
Индикатор представляет собой многострочный символьный (цифро-буквенный) жидкокристаллический индикатор (ЖКИ), предназначенный для отображения результатов измерений и сообщений.
Интерфейсный узел включает в себя два двунаправленных интерфейса. Первый, технологический, построен на базе двухпроводного последовательного интерфейса SW и выполнен в виде стандартного разъёма, предназначенного для подключения средств программирования и отладки МК ADuCM360 из комплекта EVAL-ADUCM360QSPZ [2]. Второй, пользовательский, совместим со стандартом RS-232 и используется для передачи результатов измерений на внешние устройства, например, персональный компьютер (ПК) или принтер. Этот интерфейс также может быть использован для первичной загрузки или обновления встроенной программы МК.
Система питания формирует напряжения +6 и +3,3 В, необходимые для цифровых и аналоговых узлов измерителя, а также опорное напряжение +3,0 В для АЦП.
Конструкция измерителя
Конструкцию оптического узла устройства иллюстрирует эскиз (см. рис. 2). На нём представлен вид сбоку в частичном разрезе по плоскости одного из двух (конструктивно идентичных) оптических каналов. Ось оптического канала обозначена штрихпунктирной линией.

Исследуемая среда (1) помещается пользователем в пространство между массивными несущими пластинами (2) из металла или другого непрозрачного материала, снабжёнными накладками (3) из чёрной резины. Светодиод (4) смонтирован на стандартном теплоотводе (5) под нижней пластиной; световой поток от него распространяется вертикально вверх. Фотодиод (6) установлен над верхней пластиной с использованием светозащитного кольца (7) из чёрной резины. Края, фаски и внутренние поверхности отверстий в несущих пластинах напротив линз светодиода и фотодиода покрыты чёрным лаком. Такая конструкция открытого оптического канала позволяет минимизировать паразитную засветку фотодиода.
Несущие пластины жёстко скреплены двумя рядами резьбовых стоек (8). Расстояние между пластинами (в авторском варианте 30 мм) выбрано исходя из возможности размещения в оптическом канале очков практически любой формы оправы. Фотодиод фиксируется в оптическом канале с помощью монтажной платы небольшого размера (9), которая, в свою очередь, крепится к пластине короткими резьбовыми стойками (10). Помимо фотодиода на указанной плате смонтирован операционный усилитель (ОУ) (11) преобразователя ток–напряжение.
К размерам, точности, допускам на изготовление элементов оптического узла и сборку самого узла не предъявляется жёстких требований. Какой-либо юстировки после изготовления оптический узел не требует, поскольку в алгоритм измерения входит этап предварительной калибровки, компенсирующий неточности сборки.

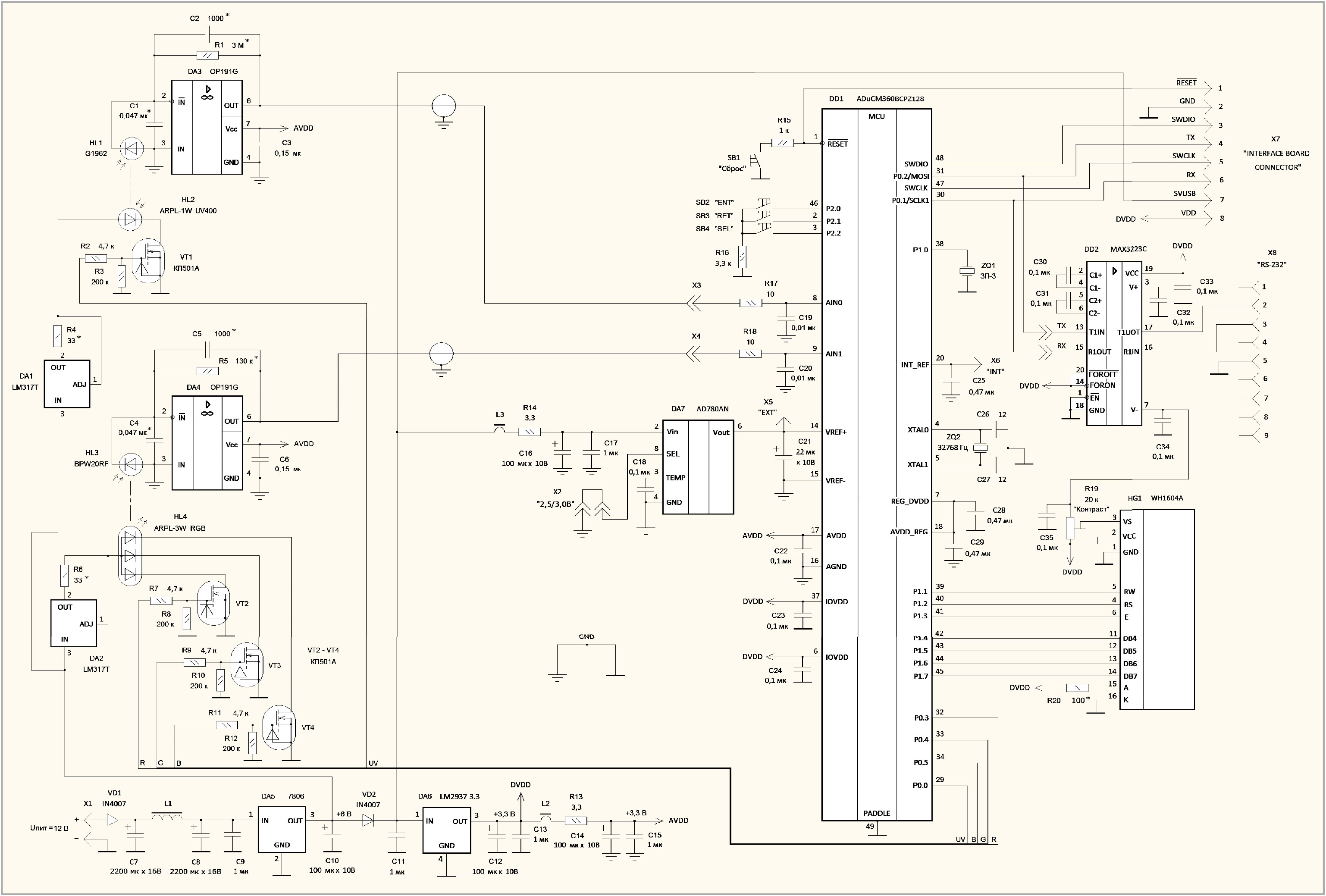
Принципиальная электрическая схема измерителя приведена на рисунке 3, а его внешний вид показан на рисунке 4.

Измеритель смонтирован в стандартном пластмассовом корпусе размерами 200 × 120 × 75 мм. На дне корпуса закреплено шасси – металлическая пластина толщиной около 3 мм, на которую смонтирован оптический узел, платы управляющего контроллера, интерфейса RS-232 и первичного стабилизатора напряжения +6 В (DA5) с теплоотводом площадью 5…6 см2.
Устройство содержит четыре кнопки (SB1–SB4). Кнопка SB1 «Сброс» предназначена для сервисных операций, связанных с программированием и отладкой МК, и смонтирована на плате управляющего контроллера; остальные кнопки вынесены на лицевую (верхнюю) панель устройства. В общем случае кнопка SB4 «SEL» предназначена для выбора операций и команд в пользовательском интерфейсе измерителя, SB2 «ENT» – для запуска выбранной операции или команды, SB3 «RET» – для отмены выбранной операции или команды и возврата на предыдущий уровень меню. Четырёхстрочный ЖКИ HG1 установлен на верхней панели устройства.
Разъём технологического интерфейса X7 смонтирован непосредственно на плате управляющего контроллера; разъёмы подачи внешнего питания X1 и интерфейса RS-232 X8 – на задней панели корпуса. Звуковой пьезоизлучатель ZQ1 установлен на шасси под платой управляющего контроллера.
Интерфейс RS-232 реализован с помощью микросхемы преобразователя уровней MAX3223 (DD2), подключённой к одному из портов UART МК DD1. Отрицательное напряжение, вырабатываемое микросхемой DD2, помимо прямого назначения – формирования сигналов интерфейса RS-232, поступает также через резистор R19 на соответствующий вход ЖКИ HG1 (VS) для повышения контрастности изображения. Уровень контрастности регулирует R19.
В устройстве имеется источник опорного напряжения – микросхема прецизионного ИОН AD780AN (DA7). Установка выходного напряжения DA7 осуществляется с помощью перемычки на разъёме X2 (установлена – 3,0 В, снята – 2,5 В). В авторском варианте выбрано напряжение 3,0 В.
Управление светодиодами оптических каналов осуществляется логическими уровнями с выходов МК через ключи на полевых транзисторах VT1–VT4, поскольку низкая нагрузочная способность линий GPIO микроконтроллера не позволяет подключать их непосредственно. Стабильные токи через светодиоды задают стабилизаторы тока DA1 и DA2. При указанных на схеме номиналах R4 и R6 ток равен 38 мА в каждом канале. Заметим, что возможно использование общего стабилизатора для обоих каналов, поскольку, согласно алгоритму измерения, в каждый момент времени работает только один токовый ключ. Однако в этом случае не будет возможности установки разных токов через УФ- и RGB-светодиоды.
Питание устройства осуществляется от внешнего источника постоянного напряжения +(9…14) В, подключаемого к входу первичного стабилизатора DA5 через разъём X1. Потребляемый ток не превышает 100 мА. Напряжение внешнего источника должно иметь уровень пульсаций, не превышающий нескольких милливольт. Дополнительную фильтрацию помех по питанию обеспечивает НЧ-фильтр (C7, L1, C8, C9). Катушка L1 представляет собой ферритовое кольцо (размеры некритичны), обмотанное несколькими витками толстого одножильного медного провода (взята из старой материнской платы ПК). Напряжение с выхода стабилизатора DA5 используется для питания ИОН DA7, а также поступает на вход вторичного стабилизатора напряжения DA6 (+3,3 В), питающего цифровую часть МК (DVDD). Для питания аналоговой части МК (AVDD), напряжение с выхода DA6 дополнительно пропускается через НЧ-фильтр (L2, R13, C14, C15). Катушка L2 представляет собой проводник, продетый сквозь ферритовую бусинку или кольцо. Аналогичный НЧ-фильтр используется в цепи питания микросхемы ИОН DA7.
Цифровые компоненты устройства сгруппированы на плате управляющего контроллера отдельно от аналоговых. Они расположены таким образом, чтобы цифровые «земляные» (возвратные) токи не протекали вблизи аналоговых «земляных» токов. Сам МК DD1 установлен посередине между цифровой и аналоговой частями платы. Единственная шина заземления выполнена в виде сплошного проводящего слоя (металлическое шасси). На принципиальной схеме (см. рис. 3) этой шине соответствует точка соединения аналоговой и цифровой земель GND. С этой шиной максимально короткими и толстыми проводниками соединены общие провода всех стабилизаторов напряжения. Заметим, что микросхема ADUCM360 имеет только аналоговую землю AGND (вывод16 DD1), а цифровой землёй (DGND) является металлическая основа подложки кристалла, которая на рисунке 3 обозначена как PADDLE (вывод 49 DD1). Подключения цепей МК к земляной шине выполнены короткими проводниками большого сечения. Это же относится к проводникам, соединяющим выходы ИОН DA7 с входами подключения внешнего ИОН МК VREF+, VREF– (выводы 14 и 15 DD1).
Линиями входных напряжений в схеме управляющего контроллера являются аналоговые входы AIN0, AIN1 (выводы 8 и 9 DD1), снабжённые внешними фильтрующими RC-цепочками (R17, C19, R18, C20). В управляющей программе МК эти линии сконфигурированы как несимметричные аналоговые входы со вторым проводом в паре – аналоговой землёй AGND.
Пара светодиод HL2 – фотодиод HL1 образует UV-оптический канал. Преобразователь ток-напряжение для этого канала выполнен на ОУ DA3. Пара светодиод HL4 – фотодиод HL3 образует RGB-оптический канал, преобразователь ток–напряжение которого построен на ОУ DA4. На схеме рисунка 3 оси оптических каналов обозначены штрихпунктирными линиями. Фотодиоды HL1 и HL3 должны быть соединены с входами соответствующих ОУ максимально короткими проводниками. Это же требование распространяется и на другие элементы обвязки ОУ. Для улучшения помехозащищённости рекомендуется дополнительно экранировать ОУ вместе с фотодиодами. Выходы ОУ должны быть соединены с аналоговыми входами АЦП МК короткими экранированными проводниками.

В качестве HL1 в UV-канале используется GaP-фотодиод G1962 [3], работающий в диапазоне длин волн 190…550 нм с пиком чувствительности вблизи 440 нм (см. рис. 5а). В качестве HL1 можно также использовать фотодиоды G1961, G1963, G5842 и другие приборы на основе GaAsP и GaP, имеющие достаточную чувствительность на длине волны около 400 нм. Возможно также использование кремниевого фотодиода BPW20RF [4], работающего в диапазоне длин волн 400…1100 нм с пиком чувствительности около 920 нм, однако в этом случае возможно появление дополнительной погрешности из-за внешней засветки в видимой области.
В качестве HL2 в UV-канале используется ультрафиолетовый светодиод ARPL-1W UV400 [5], генерирующий в диапазоне длин волн 395…405 нм. Его максимальная мощность (предельно допустимый прямой ток 350 мА при падении напряжения 3,2…3,6 В) в данном приложении является избыточной. Возможно применение и других, менее мощных светодиодов с соответствующей спектральной характеристикой и рабочим током порядка 40 мА. То же самое относится к оптическому RGB-светодиоду ARPL-3W RGB [4] HL4 во втором оптическом канале.
В качестве HL3 в оптическом RGB-канале используется кремниевый фотодиод BPW20RF (см. рис. 5б). Можно использовать фотодиоды BPW21R, BPW34 и аналогичные по спектральным параметрам.

На рисунке 6 приведена зависимость выходного тока фотодиода G1962 от степени его освещённости [3]. Для указанного на схеме рисунка 3 номинала сопротивления обратной связи ОУ DA3 (3 МОм) с учётом того, что выходное напряжение ОУ не должно превышать опорное напряжение АЦП (3 В), и заявленного разрешения измерителя (0,001%), диапазон выходных токов фотодиода ограничен сверху значением примерно 10–6 А, а снизу – 10–11 А, т.е. находится примерно в середине линейного участка характеристики, показанной на рисунке 6. Для фотодиода BPW20RF зависимость выходного тока от освещённости также имеет линейный характер [4]. Данных, количественно характеризующих линейность характеристик указанных фотодиодов, в распоряжении автора, к сожалению, не имеется.
Встроенная управляющая программа
Взаимодействие устройства с пользователем обеспечивает встроенная программа управляющего МК. В качестве основной задачи программа производит циклические преобразования (измерения входного напряжения) в двух каналах модуля АЦП МК ADC1 в диапазоне входных сигналов от 0 В до напряжения, используемого ИОН при однополярном представлении результата и с частотой обновления выходных данных АЦП (3,75 Гц). Кроме того, программой выполняются калибровки модуля АЦП. Под калибровкой АЦП понимается специальная аппаратно-программная процедура, поддерживаемая модулем АЦП МК ADuCM360. Результат каждого преобразования отображается на ЖКИ в десятичном представлении в формате «Uin=X.XXXXXXВ». Обновление показаний ЖКИ производится после каждого преобразования АЦП с заданным в программе интервалом между отдельными преобразованиями, равным 0,5 с.
Синхронизация ядра и остальных узлов МК осуществляется генератором МК с частотой 16 МГц. Процедуры аналого-цифрового преобразования и вывода информации на ЖКИ, а также управления логическими уровнями светодиодов разнесены в программе по времени для того, чтобы перепады цифровых сигналов на линиях подключения ЖКИ и светодиодов не наводили помех на входах АЦП. Запуск преобразования АЦП осуществляется в обработчике прерываний от одного из таймеров МК (TIMER0). По готовности результата преобразования в программе генерируется прерывание от АЦП, в обработчике которого устанавливается программный флаг готовности результата. Опрос состояния этого флага, обработка и вывод полученных данных на ЖКИ выполняются в главном цикле основной программы.
Программный опрос состояния кнопок управления осуществляется в обработчике периодических прерываний от системного таймера МК (SysTick), входящего в состав процессорного ядра Cortex-M3. Нажатия на кнопки программа озвучивает короткими пачками импульсов звуковой частоты, поступающими на пьезоизлучатель ZQ1.
Запуск калибровок АЦП осуществляется из главного цикла основной программы. Во время калибровки АЦП рабочие преобразования не производятся. Из поддерживаемых модулем АЦП четырёх калибровок в устройстве используются две:
- системная калибровка нуля (system zero-scale), перед проведением которой на входы выбранного канала АЦП необходимо вручную подать системное напряжение нуля. Суть этой калибровки заключается в компенсации результатов последующих преобразований системного напряжения нуля, которое в реальности может быть не нулевым;
- системная калибровка верхнего предела (system full-scale), перед проведением которой на входы выбранного канала необходимо подать системное напряжение верхнего предела, т.е. напряжение ИОН. Суть этой калибровки заключается в масштабировании последующих преобразований к напряжению ИОН, т.е. к максимально возможному значению результата.
Обе калибровки достаточно произвести один раз в процессе первоначальной наладки и регулировки устройства с сохранением их результатов в энергонезависимой памяти МК (см. далее). До их проведения модуль АЦП использует загружаемые по умолчанию заводские значения калибровочных регистров, не учитывающие значение системного напряжения нуля и конкретное значение напряжения ИОН.
Для автоматической генерации сброса при возможном зависании управляющей программы в ней задействован встроенный сторожевой таймер (WDT) МК, синхросигнал на который поступает от отдельного низкочастотного генератора МК с внешними частотозадающими цепями (ZQ2, C26, C27). Время ожидания WDT в программе задано равным 4 с, а периодический перезапуск WDT производится в основном цикле.
Исходный текст управляющей программы, а также файл прошивки флэш-памяти МК ADuCM360 содержатся в проекте Opt_aducm, архив которого доступен для скачивания на интернет-странице журнала (www.soel.ru). Проект был подготовлен в среде IDE μVision4 V4.60. Программирование встроенной флэш-памяти МК проще всего осуществлять с помощью ПК, подключённого к интерфейсу RS-232 измерителя. Никаких дополнительных аппаратных средств для этого не требуется. Поддержка такого способа обеспечивается производителем с помощью компьютерной программы-загрузчика CM3WSD, которую можно бесплатно загрузить по ссылке [6]. Загрузчик позволяет стирать весь массив флэш-памяти МК, осуществлять её простое программирование, программирование с верификацией (сравнением) и сравнение содержимого памяти с файлом прошивки. Программа поддерживает только один формат файлов прошивки с расширением .hex. Скорость обмена для ПК в программе CM3WSD может быть выбрана пользователем из стандартного ряда. Пользовательского задания скорости обмена модуля UART МК не требуется, т.к. он автоматически конфигурируется в ходе выполнения протокола последовательной загрузки.
Загрузка прошивки приложения в МК осуществляется в следующем порядке. Устройство с МК подключается через интерфейс RS-232 к COM-порту ПК «прямым» кабелем, а в окне запущенной программы CM3WSD необходимо задать номер используемого COM-порта ПК, путь к hex-файлу прошивки, скорость обмена и требуемую операцию с флэш-памятью МК. Затем следует однократно щёлкнуть на кнопке Start программы, после чего она будет ожидать перевода МК в режим последовательной загрузки, запускаемый в момент включения питания МК или генерации внешнего сброса при внешнем низком уровне на линии порта GPIO P2.2.
В описываемом устройстве для перехода в режим последовательной загрузки необходимо кратковременно нажать на кнопку «Сброс», удерживая нажатой кнопку «SEL». При этом запускается резидентная подпрограмма загрузчика, размещённая в области флэш-памяти МК Kernel Space, которая и выполняет требуемую операцию с памятью. Состояние процесса записи/верификации отображает полоса в нижней части окна программы CM3WSD, как показано на рисунке 7.

Следует отметить, что при записи пользовательского кода во флэш-память МК с помощью операций Program, Program and Verify программы CM3WSD загрузчик производит предварительное стирание не всего массива памяти, а только необходимого количества её страниц, начиная с адреса 0x0000. Так, при записи кода проекта Opt_aducm размером 13756 байт стирается только 27 страниц по 512 байт. Таким образом, содержимое страниц с адресами 0x1F800, 0x1FC00 в конце адресного пространства флэш-памяти, где приложение хранит калибровочные константы, остаётся без изменения.
Настройка измерителя
Измеритель работает в двух режимах – сервисном и пользовательском (измерительном). Сервисный режим является вспомогательным и предназначен для наладки и регулировки устройства, которые, в основном, заключаются в подборе коэффициента передачи преобразователей ток–напряжение и выполнении встроенных калибровок АЦП. Для перехода устройства в сервисный режим необходимо во время сброса или включения питания нажать и удерживать кнопку «RET» до появления соответствующей заставки на ЖКИ. Сервисный режим состоит из нескольких подрежимов, перебираемых кнопкой «SEL». Выход из сервисного режима возможен только при отключении питания.
Измерительный режим является основным и предназначен для пользовательских измерений. В этот режим устройство переходит по умолчанию после сброса или включения питания, если в этот момент не удерживаются нажатыми никакие кнопки.
Собранное устройство с запрограммированным МК подлежит наладке и регулировке, которые производятся в следующем порядке.
После первого включения питания и перехода в сервисный режим необходимо измерить мультиметром все питающие напряжения, опорное напряжение на выходе ИОН DA7, убедиться в нормальном отображении информации на ЖКИ, при необходимости установив для него оптимальные уровни контрастности и яркости регулировкой R19 и подбором R20, соответственно.
Для обеспечения нормального функционирования сторожевого таймера МК следует проверить наличие устойчивой генерации с частотой 32 768 Гц в точках подключения к МК резонатора ZQ2, при необходимости подобрав значения C26 и C27.
Затем в устанавливаемом по умолчанию после включения питания сервисном подрежиме сброса калибровок АЦП (надпись «Сброс калибровки» в нижней строке ЖКИ) следует однократным нажатием на кнопку «ENT» произвести очистку ячеек энергонезависимой флэш-памяти МК, где программа хранит калибровочные константы.
После этого необходимо проверить работоспособность всех UV- и RGB-каналов измерителя – нажатиями на кнопку «SEL» последовательно перебрать сервисные подрежимы контроля каналов (надписи «УЛФ», «КРС», «ЗЕЛ», «СИН» в нижней строке ЖКИ) и убедиться в зажигании светодиодов соответствующих цветов, а также в наличии ненулевого напряжения на выходе, соответствующего этому каналу преобразователя ток–напряжение (отображается во второй строке ЖКИ значение в формате «Uin=X.XXXXXX В»).
Подбором сопротивления R1 обратной связи ОУ DA3 в UV-канале и сопротивления R5 обратной связи ОУ DA4 в RGB-канале следует установить для каждого из четырёх каналов показания ЖКИ в пределах верхней трети 3-В шкалы (оптимальное значение 2,2...2,7 В). Рекомендуется на время наладки заменить указанные постоянные резисторы подстроечными. Для красного, зелёного и синего цветов в RGB-канале напряжения на выходе общего для них преобразователя ток–напряжение будут несколько отличаться, поскольку используемый фотодиод HL3 имеет неравномерную чувствительность для каждого из этих участков спектра (см. рис. 5б), а сами светодиоды при одинаковом токе генерируют разный световой поток. Показания ЖКИ при необходимости можно скорректировать, изменяя значение тока через светодиоды подбором резисторов R4, R6 стабилизаторов тока.
Затем следует с помощью осциллографа убедиться в отсутствии паразитной генерации на выходах ОУ DA3 и DA4, при необходимости подобрав значения C1, C2, C4 и C5.
Нужно отметить, что во всех других сервисных подрежимах, кроме «УЛФ», «КРС», «ЗЕЛ» и «СИН», светодиоды не должны светиться, а на ЖКИ должен отображаться результат преобразования, близкий к нулевому.
Теперь можно произвести калибровку модуля АЦП МК в обоих каналах. Рассмотрим последовательность операций калибровки для UV-канала. Сначала с помощью кнопки «SEL» следует перейти в сервисный подрежим калибровки «нуля» UV-канала (надпись «Калибровка 0 УЛФ» в нижней строке ЖКИ), затем куском плотной чёрной материи закрыть от засветок отверстие напротив линзы УФ-фотодиода HL1 в верхней несущей пластине оптического узла (указанное действие эквивалентно подаче на вход канала АЦП системного напряжения нуля) и, выждав две-три секунды, однократно нажать на кнопку «ENT». При этом паразитное смещение на выходе ОУ DA3, присутствующее на входе АЦП, будет автоматически учтено и скомпенсировано внутренней логикой АЦП в результатах последующих преобразований.
Затем следует перейти в сервисный подрежим калибровки верхнего предела UV-канала (надпись «Калибровка М УЛФ» в нижней строке ЖКИ), отключить выход ОУ DA3 от входа АЦП, расстыковав разъём X3, короткой перемычкой соединить штырь разъёма X3 со штырём X5 «EXT» (указанное действие эквивалентно подаче на вход канала АЦП системного напряжения верхнего предела 3 В) и, выждав две-три секунды, однократно нажать на кнопку «ENT». При этом показания ЖКИ будут автоматически приведены внутренней логикой АЦП точно к значению опорного напряжения: «Uin=3.000000В». В этом же подрежиме необходимо записать результаты обеих проведённых калибровок во флэш-память МК, однократно нажав на кнопку «RET». После этого полученные калибровочные константы при каждом включении устройства будут автоматически копироваться программой из флэш-памяти в соответствующие калибровочные регистры МК и использоваться при преобразованиях. Соединение в разъёме X3 по окончании калибровки АЦП необходимо восстановить.
Для канала RGB процедура калибровки АЦП выполняется аналогичным образом, но используются сервисные подрежимы «Калибровка 0 ОПТ», «Калибровка М ОПТ», закрывается от засветок линза фотодиода оптического диапазона HL3 и расстыковывается разъём X4.
На этом наладку и регулировку измерителя можно считать законченной.
(Примечание редакции: описанную процедуру желательно было бы дополнить калибровкой масштабного коэффициента и линейности преобразования во всех каналах, используя специальные оптические стёкла с нормированным светопропусканием (например, 25, 50 и 75%) в различных диапазонах длин волн. Однако в устройстве не обеспечивается возможность проведения такой калибровки.)
Проведение измерений
После включения питания и перехода в измерительный режим на ЖКИ отобразится главное меню, состоящее из таблицы аббревиатур «УЛФ», «КРС», «ЗЕЛ» и «СИН». Требуемый диапазон выбирается в таблице курсором, управляемым кнопкой «SEL». При нажатии на кнопку «ENT» зажигается соответствующий светодиод, на ЖКИ отображается значение напряжения с выхода преобразователя ток–напряжение соответствующего канала в формате «Uin=X.XXXXXX В» и появляется надпись «УДАЛИТЕ СРЕДУ», напоминающая об условии проведения калибровки.
Основной характеристикой солнцезащитных кремов является фактор солнечной защиты (SPF), который характеризует эффективность средств для загара. Число, следующее за SPF, обозначает, во сколько раз при использовании данного средства можно увеличить время безопасного пребывания на солнце. Значение SPF может быть в пределах от 2 до 60 единиц. Оно рассчитывается в лабораторных условиях, исходя из того, что определённое средство будет использовано в количестве 2 мг на 1 см2 поверхности кожи. Однако следует учитывать, что для разного типа кожи и различных условий солнечной освещённости величина SPF данного средства зачастую носит условный характер. В общем случае, можно очевидно полагать, что SPF-фактор, равный 10, соответствует степени ослабления
УФ-излучения в 10 раз (на 90%), равный 20 – в 20 раз (на 95%) и т.д.
Следующее нажатие на кнопку «ENT» запускает калибровку, т.е. измерение без среды, результат которого запоминается устройством. По завершении калибровки на ЖКИ появляется надпись «ПРИВНЕСИТЕ СРЕДУ», напоминающая об условии проведения измерения. После привнесения среды в используемый оптический канал нужно нажать кнопку «ENT» и запустить преобразование, по завершении которого на ЖКИ появляются вычисленные устройством значения в процентах задержанной («Задерж: XXX.XXX %») и пропущенной («Пропущ: XXX.XXX %») средой долями светового потока. Ещё одно нажатие на кнопку «ENT» инициирует выдачу отображаемой на ЖКИ информации на внешнее устройство через интерфейс RS-232, при этом на ЖКИ появляется сообщение «Печать».
Вернуться в исходное меню из любой стадии измерений можно однократным нажатием кнопки «RET». Параметры настройки интерфейса RS-232 устройства: 9600 бит/с, 8-N-1.
Как показала практика, величина напряжения на выходе преобразователя ток–напряжение UV-канала первые несколько минут после зажигания УФ-светодиода медленно дрейфует в сторону увеличения или уменьшения в пределах нескольких десятков милливольт. Указанное явление, отмеченное для нескольких образцов УФ-светодиодов, очевидно, связано с временно¢й нестабильностью их светового потока при саморазогреве. Поэтому для обеспечения заявленной погрешности измерений рекомендуется после выбора в меню УФ-диапазона (зажигания УФ-светодиода) выдержать паузу в три-четыре минуты для стабилизации светового потока. Калибровку можно запускать, когда на ЖКИ перестанет меняться разряд тысячных долей вольта.
Указанное явление было отмечено и для светодиодов оптического диапазона, но в значительно меньшей степени. С учётом изложенного, интервал времени между моментами запуска калибровки и измерения при исследовании оптической среды не должен, по возможности, превышать нескольких секунд, с тем чтобы минимизировать погрешность измерений из-за дрейфа напряжения.
У некоторых моделей солнечных очков линзы имеют неравномерное по вертикали затемнение (сверху большее, снизу меньшее) и, как следствие, неравномерную (часто в несколько раз) степень ослабления УФ-излучения по площади линз. Чтобы оценить степень ослабления излучения в каждой конкретной точке линзы, в устройстве предусмотрено непрерывное циклическое измерение напряжения на выходе активного оптического канала (канала с горящим светодиодом). Медленно перемещая линзу в плоскости, перпендикулярной оси оптического канала, можно отслеживать показания ЖКИ для разных точек линзы. Исследуемая точка линзы в каждый текущий момент времени маркируется (подсвечивается) снизу светодиодом.
Отдельно следует остановиться на технике исследования в устройстве таких оптических сред, как солнцезащитные кремы. В отличие от линз, они не имеют формы и поэтому требуются твёрдая основа для нанесения при исследованиях – предметное стекло. В качестве такового можно использовать фрагмент любого незатемнённого (даже оконного) стекла подходящего размера с минимальным ослаблением УФ-излучения.
При калибровке измерителя, когда исследуемая среда должна быть удалена из оптического канала, необходимо оставить в канале чистое предметное стекло, установив его на плоскость накладки нижней пластины. Таким образом, в результате калибровки ослабление, вносимое самим предметным стеклом в световой поток, будет полностью скомпенсировано.
В самом простом случае, для приближённой оценки солнцезащитных свойств исследуемого крема его наносят на предметное стекло. При этом толщина слоя подбирается примерно равной его толщине на коже при использовании по назначению. После этого запускают измерение с привнесённой в оптический канал средой, в результате которого устройство вычисляет значение ослабления слоя крема.
При необходимости проведения более точных и строгих измерений следует дополнительно использовать покровное стекло, а также шаблоны нормированной толщины, задающие расстояние между предметным и покровным стёклами, т.е. толщину слоя. В качестве шаблонов можно, например, использовать отрезки медного обмоточного провода или рыболовной лески известного диаметра, проложив их по краям предметного стекла и накрыв покровным. При этом они, конечно, не должны попадать в оптический канал. Сначала всю эту конструкцию (пустую) помещают в оптический канал для калибровки, а затем заполняют исследуемым веществом и вновь помещают в канал для измерения. Таким образом, зная толщину слоя вещества, заданную шаблоном, и измерив вносимое ослабление, легко вычислить удельное ослабление данной среды.
Литература
- ADUCM360: Low Power Precision Analog Microcontroller, ARM Cortex M3 with Dual Sigma-Delta ADCs. http://www.analog.com/en/processors-dsp/analog-microcontrollers/ADuCM360/products/product.html.
- Коваль К.А., Редькин П.П. Прецизионные микроконверторы ADuCM36x – быстрый старт. Компоненты и технологии. № 7. 2013.
- GaP photodiode G1961, G1962, G1963.Hamamatsu. http://www.hamamatsu.com/resources/pdf/ssd/g1961_etc_kgpd1007e02.pdf.
- BPW20RF Silicon Photodiode, RoHS Compliant. Vishay Semiconductors. http://www.vishay.com/docs/81570/bpw20rf.pdf.
- Мощные светодиоды, линзы и платы Arlight. http://www.arlight.ru/pdf/arlight/catalogs/Arlight_PowerLEDs_2010_rev2.pdf.
- http://www.analog.com/en/processors-dsp/analog-microcontrollers/aducm360/products/EVAL-ADUCM360/eb.h....
© СТА-ПРЕСС
Скачать
Если вам понравился материал, кликните значок — вы поможете нам узнать, каким статьям и новостям следует отдавать предпочтение. Если вы хотите обсудить материал —не стесняйтесь оставлять свои комментарии : возможно, они будут полезны другим нашим читателям!

