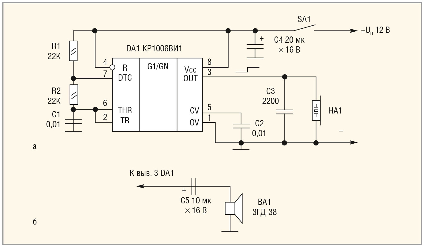
Типовая схема звуковой сигнализации на таймере
Применение мигающих светодиодов (МСД) – достаточно распространённая практика. Такие приборы по внешнему виду не отличаются от обычных, содержат светоизлучающий кристалл, микросхему ВЧ-генератора, делитель частоты и ключ на одной подложке. Устройства применяются не только по прямому назначению, но и, например, в качестве датчика – прерывателя сигналов звуковой частоты. В устройствах световой и звуковой индикации однотонный звук часто утомляет, а между тем изменить ситуацию к лучшему несложно и под силу даже специалисту с небольшим опытом монтажа электронных элементов. Рассмотрим несколько примеров.
Интегральная микросхема КР1006ВИ1 (КР1087ВИ2, NE555) часто используется в радиолюбительских конструкциях для генерации импульсов звуковой частоты с высоким содержанием гармоник. Такой генератор, реализованный по классической, многократно описанной в литературе схеме (см. рис. 1а), вырабатывает прямоугольные импульсы. Выходная частота импульсов генератора равна примерно 1200 Гц и зависит от элементов времязадающей цепи – сопротивления постоянных резисторов R1, R2 и ёмкости конденсатора С1. Частоту генератора можно изменять, увеличивая и уменьшая номиналы данных элементов.

Такой относительно простой генератор подходит для широкого круга устройств, в том числе звуковой сигнализации. Выход микросхемы КР1006ВИ1 позволяет подключать нагрузку с током потребления до 250 мА. Амплитуда сигнала на выходе генератора составляет примерно 70% напряжения питания Uп.
Для повышения громкости звука в 2–3 раза можно подключить динамическую головку мощностью 1…3 Вт (например, 3ГД-38, как показано на рис. 1б) с сопротивлением катушки не менее 8 Ом между общим проводом и выводом 3 микросхемы DA1. Разделительный конденсатор С4 ёмкостью 10…50 мкФ/16 В блокирует постоянную составляющую выходного напряжения.
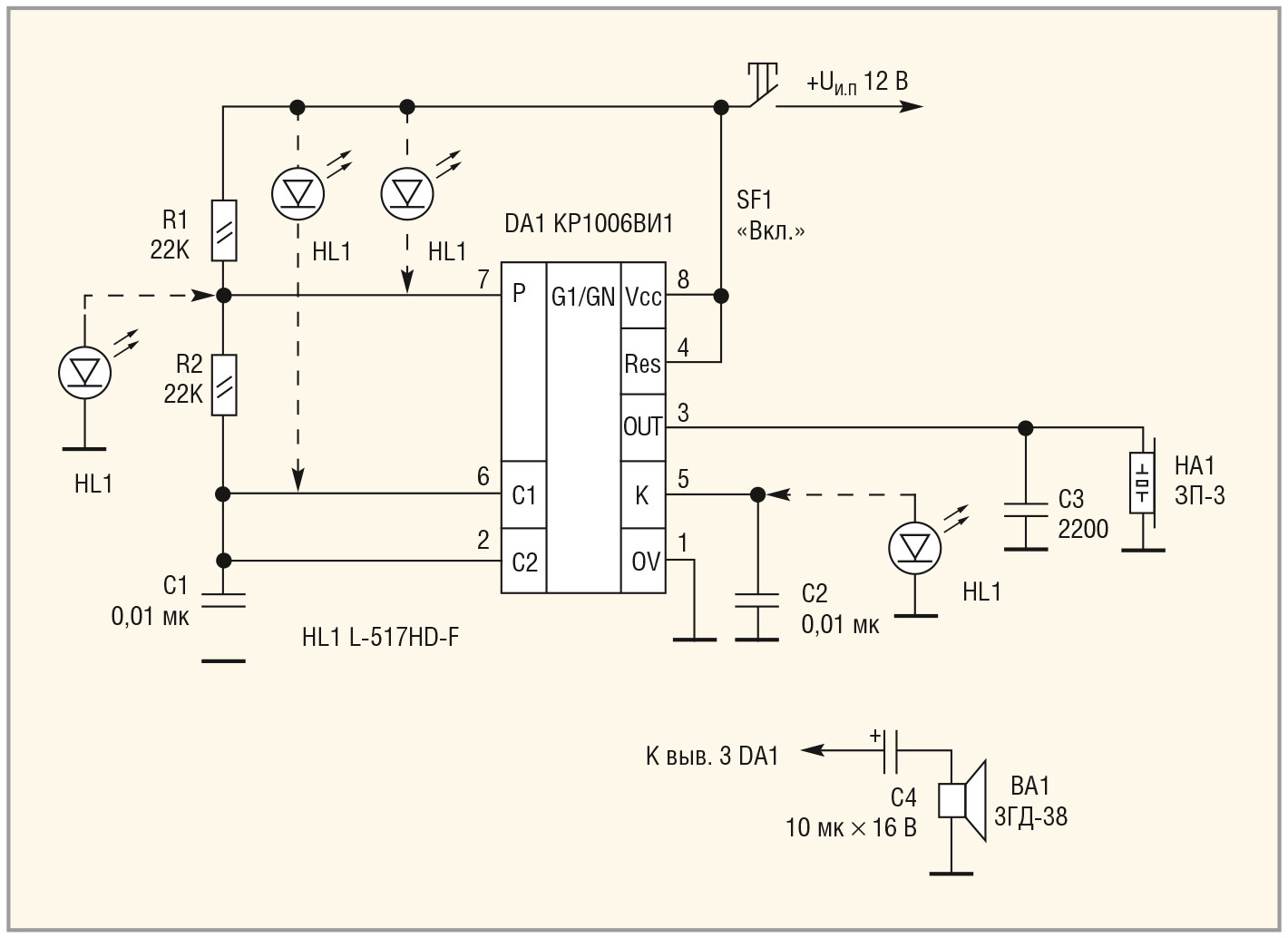
Схемы генераторов с использованием мигающих светодиодов и фоторезистора
На рисунке 2 показана простая схема включения генератора с обозначенными пунктиром вариантами подключения МСД. Рассмотрим её работу.

В качестве излучающего элемента HA1 применён пьезоэлектрический капсюль ЗП-3. В таком виде узел представляет собой сигнализатор однотонального сигнала, который приводится в действие включателем SF1.
Конденсатор С3, взаимодействуя с пьезоэлектрическим капсюлем HA1, способствует получению более приятного на слух звука. Громкость звучания пьезоэлектрического капсюля можно повысить, приближая частоту генератора импульсов к резонансной частоте пьезоэлектрического капсюля HA1. В рамках нашего исследования мы продолжим знакомство с реакцией микросхемы КР1006ВИ1 на различные варианты включения светодиодов в её цепях.
Ток потребления базовой схемы генератора с пьезоэлектрическим излучателем составляет 8 мА. Вместо биполярной микросхемы КР1006ВИ1 можно использовать КР1441ВИ1 или зарубежные аналоги GLC555 и ICLM7555. В этом случае ток потребления снизится, т.к. эти ИС реализованы по технологии КМОП.
Небольшая доработка генератора позволяет расширить возможности базовой схемы и получить необычные звуковые эффекты – более привлекательные, чем однотонный звук. Применение МСД незначительно усложняет схему, но позволяет реализовать генератор прерывистого и многотонального сигнала. Ниже мы рассмотрим несколько вариантов подключения такого светодиода.
В качестве МСД HL1 использовался низковольтный прибор L517hD-F (cила свечения 7,5 мкд, номинальное постоянное напряжение 3 В, диаметр 5 мм); можно применять и мигающие светодиоды L-816BRSC-B, L-769BGR, L-56DGD, TLBR-5410, L-36BSRD, L-297-F и другие, аналогичные по электрическим характеристикам.
Вариант 1
Включение МСД параллельно конденсатору С2 (см. рис. 3).

В этом случае вход управления положительным импульсом микросхемы КР1006ВИ1 шунтируется светодиодом на общий провод. Во время активного свечения HL1 частота звукового сигнала минимальна. Получается интересный звуковой эффект – трёхтональная сирена с равной длительностью импульсов каждого тона. Форма импульсов на выходе генератора (вывод 3) – прямоугольная, со сдвигом частоты на 200…250 Гц через каждые 0,3 с (см. рис. 4).

График зависимости частоты от питающего напряжения (см. рис. 5) показывает, что при понижении питающего напряжения до 3,5 В и увеличении свыше 15,5 В генерация срывается.

При стабилизированном Uп = 5 В на выходе микросхемы формируется однотональный прерывистый сигнал с частотой около 1050 Гц. Если конденсатор С2 исключить из схемы, незначительно уменьшается частота импульсов генератора.
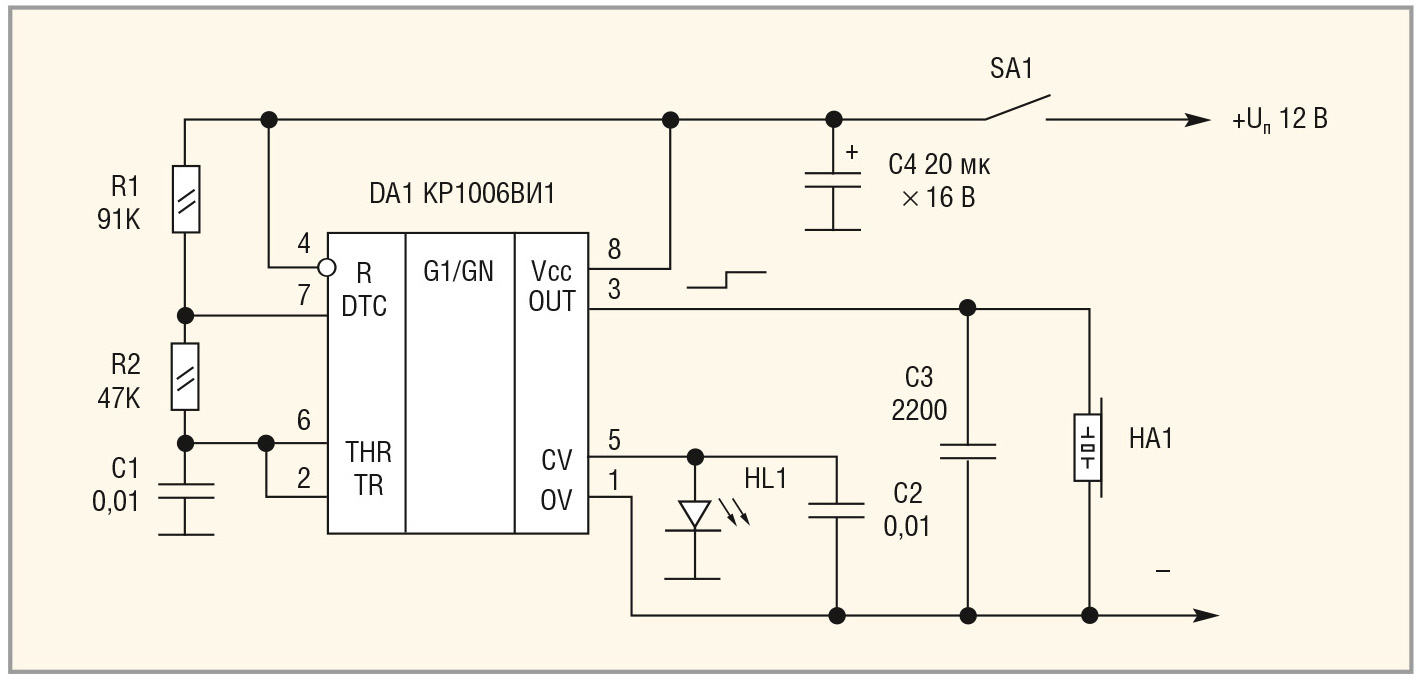
Следующим шагом было подключение последовательно (в прямом направлении) с мигающим светодиодом L517hD-F отечественного светодиода АЛ307БМ (см. рис. 6).

Получился удивительный эффект, напоминающий (на слух) хаотичную «морзянку». При понижении Uп с 12 до 5,5 В или превышении 15,5 В генерация срывалась.
Вариант 2
Шунтирование вывода 7 микросхемы DA1 на общий провод (см. рис. 2). Форма импульсов на выходе генератора приближена к прямоугольной. Частота выходного сигнала 22…25 Гц. На слух звук напоминает потрескивание электрических разрядов.


На графике зависимости сигнала от питающего напряжения (см. рис. 7) видно, что при Uп ниже 10 В появляется стабильная генерация импульсов частотой от 500 до 800 Гц с периодом следования (прерыванием) частотой примерно 2 Гц (см. рис. 8).
Вариант 3
Подключение МСД между объединёнными входами 2 и 6 микросхемы DA1 и шиной питания (см. рис. 9).

На подключённом к выходу генератора осциллографе (при Uп = 12 В) наблюдаются пакеты из двух импульсов (см. рис. 10а).

На слух работа генератора воспринимается как звук медицинского аппарата, контролирующего работу человеческого сердца. Светодиод не светится. Он начинает слабо мигать, если последовательно с ним включить ограничительный резистор сопротивлением 330 Ом, что на работу генератора не влияет.
При уменьшении Uп до 5 В формируется прерывистый звуковой сигнал с базовой частотой генератора 800 Гц (см. рис.10б). При уменьшении Uп до 3,5 В пьезоэлектрический капсюль HA1 излучает однотональный сигнал с частотой примерно 600 Гц (см. рис. 10в).
Согласно справочным данным микросхема КР1006ВИ1 стабильно работает в интервале питающего напряжения 4,5…16 В. Однако приведённый выше пример позволяет использовать схему генератора с МСД и пониженным относительно номинального напряжением питания ИС.
Вариант 4
Шунтирование МСД входа 7 микросхемы DA1 на шину питания (см. рис. 2). Светодиод HL1 мигает с частотой примерно 2 Гц. На выходе генератора формируется двухтональный звуковой сигнал, напоминающий сирену пожарной машины. В момент зажигания светодиода HL1 базовая частота генератора увеличивается примерно вдвое (см. рис. 11а).

При увеличении питающего напряжения до 12 В и выше характер чередования сигнала не изменяется, но сдвигается граница частоты: при Uп = 15 В верхний предел уже не 1200 Гц, а более 1500 Гц. При увеличении питающего напряжения до 16 В и выше генерация срывается (см. рис. 11б), а при Uп = 5 В формируется однотональный сигнал частотой 1300…1400 Гц.
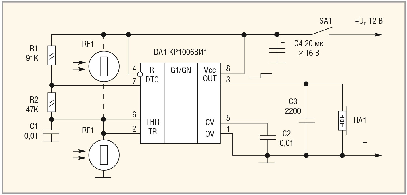
Вариант 5
Вместо мигающего светодиода L517hD-F включён фоторезистор СФ3-3 (см. рис. 12).

Другим выводом фоторезистор подключается либо к земле (вариант А), либо к шине питания (вариант Б), Uп = 12 В. При затемнении фоторезистора (варианты А и Б) капсюль НА1 воспроизводит колебания звуковой частоты около 1000 Гц. При освещении рабочей поверхности фоторезистора генерация срывается. В варианте Б чувствительность устройства к свету в несколько раз выше. При уменьшении напряжения питания до +5 В громкость звукового сигнала снижается, а его частота составляет 500…600 Гц.
На основе описанного эффекта можно создать оригинальный прибор наподобие терменвокса, где высота звука изменяется положением руки относительно антенны. Здесь же можно варьировать громкость и спектральный состав звука, манипулируя световым потоком, падающим на фоторезистор.
Заключение
Существует множество вариантов применения устройств прерывистой и многотональной сигнализации, и все они ограничены лишь фантазией радиолюбителя. Например, такие устройства можно применять в качестве сигнализатора открывания дверцы старого холодильника (новые снабжены таким функционалом). В любом случае устройство будет отличаться мягким, необычным звучанием с достаточной громкостью и простотой повторения. Необходимо только добавить мигающий светодиод в стандартную схему звукового генератора на таймере КР1006ВИ1.
С описанными вариантами сигнализаций могут конкурировать промышленные зуммеры, рассчитанные на широкий диапазон постоянного напряжения (FMQ-2724), или аналогичные устройства, построенные на микросхеме КР1436АП1 с прерывистой регулируемой генерацией.
Включение МСД в цепь управления генерацией микросхемы КР1006ВИ1 существенно расширяет её функциональные возможности. По мнению автора, мигающий светодиод может дать этой распространённой ИС новую жизнь.
© СТА-ПРЕСС
Если вам понравился материал, кликните значок — вы поможете нам узнать, каким статьям и новостям следует отдавать предпочтение. Если вы хотите обсудить материал —не стесняйтесь оставлять свои комментарии : возможно, они будут полезны другим нашим читателям!

