Миллионы шаговых двигателей (ШД) работают в различных системах, где требуется точное перемещение и позиционирование. Это и станки с ЧПУ, и опорно-поворотные устройства параболических антенн, ОПУ зеркал в оптических системах и пр. Шаговый двигатель потому и называется шаговым, что может осуществить поворот вала на определённый, относительно небольшой шаг. Этот шаг можно уменьшить, применяя редуктор или режим работы с дроблением шага.
Преимущество ШД заключается в возможности точно задавать положение вала и угол перемещения. Скорость ШД можно изменять от нуля до максимально возможной для конкретного типа двигателя. В общем случае управление ШД сводится к коммутации его обмоток для вращения вала в нужном направлении и с нужной частотой (скоростью). Это невозможно сделать без блока управления. Поэтому ШД (с редуктором или без) с блоком управления называют приводом шагового двигателя. Фирмы, реализующие на рынке шаговые двигатели, как правило, предлагают к ним блоки управления с законченными сетевыми интерфейсами управления RS-485; CAN, USB, Profibus, Ethernet и пр. Кроме того, блоки управления ШД могут управляться импульсными сигналами (например, с уровнями ТТЛ).
В сложных изделиях приводы ШД, как правило, используются в составе законченных функциональных узлов, которые управляются распределённой системой сбора данных и управления всего изделия. Бывает, что функциональный узел изготовлен раньше, чем система управления изделием. И на этапе пуско-наладочных работ, при проверке и настройке функционального узла, содержащего шаговые двигатели, целесообразно использовать местный пульт управления (далее пульт), который позволяет задать направление и скорость вращения вала ШД. Такой пульт будет полезен на этапе макетирования и отработки конструкции.
Рассмотрим некоторые приводы (блоки управления), которые представлены на отечественном рынке. НПФ «Электропривод» предлагает программируемый блок управления шаговыми двигателями SMSD-4.2 с максимальным током питания каждой из фаз двигателя не более 4,2 А. Фотография блока управления SMSD-4.2 с шаговым двигателем типа FL86STH65-2808А приведена на рисунке 1.

Основные функции блока управления SMSD-4.2:
- запись управляющей программы в блок с помощью ПК и выдача кодов управляющей программы в ПК;
- управление работой ШД в режиме контроллера по программе, хранящейся в памяти блока, – установка скорости, режима дробления шага, величины перемещения, направления вращения вала ШД, получение ASCII-команд от ПК и управление ШД по сложному алгоритму (программа записывается в энергонезависимую память блока);
- работа в режиме драйвера с набором стандартных логических сигналов уровня ТТЛ ШАГ, НАПРАВЛЕНИЕ или задание двухфазного квадратурного сигнала ШАГ (две фазы А и В, сдвинутые на 90°);
- работа в ручном режиме – управление ШД при помощи потенциометра (задание скорости) и дополнительных сигналов РЕВЕРС и АВАРИЯ;
- синхронизация работы с другими блоками и устройствами посредством трёх дополнительных входов для приёма сигналов от внешних устройств (датчиков) и одного дополнительного выхода для подачи сигналов внешним устройствам;
- возможность синхронизации нескольких блоков управления ШД;
- программное управление внутренним реле;
- работа с компьютером или в автономном режиме;
- функция поиска нулевой точки по отдельному датчику, позволяющая установить исполнительный механизм в исходное положение.
Схема подключения блока управления SMSD-4.2 в режиме драйвера приведена на рисунке 2, основные технические характеристики блока приведены в таблице 1.

Более подробную информацию о данном блоке управления можно найти на интернет-странице фирмы [4].

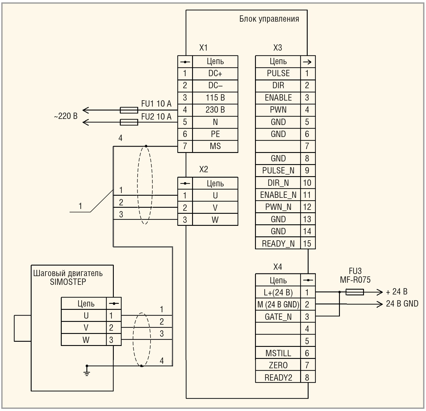
Привод FM-Stepdrive фирмы Siemens достаточно широко представлен на рынке в составе СЧПУ Sinumerik 802S и в различных системах автоматизации для обрабатывающих станков. Привод используется для управления шаговыми двигателями Simostep серии 1FL3 и вместе с функциональными модулями FM-NC, FM 353 и FM357-2 выполняет задачи точного позиционирования в диапазоне мощности от 50 до 600 Вт. Привод FM-Stepdrive может применяться для шаговых двигателей в диапазоне крутящего момента от 2 до 15 Нм. Основные технические характеристики FM-Stepdrive приведены в таблице 2.

Подробную информацию о данном приводе можно найти в [2, 3] в разделе преобразователей.
На рисунке 3 показан внешний вид привода со стороны панели соединителей и индикаторов состояния.

Принципиальная схема блока управления вместе с ШД приведена на рисунке 4.

Питание силовой части (через винтовой клеммник Х1 (см. рис. 4)) может быть 115 В или 230 В, для этого сетевой фазный провод следует подключить к контакту 3 или 4 клеммника Х1.
Индикаторы состояния (см. рис. 3) обеспечивают визуальное отображение диагностики состояния привода (короткое замыкание фаз двигателя, перегрев силовой части и т.д.). Если привод находится в рабочем режиме, то включены индикаторы зелёного света GTE и RDY. При различных неисправностях включаются другие индикаторы. В таблице 3 приведено функциональное назначение индикаторов состояния.

Привод FM-Stepdrive управляется с помощью сигналов импульсного (соединитель Х3 привода А1) и сигнального (соединитель Х4 привода А1) интерфейсов. Через импульсный интерфейс подаются следующие сигналы:
- PULSE (вход) – тактовые импульсы;
- DIR (вход) – сигнал направления движения;
- ENABLE (вход) – сигнал разрешения работы;
- READY1_N (выход) – сигнал готовности.
Через сигнальный интерфейс подаются следующие сигналы:
- L+ (24V) – питание 24 В;
- M (24V GND) – общий провод для 24 В;
- GATE_N (вход) – сигнал разрешения/блокировки тактовых импульсов (при уровне 0 В считывание сигналов не производится);
- READY2 (выход) – сигнал готовности привода (для СЧПУ).
Из описанных выше примеров следует, что основными сигналами управления уровня ТТЛ являются:
- PULSE (STEP) – тактовые импульсы;
- DIR – сигнал направления движения;
- ENABLE (вход) – сигнал разрешения работы (у SMSD сигнал EN – подключение к GND).
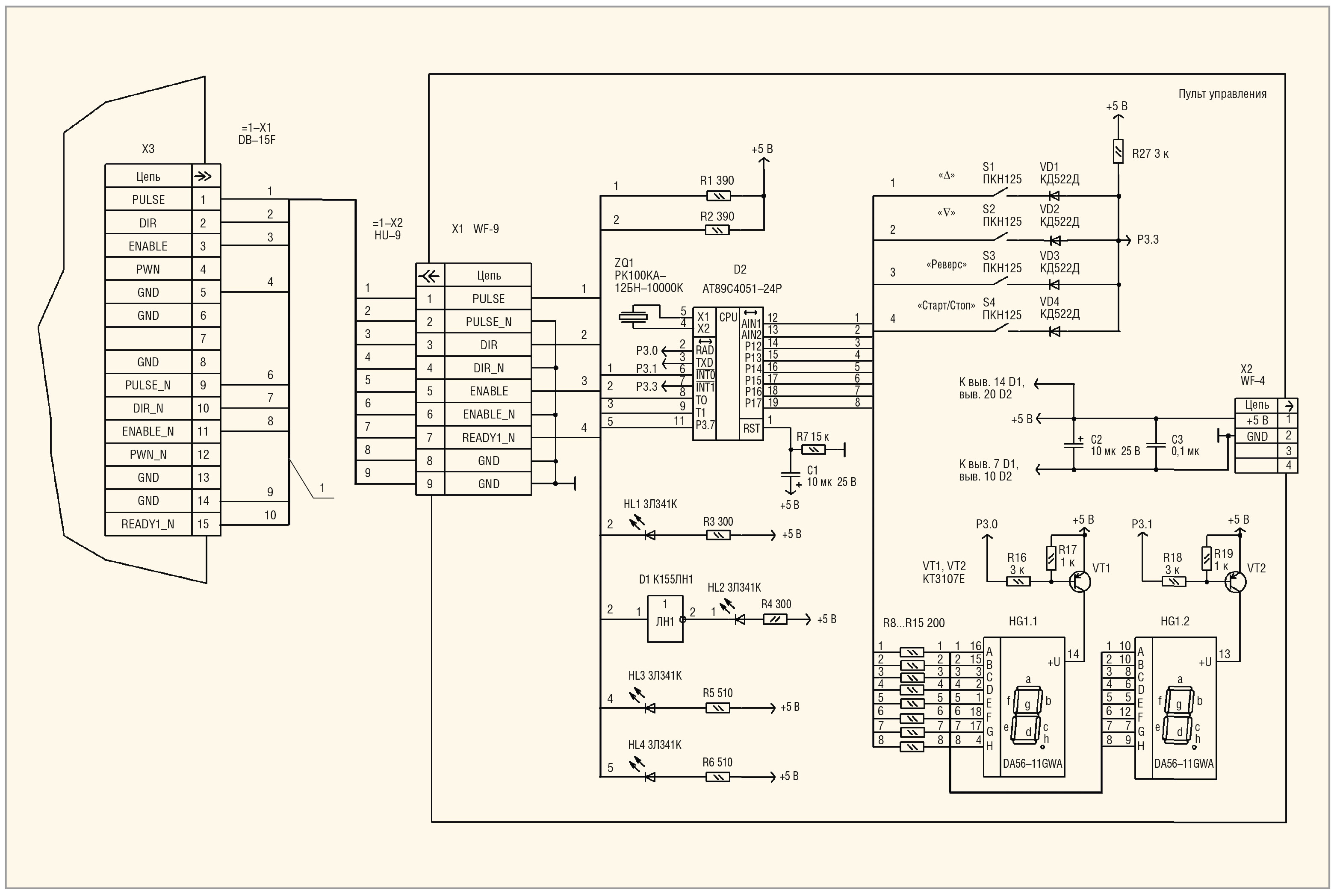
В разработанном автором пульте управления ШД в ручном режиме реализовано относительное изменение тактовой частоты привода (частоты вращения вала шагового двигателя) от 0 до 99%, с дискретностью 1%. Рассмотрим работу пульта с приводом FM-Stepdrive и двигателями Simostep 1FL3043. Принципиальная схема пульта, а также схема его подключения к FM-Stepdrive приведена на рисунке 5.

Основой пульта служит микроконтроллер D2, его тактовая частота задаётся резонатором ZQ1 на 10 МГц. Микроконтроллер управляет работой всего пульта. Клавиатура собрана на кнопках S1 – S4. Для функционирования клавиатуры задействован вывод 8 микроконтроллера D2. Динамическая индикация собрана на транзисторах VT1, VT2, цифровых семисегментных индикаторах HG1.1, HG1.2. Питающее напряжение поступает с соединителя Х2. Сразу после подачи питания на выводе 1 микроконтроллера D2 через цепь R7С1 формируется сигнал системного аппаратного сброса микроконтроллера D2.
Интерфейс пульта включает в себя: клавиатуру (кнопки S1 – S4), индикаторы HL1 – HL4 и блок индикации (дисплей) из двух цифровых семисегментных индикаторов HG1.1, HG1.2. Включённые индикаторы HL1 – HL4 имеют следующее функциональное назначение:
- HL1 – движение влево (вращение вала шагового двигателя против часовой стрелки);
- HL2 – движение вправо (вращение вала шагового двигателя против часовой стрелки);
- HL3 – индикатор работоспособности привода ШД;
- HL4 – индикатор функционирования работоспособности пульта.
Кнопки клавиатуры имеют следующее назначение:
- S1 (▲) – увеличение на единицу значения частоты вращения шагового двигателя (в %), при удержании данной кнопки в нажатом состоянии более 2 с значение частоты, индицируемое на дисплее, увеличивается на
- 5 единиц за 1 с;
- S2 (▼) – уменьшение на единицу значения частоты вращения шагового двигателя (в %), при удержании данной кнопки в нажатом состоянии более 2 с значение частоты, индицируемое на дисплее, уменьшается на
- 5 единиц за 1 с;
- S3 (Р) – направление вращения вала шагового двигателя – вперёд (по часовой стрелке), назад (против часовой стрелке); при выбранном направлении вращения включаются индикаторы HL1 и HL2 соответственно, смена направления вращения осуществляется только при остановленном двигателе;
- S4 (старт/cтоп) – кнопка пуска и останова двигателя (при функционировании привода ШД и пульта включаются индикаторы HL3 и HL4 соответственно).
Сразу после подачи питания на дисплее индицируется значение 01. Кнопками S1 (▲), S2 (▼) устанавливается необходимое значение частоты вращения шагового двигателя, кнопкой S3 – направление вращения, при этом включаются индикаторы HL1 (вперед) или HL2 (назад). Работа привода (вращение шагового двигателя с заданной частотой) начинается после нажатия на кнопку S4.
Рассмотрим взаимодействие блока управления ШД и пульта через импульсный интерфейс. Сигналы управления на соединитель Х1 пульта поступают с порта Р3 микроконтроллера D2. Тактовые импульсы (сигнал PULSE) поступают на контакт 1 соединителя Х1 пульта с вывода 6 микроконтроллера D2. Сигнал направления вращения (DIR) поступает на контакт 3 соединителя Х1 пульта с вывода 8 микроконтроллера D2, и сигнал разрешения работы (ENABLE) поступает на контакт 5 соединителя Х1 с вывода 9 микроконтроллера D2.
С контакта 7 соединителя Х1 сигнал READY1 поступает на анод индикатора HL3. Сразу после подачи питания и инициализации микроконтроллера сигнал ENABLE установлен в лог. 0, сигнал READY1 установлен в лог. 1, поэтому индикатор HL3 выключен. После нажатия на кнопку S4 (старт/cтоп) микроконтроллер D2 устанавливает ENABLE в лог. 1; по данному сигналу высокого уровня привод ШД устанавливает сигнал READY1 в лог. 0, индикатор HL3 включен.
Конструктивно пульт целесообразно выполнить в виде функционально законченного модуля. Как видно из схемы, аппаратные возможности микроконтроллера D2 исчерпаны полностью. Цифровая часть принципиальной схемы пульта гальванически развязана от привода через импульсный интерфейс привода ШД.
Программное обеспечение микроконтроллера D2 обеспечивает реализацию алгоритма работы динамической индикации и функционирование подключаемого привода. Программа состоит из трёх основных частей: процедуры инициализации, основной программы, работающей в замкнутом цикле, и подпрограммы обработки прерывания от таймера TF0. Таймер TF0 микроконтроллера формирует запрос на прерывание через каждые
7 мкс и запускает счётчик времени на регистрах R2, R3, который формирует интервалы длительностью 20 мс, необходимые для отображения разрядов в динамической индикации блока.
После подачи напряжения питания происходит инициализация программы, в которой задаются параметры работы динамической индикации и параметры работы привода. Далее запускается таймер TF0 и разрешается работа устройства по приведённому выше алгоритму.
В ОЗУ микроконтроллера D2 организован буфер отображения. Каждый байт из функциональной группы буфера отображения в подпрограмме обработки прерывания таймера TF0 выводится в порт P1 микроконтроллера D2. В регистре R1 записан текущий номер отображаемого разряда динамической индикации. Адрес ячейки памяти, где хранится значение самого разряда, записан в регистре R0.
В процессе обработки подпрограммы прерывания происходит опрос клавиатуры. Байт, выводимый в порт Р1 микроконтроллера для опроса клавиатуры, представляет собой код «бегущий ноль». После записи данного байта в порт Р1, микроконтроллер D2 анализирует сигнал на входе 7 (Р3.3). При работе вышеуказанной подпрограммы при любой нажатой кнопке, на входе 7 микроконтроллера присутствует лог. 0. Таким образом, каждая кнопка клавиатуры «привязана» к «своему» разряду байта.
При нажатии на кнопку S1 устанавливается флаг, разрешающий увеличивать текущее значение частоты вращения, которое отображается на дисплее блока управления. Одновременно запускается счётчик, организованный на ячейке памяти KKNR2. Если кнопка удерживается более 3 с, значение, индицируемое на дисплее (частота вращения ротора шагового двигателя), увеличивается на 5 единиц за 1 с. Счётчик, формирующий интервал 2 с, организован на ячейке памяти KKNR1. При отпускании кнопки S1 все вышеуказанные счётчики обнуляются.
Аналогичным образом организована работа кнопки S2 для уменьшения частоты вращения, индицируемого на дисплее блока. При её нажатии текущее значение на дисплее блока уменьшается. Если кнопка удерживается более 3 с, значение, индицируемое на дисплее, уменьшается на 5 единиц за
1 с. Счётчики приведённого алгоритма для кнопки S2 организованы на ячейках памяти KKNR4 и KKNR3 соответственно.
Как уже отмечалось выше, с вывода 6 микроконтроллера D2 на сигнальный интерфейс привода поступают тактовые импульсы (сигнал PULSE). Частота данных импульсов (относительное значение) индицируется на дисплее и задаётся с клавиатуры блока управления. Реальная частота сигнала на выводе 7 микроконтроллера D2 изменяется примерно от 0,12 до 12,5 кГц при изменении относительного значения, индицируемого на дисплее, от 01 до 99.
Программно данный алгоритм реализован следующим образом. Относительное значение задаваемой частоты хранится в ячейке памяти MEAN (число от 1 до 99). На регистре R5 организован счётчик. В подпрограмме обработки прерывания от таймера TF0 при сброшенном флаге STOP, счётчик декрементируется. При обнулении счётчика вывод 2 микроконтроллера инвертируется, и в регистр R5 переписывается число, хранящееся в ячейке памяти MEAN. Таким образом, частота сигнала PULSE (а также диапазон изменения частоты сигнала PULSE) определяется числом в ячейке памяти MEAN и частотой обращения к подпрограмме обработки прерывания.
В основной программе одновременно происходит инкремент числа в ячейке памяти MEAN и двухразрядного числа, отображаемого на дисплее индикации (двухразрядного числа буфера отображения), если установлен флаг KNOPB. Если же установлен флаг KNOPМ, происходит декремент числа в ячейке памяти MEAN и двухразрядного числа, отображаемого на дисплее индикации (двухразрядного числа буфера отображения). Флаги KNOPВ и KNOPМ устанавливаются при нажатии кнопок S1 (▲) и S2 (▼) соответственно.
В подпрограмме обработки прерывания от таймера TF0 в каждом цикле происходит декремент регистра R5, осуществляется работа счётчиков, организованных на ячейках KKNR1 – KKNR3, опрос клавиатуры и работа динамической индикации с перекодировкой двоично-десятичного числа в код для семисегментного индикатора.
Текущее значение частоты вращения вала шагового двигателя, индицируемого на дисплее блока управления А2 (буфер отображения динамической индикации), хранится по адресам 20Н, 21H, которые загружаются в регистр R0 микроконтроллера. Каждый байт из буфера отображения в подпрограмме обработки прерывания таймера TF0 (метка OT) после перекодировки выводится в порт Р1 микроконтроллера. Для включения индикаторов HG1.1, HG1.2 необходимо установить лог. 0 на выводах 2, 3 микроконтроллера D2. Так, например, чтобы на индикаторе HG1.2 индицировалась «1», необходимо двоично-десятичное число, находящееся по адресу 21H, перекодировать, вывести в порт Р1 микроконтроллера и установить лог. 0 на выводе 3 микроконтроллера D2.
На регистре R1 реализован счётчик разрядов. Как уже упоминалось выше, в регистр R0 записываются адреса буфера отображения. При каждом обращении к подпрограмме обработки прерывания, регистры R0 и R1 инкрементируется. При инициализации в R0 загружается адрес 20H, а в R1 – число 1. Разработанная программа на ассемблере занимает порядка 1,4 Кб памяти программ.
Номинальный ток предохранителей FU1, FU2 (ВП1-2, 10 А/250 В) определяется типом шагового двигателя Simostep, подключаемого к приводу FM-Stepdrive, и составляет 10 А. Предохранитель FU3 по цепи 24 В – самовосстанавливающийся, типа MF-R075. Его можно заменить на RUE 160. Двухразрядный индикатор HG1 зелёного цвета типа DA56-11GWA. Индикаторы HL1 – HL4 можно использовать любые с Iпр = 10 мА.
Потребление тока по каналу +5 В составляет не более 150 мА. В пульте управления нет никаких настроек и регулировок, и, если монтаж выполнен правильно, он начинает работать сразу после подачи напряжения питания. Сначала целесообразно проверить работоспособность пульта управления, не подключая к нему привод. Проверка заключается в измерении сигналов управления, поступающих на соединитель Х1 блока управления, при помощи осциллографа.
Литература
- Фрунзе А.В. Микроконтроллеры? Это же просто! Скимен, 2002.
- http://www.siemens.ru.
- http://www.automation-drives.ru.
- http://www.electroprivod.ru.
Если вам понравился материал, кликните значок — вы поможете нам узнать, каким статьям и новостям следует отдавать предпочтение. Если вы хотите обсудить материал —не стесняйтесь оставлять свои комментарии : возможно, они будут полезны другим нашим читателям!

