Литиевые аккумуляторы обеспечивают высокую плотность энергии, выдерживают быстрый заряд и обладают низким саморазрядом. Наиболее известны два типа:
- Li-Ion (в мягком пластичном корпусе с густым электролитом, их ещё называют LiPol);
- LiFePO4, более безопасные и долговечные.
Для потребителей их основное отличие заключается в номинальных значениях напряжений на клеммах: 3,7 вольта и 3,2 вольта соответственно. Кроме того, у первых типов на конечном этапе заряда CV (Constant Voltage – постоянное напряжение) значение равно 4,2 вольта, а у вторых только 3,6. Приведённые цифры обязывают владельцев обоих типов литиевых аккумуляторов либо иметь двойной парк ЗУ, либо приобретать универсальные. Последнее, конечно, предпочтительнее. Однако, если ЗУ для аккумуляторов Li-Ion уже были ранее приобретены или изготовлены самостоятельно, встаёт вопрос: а нельзя ли путём несложной доработки приспособить их и для заряда LiFePO4? Инженерное решение отвечает на этот вопрос положительно.
Рассмотрим блок-схему такого решения. Она приведена на рис. 1.

ЗУ Li-Ion дополнено блоком STU – стабилизатором напряжения, поддерживающим на своём выходе стабильное напряжение +0,6 вольта. Очевидно, что на конечном этапе заряда (CV) напряжение на аккумуляторе LiFePO4, подключённом согласно блок-схеме, будет точно равно требуемому 3,6 вольта. Встречаются случаи, когда в роли блока STU советуют применить мощный кремниевый диод, включённый в прямом направлении, или транзистор, у которого вывод базы соединён с выводом коллектора. Конечно, при таком решении ни о какой стабильности (в том числе температурной) выходного напряжения 3,6 вольта на конечном этапе заряда говорить не приходится. Её способен обеспечить только стабилизатор, например, компенсационный параллельного типа. В зависимости от требуемого начального тока заряда на этапе СС (Constant Current – постоянный ток) ЗУ и стабилизатор STU должны этот ток обеспечивать и выдерживать.
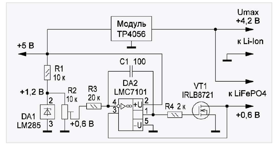
На рис. 2 представлен практический вариант универсального ЗУ для Li-Ion и LiFePO4 аккумуляторов с применением параллельного стабилизатора.

Источником питания может служить любой с напряжением 5 вольт, рассчитанный на соответствующий ток нагрузки. Это может быть, например, порт USB компьютера. В качестве блока ЗУ Li-Ion применён модуль ТР4056, широко используемый для заряда Li-Ion аккумуляторов. Он обеспечивает максимальный ток заряда до одного ампера. На микросхемах DA1, DA2 и транзисторе VT1 собран компенсационный стабилизатор напряжения параллельного типа. DA1 LM285 – прецизионный источник опорного напряжения (ИОН), операционный усилитель (ОУ) DA2 LMC7101 – узел сравнения, а на полевом МДП-транзисторе VT1 собран регулирующий элемент. Опорное напряжение 0,6 вольта снято с движка подстроечного многооборотного резистора R2, подключённого к выводам DA1. Применение прецизионного ИОНа и ОУ обеспечивает на стоке транзистора VT1 высокую стабильность напряжения, заданного опорным на инверсном входе ОУ, и введением глубокой отрицательной обратной связи (ООС), поданной со стока транзистора на прямой вход ОУ.
ОУ LMC7101 класса Rail-to-Rail имеет частоту единичного усиления 1 МГц и АЧХ обычного вида со спадом 6 дБ/октава. Выход ОУ разгружен от входной ёмкости Свх транзистора VT1 резистором R4, но при этом на АЧХ усилителя в составе DA2 и VT1 появляется второй полюс с частотой среза 1/R4Cвх (примерно 125 кГц). Из теории усилителей, охваченных общей ООС, следует, что появление такого полюса неизбежно приводит к самовозбуждению. Оно и наблюдалось на частоте около 300 кГц. Для его устранения установлена рекомендуемая в таких случаях цепочка опережения по фазе – R3C1. Она обеспечила достаточный запас по устойчивости. Самовозбуждение с цепочкой не наблюдалось даже при уменьшении ёмкости С1 до 10 пФ.
© СТА-ПРЕСС, 2026Если вам понравился материал, кликните значок — вы поможете нам узнать, каким статьям и новостям следует отдавать предпочтение. Если вы хотите обсудить материал —не стесняйтесь оставлять свои комментарии : возможно, они будут полезны другим нашим читателям!

