Общие сведения
Программируемое 16-канальное светодинамическое устройство, рассмотренное в данной статье, является усовершенствованным вариантом устройства, опубликованного в [1, 2], и позволяет управлять удалённым набором световых элементов по 3 линиям последовательного интерфейса (не считая «общего» провода), длина которых может достигать 100 м. В модернизированном варианте учтены все особенности работы контроллера на несогласованные линии большой длины, а применение КМОП-микросхем серии КР1564 позволяет значительно упростить схемотехнические решения на передающей и приёмной сторонах несогласованной длинной линии. Разнообразие светодинамических эффектов не ограничено и зависит от воображения пользователя.
В подавляющем большинстве известных конструкций светодинамических устройств реализовано управление каждым световым элементом непосредственным его подключением с помощью отдельного сигнального проводника к основной плате контроллера. Но, как правило, такие устройства позволяют управлять лишь небольшим числом элементов [3], обычно не превышающим восьми. Наращивание их числа требует использования дополнительных микросхем памяти и соответствующего увеличения числа проводов, входящих в жгут. Это приводит к значительному усложнению как схемотехнической части, так и программного кода, необходимого для «прошивки» нескольких микросхем памяти. Кроме того, в таком варианте невозможно управлять набором световых элементов, удалённых от основной платы контроллера на значительное расстояние.
Решением задачи увеличения числа элементов и управления набором световых элементов, расположенным на большом расстоянии от основной платы контроллера, является применение последовательного интерфейса между основной платой контроллера и гирляндой, состоящей из регистров, непосредственно к выходам которых и подключаются световые элементы. В таком устройстве передача данных в выходные регистры производится в течение очень короткого промежутка времени с тактовой частотой около 25 кГц. Пакеты данных следуют друг за другом с частотой около 10 Гц, что приводит к смене светодинамических комбинаций. Поскольку время обновления данных в регистрах очень мало: 0,04 мс × 16 = 0,64 мс, смена комбинаций происходит визуально незаметно, что и создаёт эффект их непрерывного воспроизведения. Линия выполняется жгутом из 4 многожильных проводников, включая «общий» провод, при длине линии до 10 метров, и жгутом из 7 многожильных проводников при длине от 10 до 100 метров. Во втором случае каждый сигнальный проводник («Данные», «Синхронизация», «Разрешение индикации») выполняется «витой парой», второй проводник которой заземляется с обеих сторон линии, и после этого все проводники объединяются в один жгут.
Опыт повторения светодинамических устройств, например [3], показывает, что публикуемые «прошивки», к сожалению, далеки от совершенства и содержат грубые ошибки. А ведь читатель ожидает получить именно эстетический визуальный эффект от работы устройства. Поэтому такой подход к разработке программного кода напрочь отбивает желание повторять программируемые светодинамические устройства, несмотря на простоту и доступность их схемотехнических решений.
С целью гарантировать от записи в РПЗУ неправильного управляющего кода в среде Delphi 7.0 разработана специальная программа Виртуального симулятора («Light Effects Reader»), позволяющая воспроизвести последовательность светодинамических эффектов на экране компьютера и тем самым проверить целостность формируемого по приведённой в [1, 2] методике программного кода.
Как известно, многократные отражения сигнала, возникающие в длинных несогласованных линиях, а также интерференционное взаимодействие двух сигнальных линий, входящих в один жгут, при определённых условиях могут привести к ошибкам в передаче данных, что в случае светодинамической системы означает нарушение эстетического эффекта. Это накладывает ограничения на длину соединительной линии и предъявляет жёсткие требования к помехоустойчивости системы, использующей последовательный интерфейс. Помехоустойчивость такой системы зависит от многих факторов: частоты и формы импульсов транслируемого сигнала, времени между изменениями уровней (скважности) импульсов, удельной ёмкости проводников линии, входящих в жгут, эквивалентного сопротивления линии, а также входного сопротивления приёмников сигнала и выходного сопротивления драйверов.
Известно, что главным критерием помехоустойчивости является значение порогового напряжения переключения логических элементов [4]. Пороговому напряжению инвертирующего логического элемента соответствует такое входное напряжение, при котором на выходе элемента устанавливается напряжение, равное входному. Для микросхем ТТЛ-структуры (серии К155) это значение составляет примерно 1,1 В при типовом значении напряжения питания 5 В. Применение таких микросхем в устройствах передачи и приёма данных по длинным несогласованным линиям не позволяет получить приемлемой помехо-устойчивости даже при работе на линии относительно небольшой длины (более 5 м). Дело в том, что многократные отражения сигнала, амплитуда которых даже незначительно превышает значение порогового напряжения переключения логических элементов (1,1 В), приводят к многократному переключению выходных регистров, а значит, к ошибкам передачи данных [4]. Чтобы частично скомпенсировать отражённый сигнал, в случае применения ТТЛ (К155) и ТТЛШ (К555, КР1533) микросхем часто используют обычные RC-фильтры (так называемые интегрирующие цепочки), но они же сами и вносят искажение в передаваемый сигнал, искусственно увеличивая времена нарастания и спада фронтов сигнала. Поэтому такой способ малоэффективен и, в конечном счёте, приводит только к увеличению суммарной паразитной ёмкости линии, что создаёт дополнительную нагрузку на микросхемы трансляторов сигналов на передающей стороне линии. Есть и ещё одна проблема, связанная с применением RC-фильтров. С увеличением времён нарастания и спада фронтов сигнала увеличивается и время «пребывания» управляющего сигнала вблизи «опасного» порогового уровня напряжения переключения логического элемента, что, в свою очередь, приводит к возрастанию вероятности ложного переключения выходного регистра под действием сигнала помехи и нарушению эстетического эффекта.
Современная элементная база – быстродействующие КМОП-микросхемы, обладающие высокой нагрузочной способностью и максимальной помехоустойчивостью (их пороговое напряжение переключения практически равно половине напряжения питания), позволяют построить СДУ с последовательным интерфейсом, длина соединительных линий которого, учитывая участки, соединяющие регистры выносной гирлянды, может достигать 100 м даже при использовании обычной витой пары (никаких экранированных проводников!).
Первое преимущество КМОП-микросхем серии КР1564 заключается в высокой помехоустойчивости, значительно превышающей соответствующее типовое значение для элементов ТТЛШ-микросхем серии КР1533.
В случае применения микросхем структуры КМОП серии КР1564 симметричные передаточные характеристики обеспечивают помехоустойчивость на уровне 45% от напряжения источника питания, что близко к идеальному значению 50%, причём помехоустойчивость системы возрастает с увеличением напряжения источника питания, поскольку возрастает амплитуда транслируемого сигнала.
Второе преимущество микросхем структуры КМОП, благодаря их высокой нагрузочной способности (серии КР1554, КР1564), заключается в возможности непосредственно управлять нагрузкой, имеющей ёмкостный характер. Сбалансированные (симметричные) вольтамперные передаточные характеристики элементов микросхем указанных серий позволяют получить практически одинаковые времена фронтов нарастания и спада сигнала. Кроме того, для трансляции сигналов в линию и приёма можно использовать мощные буферные элементы на основе триггеров Шмитта, обладающие гистерезисом (при напряжении питания 5 В для ИС КР1554ТЛ2 это значение составляет примерно 400 мВ), что создаёт дополнительный запас помехоустойчивости.
Третье преимущество использования КМОП микросхем серии КР1564 по сравнению с ТТЛ (К155) и ТТЛШ (К555, КР1533) заключается в наличии на входах и выходах всех элементов защитных диодов, предотвращающих пробой подзатворного окисла (диэлектрика) полевых транзисторов элементов микросхем, в случае воздействия экстремальных входных токов и напряжений (например, разряда статического электричества или так называемых «просечек» сигнала, превышающих допустимый уровень). Защитные диоды приводят к ограничению «просечек» сигнала выше уровня питания (overshoot) и ниже уровня «земли» (undershoot). Эти диоды ограничивают пиковые значения сигнала на уровне +0,7 В выше уровня питания и –0,7 В ниже уровня «земли». Эта особенность полностью исключает необходимость применения интегрирующих RC-цепочек для компенсации хорошо известных отражений сигнала и, в случае применения КМОП-микросхем указанных серий, позволяет значительно упростить схемотехнические решения на передающей и приёмной сторонах линии передачи.
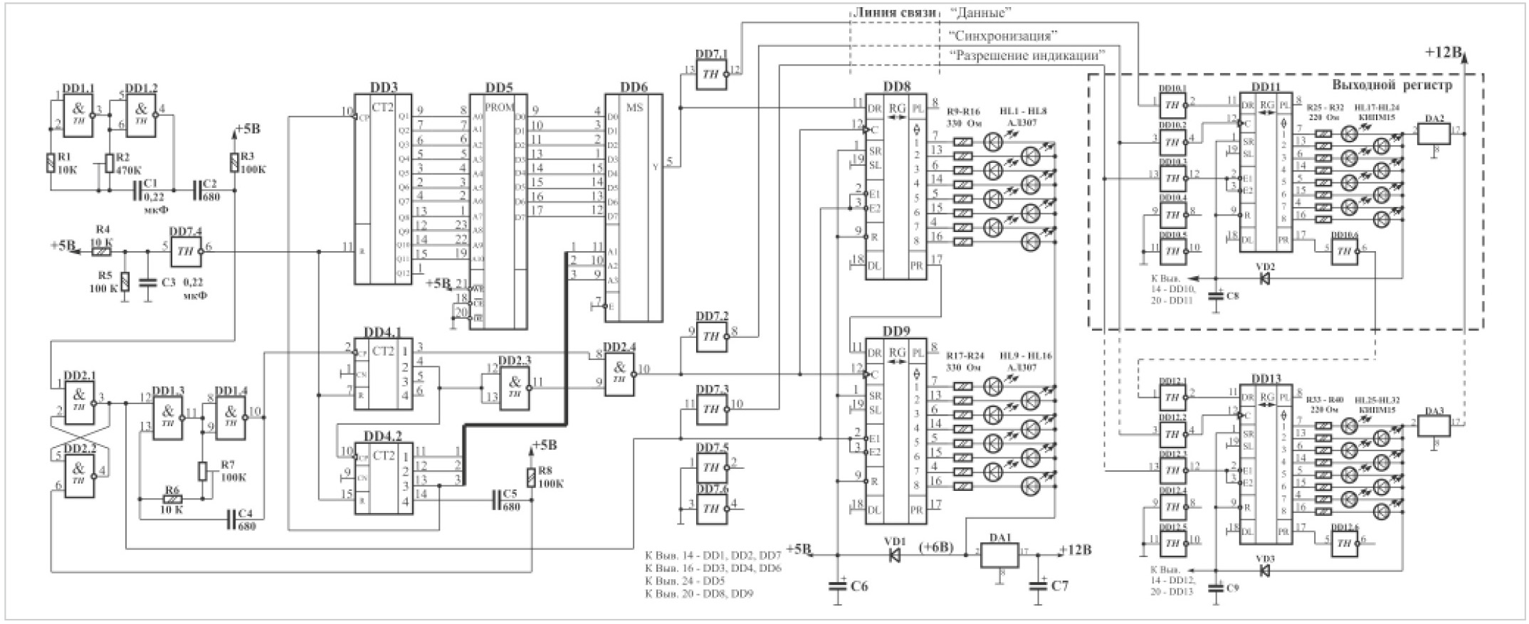
Схема электрическая принципиальная
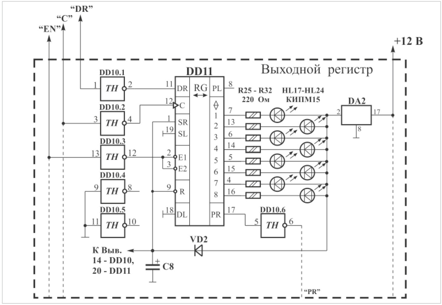
На схеме электрической (рис. 1) в явном виде показано подключение одного выходного регистра, состоящего из 4 микросхем (DD10…DD13), с помощью трёх сигнальных проводников соединительной линии.

Таких выходных регистров, которые при параллельном включении будут работать синхронно, может быть несколько. Общий проводник (на схеме не показан), соединяющий выходной регистр и общий провод основной платы контроллера, также входит в состав соединительной линии и должен выполняться многожильным проводом сечением не менее 1 мм2.
Управление выходным регистром, следовательно, и загрузка в него данных, осуществляется по трём сигнальным линиям последовательного интерфейса: «Данные», «Синхронизация» и «Разрешение индикации». Третья линия – вспомогательная, этот сигнал кратковременно отключает выходы ИМС всех регистров на время загрузки текущей комбинации, что исключает эффект мерцания малоинерционных светодиодов. Таким образом, гирлянда выносных элементов подключается к основной плате устройства (не считая экранирующих, необходимых только при длине линии более 10 м, составляющих пару каждому сигнальному проводнику) всего четырьмя проводами: «Данные», «Синхронизация», «Разрешение индикации» и «Общий».
Устройство содержит: НЧ-генератор смены светодинамических комбинаций (DD1.1, DD1.2, R1, R2, C1), ВЧ-генератор (DD1.3, DD1.4, R6, R7, C4), стробирующий схему формирования импульсов синхронизации (DD4.1, DD2.3, DD2.4), адресный счётчик (DD3) выборки РПЗУ (DD5), адресный счётчик (DD4.2) выборки мультиплексора (DD6), а также контрольный (DD8, DD9) и выходной (DD10…DD13) регистры. Причём триггеры Шмитта, входящие в состав микросхем DD10, DD12, служат как для приёма и восстановления строго прямоугольной формы сигнала, так и усиления ретранслируемого сигнала для управления следующими, по цепочке, микросхемами выходных регистров. Такое схемотехническое решение позволяет располагать платы выходных регистров [DD10, DD11] и [DD12, DD13] на значительном расстоянии как от основной платы контроллера, так и друг от друга. Для трансляции сигналов по длинной несогласованной линии, представляющей собой ёмкостную нагрузку, на основной плате контроллера используются мощные буферные элементы на основе триггеров Шмитта типа КР1554ТЛ2.
Принцип работы
При включении питания запускается НЧ-генератор, собранный на элементах DD1.1, DD1.2, с частотой около 10 Гц и далее всё время работает непрерывно. Отрицательный перепад каждого выходного импульса этого генератора через дифференцирующую цепочку C2R3 воздействует на вход RS-триггера (вывод 1), собранного на элементах DD2.1, DD2.2, устанавливая его в условное единичное состояние. Высокий уровень с выхода (вывод 3 элемента DD2.1 – условно назовём его «прямым») этого триггера разрешает работу ВЧ-генератора, собранного на элементах DD1.3, DD1.4, который формирует пачку из 64 импульсов, соответствующую передаче 16 бит информации по линии данных последовательного интерфейса. Это приводит к опросу адресных входов мультиплексора DD6 и прохождению с выходов D0-D7 РПЗУ DD5 на его выход информации, записанной по адресам, устанавливаемым последовательно на выходах счётчика DD3.
При подаче питающего напряжения счётчики DD3, DD4.1, DD4.2 устанавливаются в нулевое состояние благодаря короткому положительному импульсу, формирующемуся на выходе буферного элемента DD7.4. RS-триггер может установиться с равной вероятностью как в единичное, так и в нулевое состояние. Поскольку частота ВЧ-генератора многократно превосходит частоту НЧ-генератора, то в случае возможной установки RS-триггера в единичное состояние произойдёт «несанкционированный» запуск первого генератора и выдача 64 импульсов до момента формирования первого отрицательного перепада на выходе НЧ-генератора (считая с момента включения питания). Но последовательность считывания слов данных в этом случае не нарушится, поскольку благодаря счётчикам DD4.1 и DD4.2 в регистры будет передано именно 16 бит данных, соответствующих первому и второму словам РПЗУ, записанным по «нулевому» (0000h) и «первому» (0001h) адресам соответственно. Затем, уже по отрицательному перепаду правильного выходного импульса НЧ-генератора, санкционирующего запуск ВЧ-генератора, будут считаны и переданы в регистры третье (0002h) и четвёртое (0003h), потом пятое (0004h) и шестое (0005h) слова данных и так далее. В случае установки RS-триггера (при включении питания) в нулевое состояние (на прямом выходе (вывод 3) уровень нуля) работа ВЧ-генератора будет запрещена, и на его выходе (вывод 10 элемента DD1.4) установится уровень нуля. Первым отрицательным перепадом с выхода НЧ-генератора RS-триггер будет установлен в единичное состояние, и работа ВЧ-генератора будет разрешена.
Поскольку на входах A1–A3 мультиплексора DD6 в начальный момент времени установлены уровни «нулей», то на его выход пройдёт бит данных с входа D0 (вывод 4). По завершении отрицательного импульса на выходе DD2.4 (вывод 10) этот бит будет записан в первую ячейку регистров DD8, DD11 положительным перепадом на их входах синхронизации «C» (выводы 12). Так как регистры DD8, DD9, DD11, DD13 работают в режиме параллельного сдвига информации, то синхронно с записью бита данных в первый разряд DD8, DD11 произойдёт сдвиг содержимого всех разрядов регистров DD8, DD9, DD11, DD13 в направлении возрастания номеров их выходов.
Одновременно уровень логической единицы, установленный на условно прямом выходе RS-триггера DD2.1–DD2.2 (вывод 3 DD2.1), приведёт к выключению выходов регистров DD8, DD9, а после инвертирования элементами DD7.3, DD10.3, DD12.3 – и выходов регистров DD11, DD13 на время загрузки текущей светодинамической комбинации. Это необходимо для предотвращения эффекта мерцания при использовании в качестве светоизлучающих элементов малоинерционных светодиодов.
Спад первого положительного импульса с выхода ВЧ-генератора DD1.3, DD1.4 приведёт к увеличению состояния счётчика DD4.1 на единицу. Второй отрицательный перепад с выхода ВЧ-генератора приведёт к записи в регистры DD8, DD11 первого бита информации с одновременным сдвигом содержимого разрядов всех регистров в направлении их возрастания. По спаду четвёртого импульса произойдёт переключение входов D0–D7 мультиплексора DD6 и смена информации на линии данных благодаря увеличению состояния счётчика DD4.2 на единицу. По спаду 32-го положительного импульса ВЧ-генератора счётчик DD4.2 перейдёт в восьмое состояние, и на выходе его третьего разряда (вывод 13) будет сформирован отрицательный перепад, означающий завершение формирования очередного положительного импульса на этом выходе счётчика. Этот перепад приведёт к увеличению состояния счётчика DD3 на единицу и началу считывания второго байта (второй серии из 8 бит) информации с выходов D0-D7 ИМС РПЗУ DD5. По спаду 64-го положительного импульса ВЧ-генератора завершится загрузка текущей светодинамической комбинации в регистры DD8, DD9 и DD11, DD13. Одновременно спад 64-го импульса с выхода ВЧ-генератора приведёт к появлению отрицательного перепада на четвёртом выходе счётчика DD4.2 (вывод 14) и установке RS-триггера в нулевое состояние. На его прямом выходе (вывод 3) будет установлен уровень нуля, который запретит работу ВЧ-генератора. Низкий уровень с прямого выхода RS-триггера (вывод 4) приведёт к переключению выходов регистров в активное состояние, и текущая светодинамическая комбинация будет отображаться до момента очередного отрицательного перепада на выходе НЧ-генератора DD1.1, DD1.2. В результате многократного повторения описанной выше процедуры происходит последовательная передача 16-битных пакетов по линии данных последовательного интерфейса и воспроизведение светодинамических комбинаций, записанных в ИМС РПЗУ по двум последовательным адресам. Поскольку время загрузки светодинамических комбинаций в регистры очень мало (0,64 мс при частоте ВЧ-генератора 100 кГц, что выше частоты синхроимпульсов в 4 раза, поскольку на каждый из них приходится 4 импульса ВЧ-генератора), то смена комбинаций происходит визуально незаметно, а кратковременное переключение выходов регистров в третье состояние, как отмечалось ранее, полностью исключает эффект мерцания даже малоинерционных светодиодов.
Для формирования импульсов синхронизации регистра использован дешифратор на элементах DD2.3, DD2.4. Это позволило «привязать» длительность импульсов к частоте ВЧ-генератора и легко изменять её резистором R7. Необходимость в этой регулировке возникает при работе контроллера на очень длинные линии связи в условиях повышенного уровня шумов. (С увеличением длины соединительной линии возрастает амплитуда помехи, наводимой смежными проводниками.) При длине линии до 10 м частота импульсов ВЧ-генератора соответствует максимальному значению (100 кГц), и движок резистора R7 устанавливается в положение минимального сопротивления. Следует особо подчеркнуть, что момент синхронизации регистров равноудалён от моментов смены информации на линии данных (см. врéменную диаграмму на рис. 2).

Это необходимо для полного завершения переходных процессов в линии связи к моменту записи данных и исключения ложного срабатывания регистров. Применение более мощных (по сравнению с К561ТЛ1, см. [1, 2]) буферных элементов на основной плате контроллера КР1554ТЛ2 (74AC14) позволило увеличить крутизну фронтов импульсов, передаваемых по линии связи, за счёт более быстрого перезаряда паразитных ёмкостей линии и повысить помехоустойчивость устройства в целом.
Конструкция и детали
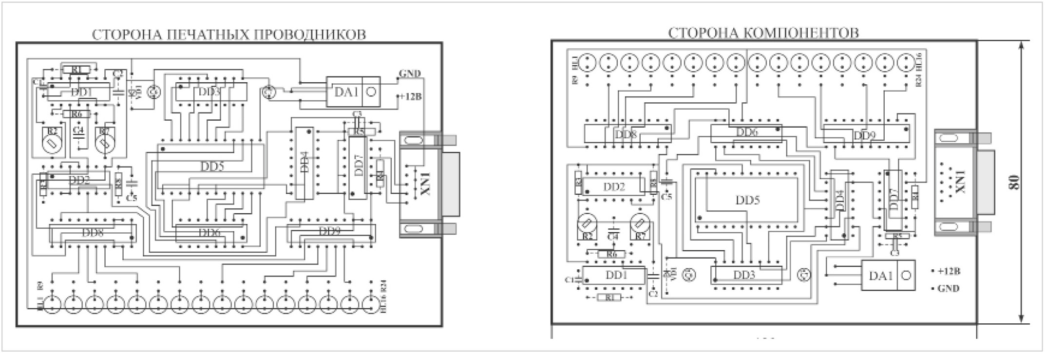
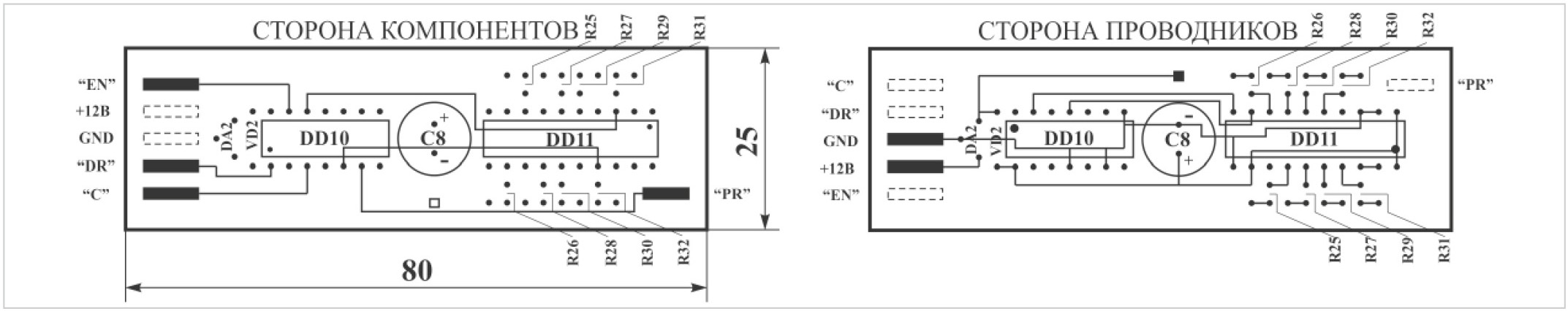
Контроллер собран на печатной плате из двухстороннего стеклотекстолита размерами 80×120 мм и толщиной 1,5 мм (рис. 3), а выносные регистры рис.5 – 25×80 мм (рис. 4).



В устройстве применены постоянные резисторы типа МЛТ-0,125, подстроечные – СП3-38б, конденсаторы неполярные (С1–С5) типа К10-17, электролитические (С6–С9) – К50-35. На основной плате контроллера установлены светодиоды типа АЛ307, а в выносной гирлянде – суперъяркие четырёх цветов КИПМ15 диаметром 10 мм, размещённые в чередующейся последовательности. Учитывая различие в падении напряжения на прямо смещённых светодиодах (для красного и жёлтого это значение составляет 2,1 В, а для синего и зелёного – 3,0 В), необходимо включать соответствующие ограничительные резисторы: 220 и 150 Ом. Для управления мощной нагрузкой выходные регистры нужно дополнить транзисторными или симисторными ключами. РПЗУ КР573РФ5 заменима КР573РФ2. Возможно применение непосредственно на месте РПЗУ микросхемы памяти с электрическим стиранием (ЭСППЗУ) типа AT28C16-15PI без изменения рисунка печатной платы. Счётчик DD3 КР1561 ИЕ20 (CD4040BN) можно заменить двумя К561 ИЕ10 (CD4520AN), если включить их аналогично DD4 (с коррекцией рисунка печатной платы). Мультиплексор DD6 КР1564КП7 (74HC151) заменим КР1564КП15 (74HC251) и даже КР1533КП7/КП15 (SN74ALS151/251). Последняя замена вполне допустима, но при этом на месте DD4 (К561ИЕ10) должна работать КР1564ИЕ23 (74HC4520) или КР1554ИЕ23 (74AC4520), выходы которых обладают достаточно высокой нагрузочной способностью для работы на входы микросхемы ТТЛШ. Регистры DD8, DD9 типа КР1564ИР24 (74HС299), используемые на основной плате контроллера, можно заменить КР1554ИР24 (74AC299), а также КР1533ИР24. Поскольку микросхемы ТТЛШ-структуры КР1533ИР24 (SN74ALS299) потребляют достаточно большой ток даже в статическом режиме (около 40 мА), в удалённых (выходных) регистрах рекомендуется использовать микросхемы КМОП-структуры серий КР1564 (74HCxx) или КР1554 (74ACxx). Соединительная линия выполняется жгутом из 4 многожильных проводников сечением 0,35 мм2 (для сигнальных линий) и 1 мм2 («общий» провод) в изоляции и заканчивается 9-контактной вилкой типа DB-9. На печатной плате установлен ответный разъём XN1 (на схеме не показан).
Количество элементов гирлянды может достигать нескольких десятков (их удобно увеличивать кратно восьми) без существенного изменения протокола последовательного интерфейса. Необходимо лишь установить требуемое количество регистров и соответственно изменить число тактовых импульсов синхронизации. Естественно, нужно учитывать изменение диапазона адресов РПЗУ, соответствующего одной светодинамической комбинации. Если нужно управлять гирляндой, число элементов которой превышает сотню, придётся использовать дополнительные буферные регистры. При этом передача данных в буферные регистры будет производиться с более низкой тактовой частотой, а в выходные регистры, подключённые к их выходам, данные будут переписываться после завершения цикла передачи данных в буферные. Естественно, при этом потребуется некоторое усложнение протокола.
Подготовка устройства к работе заключается в написании управляющего кода светодинамических эффектов с использованием табл. 1 по приведённой ниже методике [1, 2] и занесении его в РПЗУ с помощью стандартного программатора.

В связи с тем, что длина светодинамической комбинации составляет 16 бит, каждой комбинации соответствуют два байта информации в шестнадцатеричном коде.
Из таблицы видно, что одновременному включению всех светодиодов соответствуют две двоичные комбинации «00000000», или две шестнадцатеричные комбинации «00», считанные по двум последовательным адресам РПЗУ. Соответственно, одновременному выключению всех светодиодов отвечают две загруженные в регистры комбинации «11111111» в двоичном коде или две комбинации «FF» в шестнадцатеричном.
Для примера в табл. 2 приведён фрагмент кода, соответствующий эффекту «Бегущий огонь».

Таким образом, последовательность, соответствующая одному эффекту «Бегущий огонь», в шестнадцатеричном коде будет выглядеть следующим образом: «FF 7F FF BF FF DF FF EF FF F7 FF FB FF FD FF FE 7F FF BF FF DF FF EF FF F7 FF FB FF FD FF FE FF». Пример кода управляющей программы, написанный по данной методике, приведён в листинге. К примеру, здесь по адресам: 0000h-001Fh (первые две строки) расположен эффект «Бегущий огонь». Также эта «прошивка» в виде готового к программированию РПЗУ двоичного файла доступна по ссылке [5].

Если подобная процедура написания кода кому-то покажется слишком трудоёмкой, можно воспользоваться светодинамическими контроллерами с интегрированными (внутрисхемными) программаторами в 16-канальном [6, 7] и 32-канальном [8, 9] исполнениях. Данные устройства полностью автономны и вообще не требуют применения никаких дополнительных программаторов, как для изготовления, так и в процессе эксплуатации.
Прежде чем запрограммировать микросхему РПЗУ, текстовый файл программы необходимо конвертировать в двоичный формат с помощью соответствующего программного обеспечения. Естественно, при написании программного кода по приведённой методике не исключены ошибки, которые могут быть связаны, например, с невнимательностью разработчика. Как упоминалось выше, с целью гарантировать от записи неправильного кода в РПЗУ в среде Delphi 7.0 разработана специальная программа виртуального симулятора («Light Effects Reader»), позволяющая «просмотреть» сформированный бинарный файл перед записью в РПЗУ, т.е. эмулировать работу устройства на экране компьютера. Это позволит избежать возможных ошибок, которые могут быть допущены при разработке программного кода. Данная программа также доступна по ссылке [5].
Внимание! Данная разработка защищена «ЗАКОНОМ ОБ АВТОРСКОМ ПРАВЕ», действующем на территории Российской Федерации и стран СНГ. Поэтому несанкционированное коммерческое производство данного устройства, а также применение отдельных схемотехнических решений и/или уникального алгоритма в составе вновь разрабатываемых коммерческих электронных устройств ЗАПРЕЩЕНО. Устройство предназначено только для индивидуального применения с целью ознакомления.
По всем вопросам, касающимся реализации последовательного интерфейса в светодинамических устройствах, можно получить консультацию автора статьи, направив запрос в редакцию журнала.
Литература
- Одинец А.Л. Светодинамическое устройство с последовательным интерфейсом // Радиомир. 2003. № 12. С. 16.
- URL: http://art-of-light.narod.ru/RM_Article_12_2003.pdf.
- Слинченков А., Якушенко В. Устройство световых эффектов // Радио. 2000. № 1. С. 32–35.
- Зельдин Е.А. Цифровые интегральные микросхемы в информационно-измерительной аппаратуре. Л.: Энергоатомиздат, 1986. С. 76–77.
- URL: www.art-of-light.narod.ru/LightEffectsReader.rar.
- Одинец А.Л. Программируемое светодинамическое устройство с последовательным интерфейсом. Версия 1.0 // Радиолюбитель. 2003. № 8. С. 6.
- URL: http://art-of-light.narod.ru/RL_Article_08_2003.pdf.
- Одинец А.Л. Автономное 32-канальное программируемое светодинамическое устройство с последовательным интерфейсом // Радиолюбитель. 2005. № 9–10. С. 12.
- URL: http://art-of-light.narod.ru/RL_Article_09_2005.pdf.
Скачать
Если вам понравился материал, кликните значок — вы поможете нам узнать, каким статьям и новостям следует отдавать предпочтение. Если вы хотите обсудить материал —не стесняйтесь оставлять свои комментарии : возможно, они будут полезны другим нашим читателям!

