Введение
Микроконтроллерная техника является одной из наиболее динамично развивающихся областей современной вычислительной техники. Основой любого микроконтроллерного устройства является заложенная в него программа инициализации, которая задаёт алгоритм функционирования устройства и последовательность выполнения операций. Для написания такой программы используют язык программирования, выбор которого следует выполнять под конкретную задачу.
Система, в которой используется микроконтроллер, может не только чем-то управлять, но и что-то отображать. Одними из основных средств вывода информации для современных цифровых систем являются матричные жидкокристаллические дисплеи (ЖКД), которые бывают следующих видов:
- по типу управляющего интерфейса:
- с контроллерами – обычно применяются в системах, обладающих не очень большими вычислительными ресурсами; наличие контроллера полностью освобождает разработчика от операции регенерации изображения – ему необходимо только переслать информацию в оперативное запоминающее устройство дисплея – для этого используется 8-разрядный параллельный интерфейс;
- без контроллеров; - по типу отображаемой информации:
- буквенно-цифровые – предназначены для отображения информации в виде букв, цифр, различных знаков; единичные элементы отображения таких индикаторов сгруппированы по строкам и столбцам;
- графические – отображают информацию, основываясь на матрице точек, равномерно распределённой по всему дисплею.
При производстве буквенно-цифровых жидкокристаллических модулей большинство фирм-производителей применяют контроллер HD44780 [1], который принимает и обрабатывает команды управления и выводит соответствующие символы на дисплей.
Для практического применения дисплея требуется его взаимодействие с внешним источником данных, генератором кодовых комбинаций символов, схемой управления, в качестве которых можно применить микроконтроллер. Каких-либо стандартных правил сопряжения микроконтроллеров с дисплеями не существует, и в каждом конкретном случае сопряжение может выполняться по-разному. Вывод информации на дисплей осуществляют с помощью управляющей программы.
При написании программы для микроконтроллера, который управляет устройством вывода информации, целесообразно использовать язык С, синтаксис которого содержит много функций работы со строками, а также предусматривает возможность их вывода (в данном случае на дисплей).
В языке С программа разбивается на отдельные завершённые логические блоки – процедуры и функции, которые могут объединяться в библиотеки. Применение функций уменьшает код программы, сокращает время её написания, ускоряет внесение изменений. Функцию в любом месте программы можно вызвать на выполнение.
Применение программы Proteus для проектирования устройств вывода информации
Для проектирования устройства вывода информации и моделирования его работы воспользуемся программной средой Proteus [2], библиотека компонентов которой содержит как аналоговые, так и цифровые компоненты, а также микроконтроллеры с возможностью их программирования. В Proteus реализовано большое количество функций для профессионального проектирования микроэлектронных устройств, ориентированных на самые современные средства моделирования. Программа Proteus позволяет автоматизировать все стадии разработки электронных устройств, включая подготовку принципиальных схем, моделирование процессов, происходящих в электронных цепях, компоновку и трассировку печатных плат, редактирование и расширение библиотек компонентов.

В Proteus буквенно-цифровые дисплеи находятся в разделе Alphanumeric LCDs библиотеки Optoelectronics (см. рис. 1) и представлены следующими моделями: LM016L (16×2), LM017L (32×2), LM018L (40×2), LM020L (16×1), LM032L (20×2), LM041L (16×4), LM044L (20×4), MDLS40466 (40×4). В скобках указано разрешение дисплея, например 32×2 – 32 символа × 2 строки. Все микросхемы имеют одинаковую распиновку и отличаются числом строк и числом символов в каждой строке. Для тестирования работы микросхем буквенно-цифровых дисплеев будем использовать микроконтроллер ATmega16. Данная микросхема находится в разделе AVR Family библиотеки Microprocessor ICs (см. рис. 2). Для отладки программного кода выберем компилятор WinAVR.

Буквенно-цифровые дисплеи могут работать в 2 режимах:
- 8-разрядном (для обмена информацией используются выводы D0…D7, при этом информация пересылается за один такт);
- 4-разрядном (для обмена информацией используются выводы D4…D7, при этом информация пересылается за 2 такта – сначала старшие 4 бита, затем младшие 4 бита).
Для подключения микросхемы буквенно-цифрового дисплея к схеме управления используются параллельная синхронная шина данных/команд (D0…D7), вывод выбора операции чтения/записи (RW), вывод выбора регистра данных/команд (RS) и вывод синхронизации (Е).
Передача информации между микроконтроллером и микросхемой буквенно-цифрового дисплея в описываемом примере выполняется в 8-разрядном режиме. Отметим, что линии портов микроконтроллера для подключения к указанным выводам дисплея выбираются разработчиком произвольно. Подача управляющих сигналов через подключённые к портам микроконтроллера ATmega16 линии выполняется программно в соответствии с таблицей.

Необходимо отметить, что контроллер HD44780 содержит 3 вида памяти:
- DDRAM – оперативное запоминающее устройство, в котором хранятся коды символов, отображаемых на экране.
- CGROM – постоянное запоминающее устройство, которое содержит «битовое изображение» символов.
- CGRAM – оперативное запоминающее устройство, является частью CGROM, предназначено для хранения символов пользователя.
Последовательность действий, которые необходимо выполнить управляющей схеме при совершении операции записи по 8-разрядной шине, может быть следующей:
- Установить значение линии RW=0 (запись в микросхему буквенно-цифрового дисплея).
- Установить значение линии RS=0 (приём команд).
- Вывести значение байта команды 00001111 на линии шины D0…D7 (команда включения дисплея).
- Вывести значение байта команды 00110100 на линии шины D0…D7 (установка разрядности шины).
- Вывести значение байта команды 00000001 на линии шины D0…D7 (очистка дисплея и установка курсора в нулевую позицию).
- Установить значение линии RS=1 (приём данных).
- Вывести значение байта данных на линии шины D0…D7.
Необходимо учитывать, что большинство операций, выполняемых контроллером, занимают значительное время, около 40 мкс, а время выполнения некоторых доходит до единиц миллисекунд, поэтому в программе управления жидкокристаллическим модулем совершению любой операции должны предшествовать команды задержки. Также необходимо обеспечить формирование тактового сигнала на линии Е микросхемы буквенно-цифрового дисплея. Сделать это можно программно посредством чередования подачи значений нуля и единицы.
Применение функций работы со строками языка С для управления буквенно-цифровыми дисплеями
Язык С поддерживает множество функций обработки строк. Наиболее типичные операции над строковыми данными оформлены в виде функций стандартной библиотеки работы со строками, подключаемой к программе с помощью заголовочного файла string.h. Синтаксис подключения файла следующий: #include <string.h>.
Символьная строка представляет собой набор из одного или более символов. В языке С нет специального типа данных, который можно было бы использовать для описания строк, по-
этому строки представляют в виде массива элементов типа char. Символы строки размещаются в памяти в соседних ячейках по одному. При этом последний элемент массива – это символ ‘\0’, который в языке С используется для определения конца строки. Необходимо отметить, что нулевой символ – это не цифра 0, он не выводится на печать. Наличие нулевого символа предусматривает, что количество ячеек массива должно быть на одну больше, чем число символов, которые необходимо разместить в памяти. К примеру, определение переменной char str[10] предусматривает, что строка может содержать максимум
9 символов.
Стандартная библиотека языка программирования С содержит класс функций для работы со строками. Для определения длины строки используется функция strlen(), которая возвращает число символов, при этом завершающий нулевой символ не учитывается. Функции strcpy() и strncpy() применяют для копирования строк, а функцию strdup() – для дублирования строки.
Применение функции strlen()
Рассмотрим работу с функцией strlen() на примере дисплея LM016L, разрешение которого составляет 16×2.
LM016L имеет 14 контактов, назначение которых следующее:
- VSS – GND;
- VDD – напряжение питания +5 В;
- VEE – напряжение контрастности от 0 до +5 В (настройка контрастности отображаемых на дисплее символов);
- RS – выбор регистра данных DR (RS=1) или команд IR (RS=0);
- RW – выбор операции чтения (RW=1) или записи (RW=0);
- E – линия синхронизации;
- D0…D7 – шина данных/команд.
Необходимо отметить, что все дисплеи на основе контроллера HD44780 имеют схожую распиновку.
Подсоединим выводы модуля дисплея D0…D7 к выводам порта PD0…PD7, а выводы RS и E к выводам PC6 и PC0 порта микроконтроллера ATmega16, как показано на рисунке 3.

Вывод RW подключим к «земле», поскольку в данной системе будет выполняться только запись информации в микросхему LM016L. Выводы VSS и VDD подключим к «земле» и напряжению +5 В соответственно. На вывод VEE подаётся напряжение контрастности (от 0 до +5 В). На практике этот вывод подключается к питанию через подстроечный резистор, который позволяет плавно регулировать контрастность отображения символов на дисплее.
Используя систему команд контроллера HD44780, напишем на языке С программу для микроконтроллера ATmega16, которая в качестве примера будет выводить на экран дисплея заданную строку (см. листинг 1).

Введём код программы на вкладке Source Code схемного проекта и запустим моделирование. На экран микросхемы LM016L будет посимвольно выведена строка определённой длины, двоичные коды символов которой были поданы на шину D0…D7. Результат представлен на рисунке 4.

Применение функций strcpy() и strncpy()
Используя функции strcpy(s1, s2) и strncpy(s1, s3, 5) с указанными параметрами, скопируем строку s2 в строку s1 и выведем полученный текст с 10-й позиции 1-й строки, а также скопируем 5 символов из строки s3 в строку s1 и выведем полученный текст с 8-й позиции 2-й строки дисплея LM032L. Подключение дисплея к схеме управления представлено на рисунке 5.

Текст программы на языке С приведён в листинге 2.

Изначально в программе строковым переменным присвоены следующие значения: char s1[]="Stroka ", char s2[]="Vuvod texta", char s3[]="Obzor knigi". После выполнения функции strcpy(s1, s2) в переменную s1 заносится текст Vuvod texta. При этом текст Stroka, который хранился в переменной s1, затирается. Таким образом, в цикле for (i=0;i<len1;i++) { PORTD=s1[i]; e ( );} на экран первой строки дисплея выводится текст Vuvod texta (см. рис. 6а). После выполнения функции strncpy(s1, s3, 5) в переменную s1, в которой хранится текст Vuvod texta, копируется 5 символов из строки s3 (символы Obzor). При этом 5 символов текста Vuvod, которые хранились в переменной s1, затираются. Таким образом, в цикле
for (i=0;i<len2;i++) {PORTD=s1[i]; e ( );} на экран во 2-ю строку дисплея выводится текст Obzor texta (см. рис. 6б).

Применение функции strdup()
Функция strdup() выполняет дублирование строк с выделением памяти под новую строку. Синтаксис функции: char *strdup(const char *str), где str – указатель на дублируемую строку. В представленном примере функция strdup() дублирует строку, на которую указывает аргумент str, результат выводится на экран дисплея LM032L, начиная с 10-й позиции 1-й строки (см. рис. 7).

Память под дубликат строки выделяется с помощью функции malloc() и по окончании работы с дубликатом очищается с помощью функции free(). Пример программы приведён в листинге 3.

Применение функции strtok()
При выводе информации на экран дисплея может быть полезной функция strtok(), назначение которой – разбиение заданной строки на отдельные части по указанному разделителю.
Синтаксис функции: char *strtok(const char *str, const char *sep), где str – указатель на разбиваемую строку, sep – указатель на строку, содержащую символ-разделитель. При первом вызове функции в качестве первого параметра указывается строка, которую требуется разбить, вторым параметром указывается строка-разделитель. При последующих вызовах функции для этой же строки первым параметром должен быть NULL.

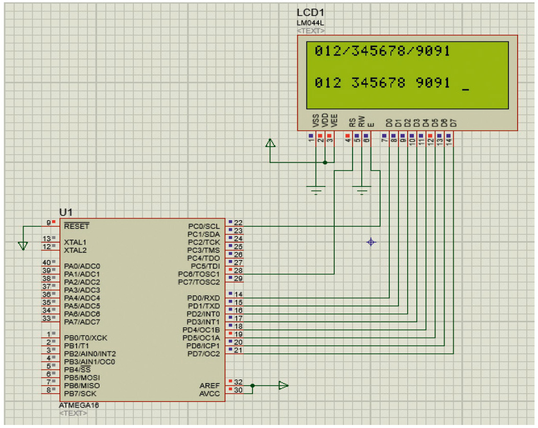
В представленном примере (см. листинг 4) строка 012/345678/9091 разбивается на части по разделителю «/». Исходный набор символов выводится на экран дисплея LM044L, начиная с 1-й позиции 1-й строки, затем функция strtok() определяет первый фрагмент в исходной строке, далее при помощи функции strlen() выполняются определение длины этого фрагмента и его посимвольный вывод начиная с 3-й строки дисплея в цикле for (i=0;i<len;i++). Функция strtok() выделяет фрагменты по разделителю «/», пока не будет достигнут конец строки. В данном примере фрагменты новой строки разделены пробелами.
Отметим, что система команд контроллера HD44780 предусматривает установку 1- и 2-строчного режимов и для вывода символов на все 4 строки дисплея LM044L используется 2-строчный режим.

Например, чтобы задать вывод на дисплей LM044L двух строк (каждой с новой строки) начиная, к примеру, с 1-го бита 1-й и 3-й строк дисплея, необходимо в режиме приёма команд (RS=0) подать на 8-разрядную шину микросхемы LM044L следующие команды:
- D7=0, D6=0, D5=1, D4=1, D3=1, D2=0, D1=0, D0=0 (установка 2-строчного режима);
- D7=1, D6=х6, D5=х5, D4=х4, D3=х3, D2=х2, D1=х1, D0=х0 (выбор адреса ячейки памяти DDRAM, где значения х6…х0 – это двоичный код адреса ячейки памяти DDRAM).
- Результат моделирования схемы представлен на рисунке 8.
Литература
- HD44780U (LCD-II) (Dot Matrix Liquid Crystal Display Controller/Driver). Hitachi, Ltd. 1998.
- ISIS Help, Labcenter Electronics, 2014.
Если вам понравился материал, кликните значок — вы поможете нам узнать, каким статьям и новостям следует отдавать предпочтение. Если вы хотите обсудить материал —не стесняйтесь оставлять свои комментарии : возможно, они будут полезны другим нашим читателям!

