Статья «Процессорное управление электроприводами» (Современная электроника. 2017. № 8. С. 60).
Высказывание о том, что «для электроприводов с напряжением на шине свыше 300 В <...> наибольшее распространение получили <...> IGBT-транзисторы» неверно: MOSFET вне конкуренции до 100 В, приемлем до 500 В и полностью заменяется IGBT примерно на 1000…1200 В. На странице 62 представлена функциональная схема электропривода с двигателями постоянного тока DCM – совершенно непонятно, зачем на трёхфазный классический мостик Ларионова ставить шесть MOSFET, гарантировав при этом как минимум головную боль от монтажа и индуктивных иголок выбросов перенапряжения в драйверах верхнего плеча. Можно применить обычные примитивные диоды в мостике, а ШИМ выполнить уже на MOSFET, что будет в шесть раз дешевле и надёжнее. Если нужен реверс, можно использовать мост с четырьмя MOSFET, а никак не с шестью. Отдельно запитывать якорь и обмотку возбуждения вряд ли экономически целесообразно. Идея авторов непонятна.
На рисунке 8 в статье представлена функциональная схема вентильно-индукторного электропривода, которая очень похожа на двухмостовую схему контроллера шагового двигателя. Отличия лишь во включении диодов в мостике, при этом совершенно не видна схема включения обмоток статора.
Теперь о драйверах управления MOSFET и IGBT: авторы почему-то указали на достаточно старый, 2005 года, и не лучший по выходным токам (420 мА) Single Driver IR2127, который или будет затягивать фронты, или сгорит, даже при «раскачке» весьма маломощного MOSFET, для которого требуется как минимум импульсный выходной ток в 1,5 А. Авторам это должно быть известно, тем более что в статье говорится: «ИМС управления должна обеспечить токи перезаряда в цепи затвора, гарантирующие динамические характеристики транзистора». Кроме того, этот драйвер Single Channel, а не Dual, и бутстрепный каскад в таком включении Low Side ему абсолютно не нужен.
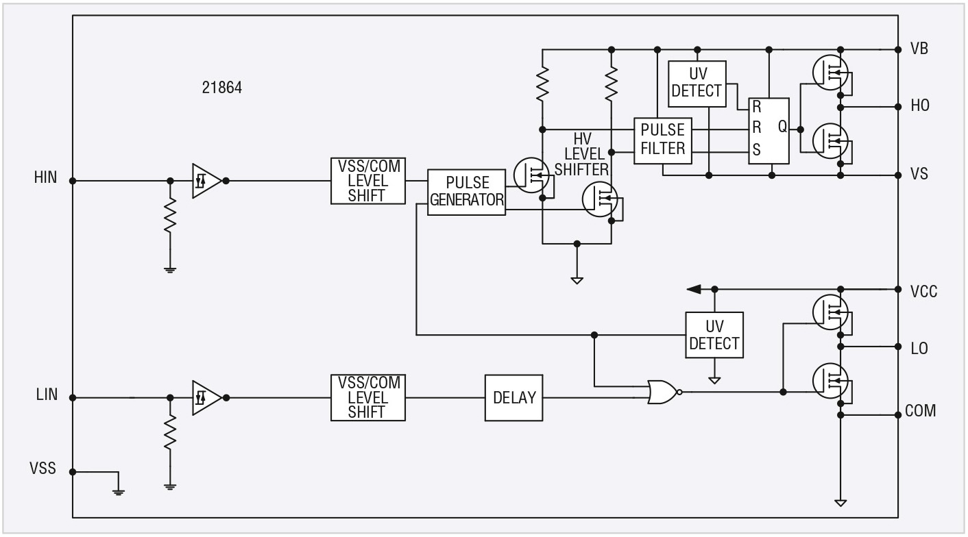
В данном контексте можно упомянуть микросхемы IRS2186...IRS21864(S)PbF или IRS21867 – High and Low Side Driver, характеристики которых выглядят более предпочтительными (4/4 A, 600 В).
Таким образом, вместо рисунка 10 в статье следовало представить внутреннюю структурную схему IRS21864 (см. рис.).

Статья «Измерение ёмкости аккумуляторов» (Современная электроника. 2017. № 8. С. 68).
В статье описан процесс сканирования ёмкости аккумуляторов, но при этом ничего не говорится об «изюминке» этого процесса – генераторе управляемого напряжения (ГУН) с датчика тока, который может резко повысить точность измерения и просто незаменим в условиях реального режима работы аккумулятора на объекте (например, на электромобиле).
Статья «Перспективные отечественные МЭМС-датчики давления жидкости и газа» (Современная электроника. 2017. № 9. С. 32).
В статье описан МЭМС-датчик давления технологии ЭДС-2, однако не приведены ни типовые схемы подключения, ни предельные параметры, ни графики и таблицы спецификаций. Среди прочих параметров указана временна¢я нестабильность 0,5% в год, однако как можно говорить о нестабильности и набранной статистике, если предприятие только планирует выпускать этот датчик со 2-го квартала 2018 года? Кроме того, заявлен класс точности 0,04%, при том что даже у мировых лидеров МЭМС-технологий он находится в диапазоне 1,0...1,5%.
В противовес можно привести датчик давления MPXV5004DP производства фирмы Freescale Semiconductor, Inc. Датчик этот термостатированный, прошёл лазерную калибровку точности на заводе. Выход – 5 В Span, а не 200 мВ, как у описанного в статье.
Статья «DC/DC-модули мощностью до 15 Вт для бортового питания на 27 и 100 В» (Современная электроника. 2017. № 9. С. 52).
Подобных модулей серийно выпускается очень много. У ИМС ШИМ-контроллера напряжение обратной связи очень высокое – 2,55 В, притом что оно должно быть максимально низким, в особенности для стабилизатора тока. Фирма MAXIM выпускает линейку DC/DC для обратнохода: Vfeedback=0,7 В – это напряжение глубоко разряженного никель-кадмиевого аккумулятора, что, конечно же, гораздо ниже 2,55 В. КПД представленных в статье модулей – максимум 79%, что говорит об отсутствии синхронного детектора.
Редакция планирует и дальше продолжать диалог с читателями. Мнение каждого специалиста и впредь будет учитываться, а на страницах журнала найдётся место любой позиции, если она будет взвешенно и аргументированно изложена.
Если вам понравился материал, кликните значок — вы поможете нам узнать, каким статьям и новостям следует отдавать предпочтение. Если вы хотите обсудить материал —не стесняйтесь оставлять свои комментарии : возможно, они будут полезны другим нашим читателям!

