Введение
Тиристорные и симисторные регуляторы, предназначенные для регулирования мощности в нагрузке, используются на протяжении нескольких десятилетий. Если нагрузкой являются нагревательный элемент (паяльник, электроплитка и т.п.), лампа накаливания или коллекторный двигатель (электродрель, вентилятор), нетребовательные к форме напряжения, то эти регуляторы, как правило, используют метод фазового регулирования. Этот метод заключается в том, что тиристор/симистор включается с некоторым сдвигом по фазе относительно начала полуволны сетевого напряжения и таким образом «вырезает» часть этой полуволны [1]. При этом действующее значение напряжения уменьшается, и в нагрузку передаётся меньшая мощность. В качестве элемента задержки обычно используется RC-цепочка, которая сдвигает фазу пропорционально своей постоянной времени.
Схема регулятора
Для включения тиристора/симистора в определённое время на его управляющий электрод требуется подать ток. Этот ток может быть сформирован с помощью транзистора, динистора либо ещё одного тиристора/симистора меньшей мощности. Однако схемы, использующие такие электронные компоненты, не отличаются простотой. В качестве формирователя тока открытия тиристора/симистора может быть также использована неоновая лампа, преимущества которой – простота применения, дешевизна, высокая надёжность и долговечность.

Одна из известных схем управления тиристором с помощью RC-цепочки и неоновой лампы ИНС-1 изображена на рисунке 1. В этой схеме одна полуволна сетевого напряжения проходит в нагрузку через диод VD2, а вторая полуволна пропускается не полностью, а с задержкой включения тиристора VD1, которая определяется фазосдвигающей цепочкой R2C1, резисторами R1 и R3, а также порогом включения неоновой лампы HL1. Когда напряжение в точке соединения R1 и R2 достигает порога включения лампы, последняя загорается, и в управляющий электрод тиристора VD1 поступает ток, достаточный для включения тиристора. Напряжение в точке соединения резисторов R1 и R2 достаточно высокое (десятки вольт) и может легко «сжечь» тиристор, но лампа этому препятствует. Кроме того, её свечение хорошо заметно и служит индикатором работы устройства.
Схема, приведённая на рисунке 1, упростилась с появлением симисторов, не потеряв своей функциональности. Поскольку неоновая лампа проводит ток в обоих направлениях, она стала поочерёдно управлять каждым из тиристоров симистора (т.е. симметричного тиристора). В качестве симистора, как правило, использовался ТС106-10, неоновая лампа – та же ИНС-1. Недостатком такого регулятора являлся нагрев неоновой лампы и существенные габариты.
Применение импортной комплектации, в частности, симистора MAC97A8 в корпусе ТО92 и миниатюрной неоновой лампы NE-2 позволило устранить недостатки регулятора и смонтировать его в обыкновенной сетевой вилке. Симистор MAC97A8 может пропускать в импульсном режиме ток до 1 А, т.е. регулировать мощность до 200 Вт, достаточную для любого радиомонтажного паяльника. Лампа NE-2 вполне способна открыть симистор MAC97A8, при этом совсем не нагреваясь.

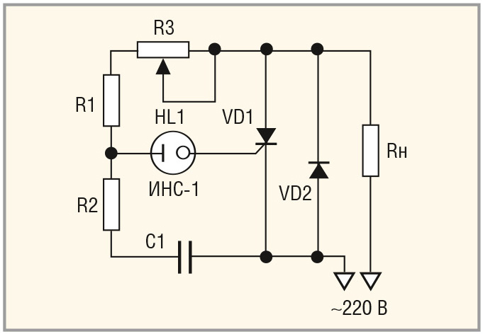
Схема устройства приведена на рисунке 2. Регулировка мощности производится резистором R3. Как уже говорилось, напряжение в нагрузке определяется задержкой открытия симистора t, которая пропорциональна ёмкости конденсатора C1, помноженной на сумму сопротивлений резисторов R1 + R2 + R3. Резисторы R1 и R2 создают необходимое напряжение для зажигания лампы и ограничивают её максимальный ток.
При полностью закороченном резисторе R3, т.е. когда его движок находится в крайнем левом положении (см. рис. 2), время t, пропорциональное произведению RC = (R1 + R2) ´ C1, минимально, и в нагрузку передаётся максимальная мощность. На рисунке 3а она пропорциональна площади под синусоидой и отмечена зелёным цветом. В крайнем правом положении движка резистора R3 произведение RC = (R1 + R2 + R3) ´ C1 максимально, и в нагрузку передаётся минимальная мощность (см. рис. 3б).

Автор использует три типа паяльников: маломощный – 15 Вт (часто), средней мощности – 30 Вт (реже) и относительно большой мощности – 60 Вт (достаточно редко). Параметры регулятора мощности зависят от типа паяльника и типа лампы: наибольшее напряжение на нагрузке (около 215 В) можно получить, если использовать лампу NE-2B (B – от blue – голубая). Лампы NE-2H (H – high – повышенной яркости), NE-2G (green – зелёная) и NE-2Y (yellow – жёлтая) дают напряжение около 210 В. Лампы NE-2 (обычной яркости) часто перегорают, и лучше их не использовать. В регуляторе паяльника с максимальной мощностью 15 Вт рекомендуется применять лампу NE-2B. Для паяльников большей мощности подойдут лампы NE-2H, NE-2G и NE-2Y.
С номиналами пассивных компонентов, которые указаны на рисунке 2, минимальное напряжение на нагрузке составляет около 170 В. Для паяльника мощностью 15 Вт этого достаточно, чтобы расплавить припой. Для паяльников большей мощности минимальное напряжение должно быть снижено. Поскольку максимальное сопротивление R3 в десятки раз больше R1 и, тем более, R2, то минимальное напряжение в основном определяется произведением R3 ´ C1, где R3 – максимальное сопротивление резистора R3 в крайнем правом положении его движка (см. рис. 2). Отсюда следует, что понижение минимального напряжения может быть осуществлено увеличением номинала R3 и ёмкости C1 либо одновременным увеличением и R3 и C1. В регуляторе паяльника мощностью 30 Вт автор удвоил номинал C1, что позволило уменьшить минимальное напряжение приблизительно до 130 В, при котором паяльник хорошо плавил припой. В регуляторе паяльника мощностью 60 Вт, кроме ёмкости C1, был увеличен номинал резистора R3 (до 47 кОм). Это снизило минимальное напряжение приблизительно до 100 В, что достаточно для расплавления припоя.
В качестве R3 автор использовал резисторы двух типов: СП4-1 мощностью 0,5 Вт и СП5-16ВБ мощностью 0,5 Вт. У резистора СП4-1 шток круглого сечения был спилен для образования плоской площадки, на него была надета ручка от переключателя МПН-1 и надёжно затянута винтом. У резистора СП5-16ВБ была удалена разрезная часть цанги, предназначенная для фиксации движка резистора. На освободившийся шток была надета фторопластовая трубка, затем ручка, также затянутая винтом.
Конденсатор C1 – для поверхностного монтажа размером 1206 (3,2 × 1,6 × 1,6 мм), ёмкостью 0,1 мкФ, рассчитанный на напряжение 250 В. Резисторы R1 и R2 – типа МЛТ 0,125 Вт или аналогичные. Симистор VD1 – MAC97A8 в корпусе ТО-92. Автор проверял работу схемы с симисторами MAC97A6, BT131-600 и Z0107MA, которые показали аналогичные результаты. Габаритные размеры комплектующих позволили смонтировать регулятор в обыкновенной сетевой вилке.
Монтаж и сборка регулятора
Устройство собрано в вилке с контактами для отечественных розеток. Такая вилка продаётся в любом хозяйственном магазине. Вилку необходимо разобрать и удалить пластмассовую втулку, состоящую из двух половинок, стянутых саморезами. Затем необходимо просверлить отверстие диаметром 5 мм на боковой поверхности корпуса для установки резиновой втулки, через которую выйдет провод для паяльника. Второе отверстие диаметром 4 мм для установки оправки светодиода диаметром 3 мм необходимо просверлить в верхней части корпуса вилки рядом с отверстием для штатного провода. В оправку будет установлена неоновая лампа.
В связи с тем, что схема устройства (см. рис. 2) очень простая, никакой печатной платы не требуется. Монтаж устройства производится проводом МГТФ сечением 0,2…0,3 мм2 (кроме двух проводов, которые припаиваются к лампе, – их сечение 0,03…0,05 мм2). В отверстие диаметром 4 мм необходимо вставить и защёлкнуть оправку для светодиода, в 5-мм отверстие – резиновую втулку. С двух концов провода от паяльника необходимо удалить изоляцию, скрутить, залудить и спаять между собой два медных токоведущих провода. Затем вставить провод в резиновую втулку и втянуть его внутрь.
Далее необходимо спаять всю схему вне вилки, надев на места паек изоляцию для исключения случайного касания; в отверстие вилки для штатного провода вставить и закрепить гайкой переменный резистор и надеть на него ручку. Затем с внутренней стороны вилки необходимо вклеить в оправку для светодиода неоновую лампу. Наконец, заправить все провода в корпус вилки, вставить внутреннюю часть вилки в корпус и скрутить его штатным винтом.

Регуляторы были установлены автором на три типа паяльников: японский (см. рис. 4), отечественный и китайский – и опробованы в работе, которая показала отсутствие нагрева устройств и исключительное удобство использования. Ориентировочная стоимость деталей регулятора составляет 50 руб.
Заключение
Применение симистора MAC97A8 в корпусе ТО92 и миниатюрной неоновой лампы NE-2 позволяет изготавливать регуляторы мощности таких малых размеров, что они помещаются в обыкновенной сетевой вилке. Отличительные особенности таких регуляторов – простота схемы, малые габариты и вес, низкая стоимость, отсутствие нагрева и удобство в использовании.
Литература
Кузьминов А.Ю. Тиристорный регулятор скорости вращения коллекторных двигателей постоянного тока. Современная электроника. № 2. 2013.
© СТА-ПРЕСС
Если вам понравился материал, кликните значок — вы поможете нам узнать, каким статьям и новостям следует отдавать предпочтение. Если вы хотите обсудить материал —не стесняйтесь оставлять свои комментарии : возможно, они будут полезны другим нашим читателям!

