Введение
Наряду с портами ввода-вывода GPIO универсальный синхронно-асинхронный последовательный приёмопередатчик USART (Universal Synchronous Asynchronous Receiver Transmitter) является одним из самых востребованных портов для связи любого микроконтроллера с внешними устройствами. С помощью порта USART можно легко организовать связь микроконтроллера с компьютером, провести его программирование, а также связать микроконтроллеры между собой по интерфейсам RS-232, RS-485, RS-422 и т.д.
Преимуществами порта USART являются простота в использовании, а также, в отличие от интерфейса USB, гибкость в настройке и надёжность работы.
Описание портов USART
Микроконтроллеры STM32 [1] имеют обычно несколько портов USART. Например, STM32F103RBT имеет три последовательных порта, обозначаемых USART1, USART2 и USART3.
Кроме обычного асинхронного режима работы с использованием сигналов RXD и TXD, порты USART STM32 поддерживают несколько расширенных режимов работы. В отличие от стандартных портов USART они могут:
- работать с однопроводной полудуплексной линией связи;
- поддерживать интерфейсы Smart-карт стандарта ISO7618-3, LIN (local interconnection network) и IrDA (infrared data association);
- связываться с внешними устройствами, оснащёнными SPI-совместимым интерфейсом, по 3-проводной линии.
К особенностям порта USART микроконтроллеров STM32 также относится возможность дробного деления тактовой частоты для формирования заданной скорости работы. Благодаря этому можно получить стандартные скорости связи порта при любой частоте тактового сигнала.
Кроме того, с помощью блока DMA (Direct Memory Access) для любого порта USART может быть организован прямой доступ к памяти, как для приёма, так и для передачи данных.
Порты USART STM32 способны поддерживать скорость обмена до 4,5 Мбит/с. Формат слова USART может составлять 8 или 9 бит данных и 0,5; 1; 1,5 или 2 стоповых бит. Дробные значения стоповых бит применяются в режиме порта Smartcard. Первым передаётся и принимается младший бит данных.
Некоторые порты USART STM32 можно программно переназначать на другие выводы микроконтроллера.
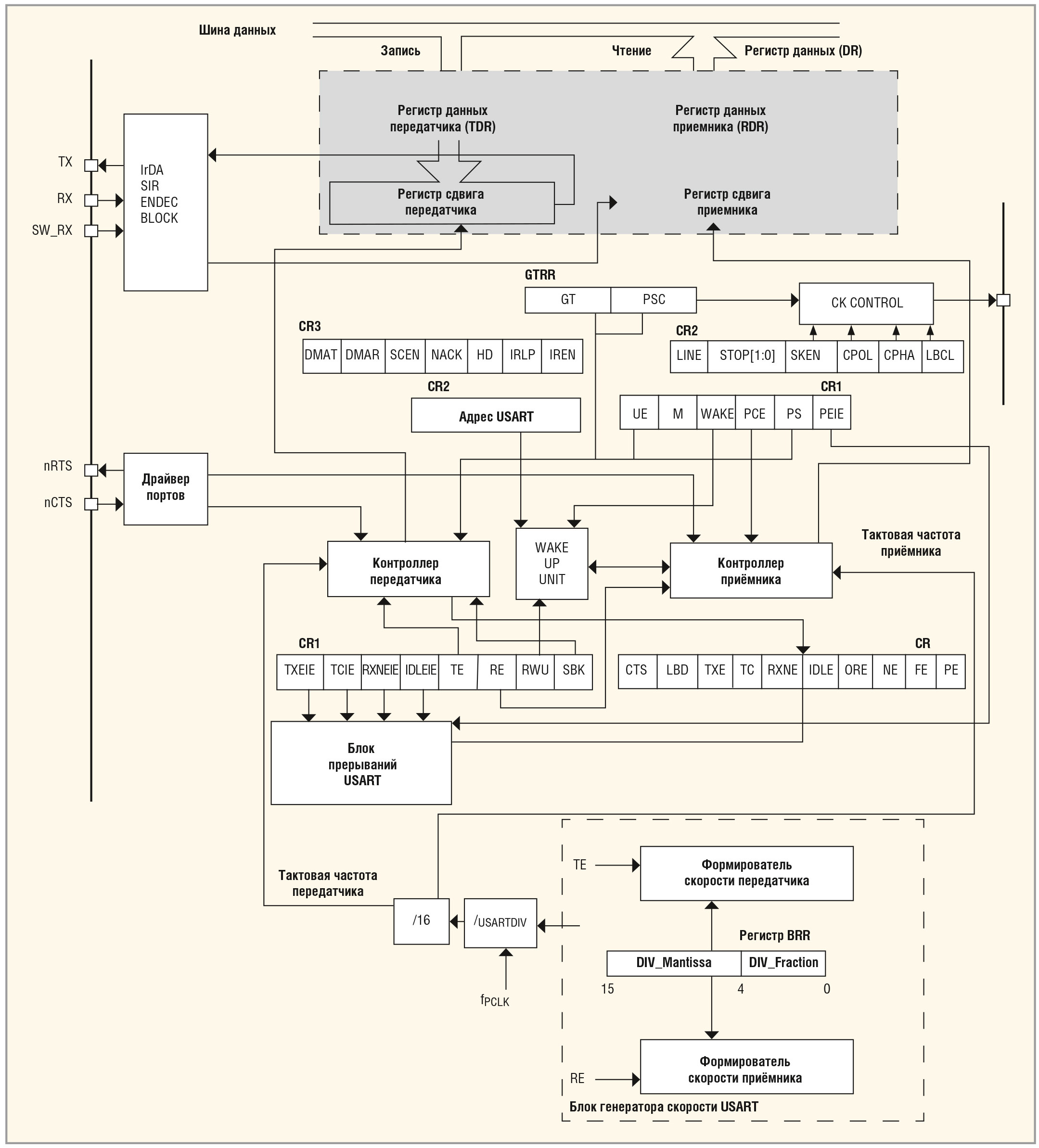
На рисунке 1 приведена структурная схема одного порта USART, которая помогает понять изложенное выше описание, а также даёт представление об архитектуре порта USART и составе регистров для его инициализации.

Регистры портов USART
В микроконтроллерах STM32 для настройки каждого порта USART и работы с ним имеется по 7 регистров:
- USART_SR – регистр статуса, указывающий на состояние порта USART;
- USART_DR – регистр данных для записи передаваемых и чтения принимаемых данных;
- USART_BRR – регистр, определяющий скорость обмена;
- USART_CR1 – первый управляющий регистр;
- USART_CR2 – второй управляющий регистр;
- USART_CR3 – третий управляющий регистр;
- USART_GTPR – регистр делителя и задержки.
Формат регистров с названием входящих в них разрядов представлен в таблице 1.

Передача и приём информации через порт USART производится по кадрам, как показано на рисунке 2.

Каждый кадр начинается со стартового бита, после которого следует несколько бит информации, бит паритета, если он задан, и стоповые биты.
Рассмотрим поочерёдно назначение и содержимое разрядов этих регистров.
Регистр USART_SR
Регистр статуса USART_SR хранит разряды, отображающие текущее состояние порта USART.
Разряд 0 PE отображает ошибку паритета при приёме байта. Данный разряд устанавливается в единичное состояние при аппаратном выявлении ошибки паритета, т.е. несовпадении числа единиц в принимаемом байте с ожидаемым чётным или нечётным количеством, заданным для контроля.
Разряд 1 FE указывает на ошибку кадра при приёме байта. Ошибкой кадра является, например, отсутствие стопового бита или несоответствие их количества заданному при настройке порта значению. Данный разряд также устанавливается аппаратно.
Разряд 2 NE фиксирует наличие шума в кадре. Шумом считается изменение состояния линии связи в середине приёма очередного бита информации.
Разряд 3 ORE отображает ошибку переполнения приёмного буфера.
Разряд 4 IDLE фиксирует обнаружение кадра ожидания. Кадром ожидания является отсутствие очередного стартового бита после стоповых бит.
Следующая группа флагов позволяет определить окончание передачи или приёма данных.
Разряд 5 RXNE фиксирует приём данных в регистр USART_DR.
Разряд 6 TC сигнализирует о завершении передачи очередного байта данных, записанных в регистр данных USART_DR.
Разряд 7 TXE сообщает о том, что сдвиговый регистр передачи данных пуст.
Порт USART передаёт данные из сдвигового регистра, в который они поступают из регистра USART_DR. После записи данных в USART_DR они находятся в нём до тех пор, пока сдвиговый регистр не освободится. Как только данные передаются, сдвиговый регистр освобождается, и в него переписывается информация из USART_DR. При этом устанавливается флаг TXE, означающий, что регистр данных пуст. Если же очередные данные не будут записаны в регистр данных USART_DR, то после освобождения сдвигового регистра будет установлен также флаг TC.
Разряд 8 LBD фиксирует обнаружение разрыва связи.
Разряд 9 CTS отображает изменение состояния сигнала CTS.
Разряды 10…31 зарезервированы для будущих версий микроконтроллеров.
Очищаются все разряды программно, последовательностью операций чтения регистра USART_SR, с последующим чтением регистра USART_DR.
Регистр USART_DR
Регистр USART_DR содержит байт принятых или передаваемых данных. Несмотря на то, что в программе производится обращение к одному и тому же регистру USART_DR как для приёма данных, так и для их передачи, на самом деле при чтении информация поступает из регистра приёмника порта USART, а при записи данные заносятся в регистр передатчика порта USART.
Для работы с регистром данных используются следующие операторы:
USART1->DR = tx1; // Передать байт переменной tx1 через USART
rx1 = USART1->DR; // Считать принятый байт из USART в переменную rx1
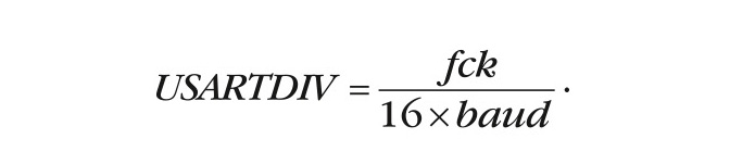
Регистр USART_BRR
Регистр USART_BRR служит для задания скорости обмена через порт USART и содержит определяющую эту скорость переменную USARTDIV с фиксированной точкой. Данная переменная состоит из двух частей: целой 12-разрядной части DIV_mantissa и дробной 4-разрядной части DIV_fraction. Дробная часть позволяет довольно точно подстроить скорость обмена для любой частоты тактового сигнала.
Скорость обмена вычисляется по формуле:
где fck – тактовый сигнал (PCLK2 для USART1 и PCLK1 для USART2, 3). Соответственно, значение переменной
Рассмотрим пример вычисления значения переменной USARTDIV для скорости порта USART, равной 9600 бод с тактовой частотой 8 МГц.
Целая часть USARTDIV имеет значение 52, а в 16-ричном формате 0x34. Для перевода дробной части 0,0833 в 16-ричный формат, необходимо умножить эту часть на 16 и округлить полученное значение до целого. Таким образом, получим: 0,0833 ´16 = 1,3328. После округления и перевода этого значения в 16-ричный формат получим число 0х01. Теперь, поместив обе части вычисляемого числа на свои разряды в соответствии с таблицей 1, получим значение USARTDIV = 0x0341, которое следует записать в регистр задания скорости USART_BRR.
Такая запись осуществляется с помощью следующих операторов:
USART1–>BRR = 0x0341; // Записать значение скорости для USART1
При округлении дробной части возникла погрешность, которую можно вычислить с помощью обратного преобразования. Для этого необходимо преобразовать полученное значение в десятичное представление. В нашем случае целая часть равна 0x34 = 52, а дробная часть равна 1/16 = 0,0625 и USARTDIV = 52,0625 вместо расчётного значения 52,0833.
Ошибка в процентном выражении составит: error = (52,0833 – 52,0625) / 52,0833 ´ 100% = 0,04%. Такая ошибка не превышает предельно допустимое значение, составляющее 5%, и вполне приемлема для нормальной работы порта USART.
Теперь рассмотрим разряды трёх управляющих регистров: USART_CR1, USART_CR2 и USART_CR3.
Регистр USART_CR1
Регистр USART_CR1 имеет следующие разряды:
- разряд 0 SBK управляет отправкой символа разрыва связи (0 – не посылать, 1 – посылать).
- разряд 1 RWU определяет режим приёмника USART (0 – приёмник активен, 1 – приёмник в «спящем» режиме);
- разряд 2 RE разрешает работу приёмника;
- разряд 3 TE разрешает работу передатчика;
- разряд 4 IDLEIE разрешает прерывания от флага IDLE регистра USART_SR;
- разряд 5 RXNEIE разрешает прерывания от флага RXNE регистра USART_SR;
- разряд 6 RXNEIE разрешает прерывания от флага RXNE регистра USART_SR, когда в регистр данных перемещён принятый байт;
- разряд 7 TXEIE разрешает прерывания от флага TXE регистра USART_SR, т.е. когда регистр передачи пуст;
- разряд 8 PEIE разрешает прерывание при обнаружении ошибки паритета;
- разряд 9 PS управляет типом паритета (0 – чётный, 1 – нечётный);
- разряд 10 PCE разрешает контроль паритета (0 – отключён, 1 – включён);
- разряд 11 WAKE определяет метод «пробуждения» порта (0 – по состоянию линии связи, 1 – по выделению адреса);
- разряд 12 M определяет длину посылки данных (0 – 8 бит данных, 1 – 9 бит данных);
- разряд 13 UE разрешает работу USART (0 – отключён, 1 – включён);
- разряды 14–31 зарезервированы.
Для наглядности в таблице 2 приведён формат кадра данных USART в зависимости от установки разрядов M и PCE.

Примечания: S – стартовый бит, F – стоповый бит, P – бит паритета, 0…8 – биты данных.
Регистр USART_CR2
Ниже представлено назначение разрядов регистра USART_CR2:
- разряды 3…0 ADD[3:0] задают адрес узла USART для многопроцессорной связи с целью его пробуждения при обнаружении данного адреса;
- разряд 4 зарезервирован и всегда имеет нулевое состояние;
- разряд 5 LBDL определяет длину обнаружения разрыва LIN (0 – 10 бит, 1 – 11 бит);
- разряд 6 LBDIE разрешает прерывание от флага LBD в регистре USART_SR;
- разряд 7 зарезервирован и всегда имеет нулевое состояние;
- разряд 8 LBCL управляет последним синхроимпульсом порта в режиме SPI (0 – не влияет, 1 – определяет синхроимпульс);
- разряд 9 CPHA определяет фазу синхроимпульсов порта в режиме SPI (0 – по фронту, 1 – по спаду);
- разряд 10 CPOL определяет полярность синхроимпульсов порта в режиме SPI (0 – пассивен низкий уровень, 1 – пассивен высокий уровень);
- разряд 11 CLKEN активирует выход CK (0 – пассивен, 1 – активен);
- разряды 13 и 12 STOP определяют формат стоп-битов (00 – 1 стоп-бит, 01 – 0,5 стоп-бита, 10 – 2 стоп-бита, 11 – 1,5 стоп-бита);
- разряд 14 LINEN разрешает режим LIN USART (0 – запрещён, 1 – разрешён);
- разряды 15…31 зарезервированы.
Разряды CPOL, CPHA и LBCL не должны изменяться во время активности передатчика.
Варианты настройки порта USART в режиме SPI с помощью разрядов CPOL, CPHA и LBCL наглядно представлены на рисунке 3.

Регистр USART_CR3
Регистр USART_CR3 содержит следующие разряды:
- разряд 0 EIE разрешает прерывания от ошибок;
- разряд 1 IREN разрешает режим работы порта IrDA;
- разряд 2 IRLP осуществляет выбор между нормальным и низко потребляющим режимом IrDA (0 – нормальный режим, 1 – низко потребляющий режим);
- разряд 3 HDSEL разрешает полудуплексный режим для однопроводного интерфейса;
- разряд 4 NACK разрешает формирование сигнала NACK в режиме Smartcard;
- разряд 5 SCEN разрешает работу порта в режиме Smartcard;
- разряд 6 DMAR разрешает работу приёмника через DMA;
- разряд 7 DMAT разрешает работу передатчика через DMA;
- разряд 8 RTSE разрешает формирование сигнала RTS;
- разряд 9 CTSE разрешает формирование сигнала CTS;
- разряд 10 CTSIE разрешает прерывания от флага CTS регистра USART_SR;
- разряды 11…31 зарезервированы.
Некоторые разряды регистров USART могут быть использованы для формирования прерывания. Эти разряды представлены на рисунке 4.

Регистр USART_GTPR
Последний регистр порта USART_CTPR содержит следующие разряды:
- разряды 7…0 PSC[7:0] определяют величину предварительного делителя для задания скорости порта в режиме IrDA и Smartcard;
- разряды 15…8 GT[7:0] задают значение таймера защиты для работы порта USART в режиме Smartcard;
- разряды 31…16 зарезервированы.
Более подробное описание назначения всех регистров USART и их разрядов можно найти в источнике [2].
Программное использование портов USART
После знакомства с назначением регистров порта USART рассмотрим пример его инициализации. Допустим необходимо настроить порт USART1 для связи с компьютером со скоростью обмена 9600 бод. Определим формат кадра порта с длиной посылки данных 8 бит, одним стоп-битом, без контроля паритета. Частоту тактового сигнала примем равной 24 МГц.
Вначале необходимо включить тактирование порта USART и портов GPIO с помощью следующего набора команд:
RCC->APB2ENR | = RCC_APB2ENR_USART1EN; // Включить тактирование порта USART1
RCC->APB2ENR | = RCC_APB2ENR_IOPAEN; // Включить тактирование GPIO
RCC->APB2ENR | = RCC_APB2ENR_AFIOEN; // Включить тактирование альтернативных функций GPIO
Далее следует рассчитать скорость обмена для порта и записать полученное значение в регистр USART1_BRR. Итак: USARTDIV = fck / (16 ´ baud) =
= 24 000 000/(16 ´ 9600) = 156,25. Переменная DIV_Mantissa составляет 156 = 0x9C, а переменная DIV_Fraction = 0,25 ´16 = 4.
Запись значения скорости в регистр USART1_BRR выполняется с помощью команды:
USART1->BRR = 0x09с4; // Задать скорость обмена порта USART1 равную 9600 бод
Количество стоп-битов задаётся командой:
USART1->CR2
= ~USART_CR2_STOP; // Значение STOP = 00 соответствует 1 стоп-биту
Разрешение работы приёмника, передатчика и порта можно задать одной командой:
USART1->CR1 = USART_CR1_RE | USART_CR1_TE | USART_CR1_UE
Теперь инициализация порта выполнена.
Для передачи данных через порт USART необходимо записать передаваемый байт в регистр USART_DR конкретного порта:
USART1->DR = data; // Передать байт данных
Прежде чем передавать следующий байт необходимо дождаться окончания передачи предыдущего байта, анализируя состояние разряда TC регистра USART_SR:
while((USART1->SR USART_
SR_TC)==0) {} // Ждать окончания передачи
USART1->SR
= ~USART_SR_TC; // Очистить флаг окончания передачи
Приём информации от порта можно осуществлять следующим образом:
while((USART1->SR
USART_SR_RXNE)==0) {} // Ждать приёма информации
temp = USART1->DR; // Считать принятый байт
В данном случае сброс флага окончания приёма производится автоматически после чтения регистра данных.
Обмен информацией через порт USART с помощью ожидания установки флагов является неэффективным и приводит к значительным потерям производительности микроконтроллера, а порой и к зависанию программы. Во избежание этих проблем рекомендуется использовать работу с портом USART по прерываниям.
Для работы по прерываниям необходимо написать функцию обработчика прерывания, в которой будет проводиться анализ причины прерывания, а также будут выполняться необходимые операции для его обработки.
Такая функция может иметь следующий вид:
void USART1_IRQHandler(void)
{
unsigned char temp; // Временная байтовая переменная
if((USART1->SR
USART_SR_RXNE)!=0) //
Если приём завершен
{
temp = USART1->DR; // Считать принятый байт
… // Выполнить необходимые действия
}
if((USART1->SR USART_SR_TC)!=0) // Если передача завершена
{
USART1->SR = ~USART_SR_TC; // Сбросить флаг
… // Выполнить необходимые действия
}
}
Для активации прерываний от порта USART необходимо сначала их разрешить и затем задать события, которые будут генерировать прерывания с помощью следующих команд:
NVIC_EnableIRQ (USART1_IRQn); // Разрешить прерывания от USART1
USART1->CR1 | = USART_CR1_TCIE; //
Разрешить прерывание по окончанию передачи
USART1->CR1 | = USART_CR1_RXNEIE; //
Разрешить прерывание по приёму данных
Использование прерываний освобождает процессор микроконтроллера от необходимости постоянной проверки флагов и позволяет высвободить его ресурсы для других действий.
Помимо прерываний уменьшить нагрузку на процессор микроконтроллера позволяет использование DMA. Но это уже тема отдельной статьи…
Литература
- https://www.st.com
- http://www.st.com/web/en/resource/technical/document/reference_manual/CD00246267.pdf
© СТА-ПРЕСС
Если вам понравился материал, кликните значок — вы поможете нам узнать, каким статьям и новостям следует отдавать предпочтение. Если вы хотите обсудить материал —не стесняйтесь оставлять свои комментарии : возможно, они будут полезны другим нашим читателям!

