Фильтр по тематике

Z-сенсоры – перспективное направление развития полупроводниковой микроэлектроники

В статье рассмотрены состояние и перспективы роста мирового рынка полупроводников, предложено новое направление развития полупроводниковой микроэлектроники и определены области применения представленных элементов.

01.09.2013 162 0
Z-сенсоры – перспективное направление развития полупроводниковой микроэлектроники

Мировой рынок полупроводников

В последние годы рынок полупроводниковой микроэлектроники испытывает непрерывный рост (см. рис. 1). 


Это связано в первую очередь с ростом спроса на потребительскую технику (бытовую, компьютерную и т.п.). По оценкам исследовательской компании Gartner, специализирующейся на рынках информационных технологий, в 2011 году на мировой рынок было поставлено полупроводниковых микросхем на $302 млрд. По оценке Gartner, основным фактором роста потребления полупроводниковых комплектующих в мире было увеличение производства смартфонов и планшетных компьютеров [1].

Основными потребителями полупроводниковой продукции стали компании – производители современных средств связи (см. табл. 1). Ввиду растущего спроса на технические средства эксперты рассчитывают, что в 2013 году выручка в сегменте полупроводников увеличится на 6,9%, или до $330 млрд.


До недавнего времени развитие полупроводниковой отрасли шло по пути, описанному Гордоном Муром, основателем корпорации Intel. Конкурентная борьба между компаниями-производителями велась не в сфере инновационных разработок, а в области миниатюризации элементов. Однако время показало, что подобный подход в корне неверен и ведёт к усложнению и удорожанию производства, невозможности дальнейшего уменьшения размеров элементов ввиду достижения атомарного уровня.

Единственно верным путём развития полупроводниковой отрасли является внедрение и использование инновационных разработок. Лишь использование новых физических принципов в полупроводниках способно совершить очередной прорыв в отрасли.

Для большинства производителей электроники настало время прекратить погоню за всё меньшими нормами проектирования, воспользовавшись подходом, который получил название More-than-Moore («больше, чем Мур»). Международный комитет International Technology Roadmap for Semiconductors (ITRS) разработал план, в соответствии с которым ряд медицинских, транспортных приложений и систем управления электропитанием будет совершенствоваться в соответствии с принципом More-than-Moore, а не за счёт дальнейшей миниатюризации полупроводников.

Z-сенсоры – перспективы п/п микроэлектроники

В лаборатории сенсоров и сенсорных систем Института проблем управления РАН была разработана технология получения полупроводниковых структур с уникальными физическими свойствами. Физическое явление, обнаруженное в структурах, называется управляемой скачковой проводимостью. Оно получило признание мировой научной общественности и известно также как Z-эффект. Открытое явление позволяет реализовать широкую гамму элементов, обладающих высокой чувствительностью к внешним воздействиям. Они, в свою очередь, получили известность как Z-сенсоры.


Применение элемента в схеме является простым и универсальным для всех типов Z-сенсоров (см. рис. 2). Для работы сенсора достаточно использования одного нагрузочного сопротивления, тогда как широко используемые в настоящее время полупроводниковые элементы требуют громоздкой и сложной в настройке схемы.

В качестве примера рассмотрим термочувствительный элемент, NTC-термистор (резистор с отрицательным ТКС). Его широко используют для контроля температуры в автомобильной, бытовой и другой технике. Для эффективной работы NTC-термистор должен быть встроен в сбалансированный мост Уитстона (см. рис. 3). 


Выходной сигнал моста необходимо усилить и пропустить через триггер Шмитта для получения управляющего сигнала (скачка напряжения). Наличие такого количества дополнительных элементов в схеме повышает стоимость схемы и добавляет погрешность в измерение.

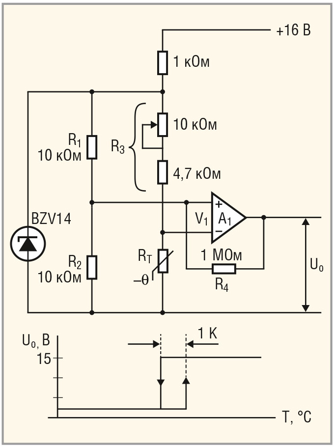
Работа Z-термистора, напротив, не требует дополнительных схем усиления и преобразования для получения сигнала управления. Явление управляемой скачковой проводимости обеспечивает предварительную обработку неэлектрического входного воздействия в объёме кристалла на молекулярном уровне, и выходной сигнал не требует дополнительного усиления и преобразования. Схема включения Z-термистора для аналогичных целей получения сигнала управления включает в себя лишь одно нагрузочное сопротивление, служащее для ограничения тока через структуру и съёма выходного сигнала (см. рис. 4).


В таблице 2 приведено сравнение возможностей Z-термистора и NTC-термистора без использования дополнительных электронных схем усиления и обработки сигнала. Таблица наглядно демонстрирует преимущества использования элементов, построенных на Z-эффекте.


Управляемая скачковая проводимость

Уникальность свойств Z-сенсоров обусловлена физическим явлением управляемой скачковой проводимости. На рисунке 5 показана схема включения типового Z-сенсора и вольтамперная характеристика (ВАХ) полупроводниковой структуры. Схема включения является универсальной для всех типов Z-элементов. Способность структур реагировать на изменение конкретного типа внешнего неэлектрического воздействия достигается технологическим путём (глубиной диффузии, концентрацией примеси и др.).


Вольтамперная характеристика структур имеет так называемый L-образный вид (см. рис. 5б). 

Участок 0–1 характеристики отражает поведение структуры в начальный момент времени, т.е. до перехода структуры в состояние со шнуром тока под воздействием внешнего контролируемого воздействия (температуры, магнитного поля и т.д.). При достижении питающим напряжением величины 1, достаточной для выброса электронов из запрещённой зоны в зону проводимости, или при изменении внешних условий (контролируемого воздействия) происходит переход 1–2–3 структуры в устойчивое состояние со шнуром тока, точка 3. Сопротивление структуры резко падает, и протекающий через неё ток резко возрастает (до нескольких миллиампер). Время перехода структуры из одного устойчивого состояния в другое не превышает 1…2 мкс.

На текущий момент уже получены модификации структур, чувствительные к следующим типам неэлектрических воздействий: световое излучение; УФ-излучение; магнитное поле; механическое сжатие; сила и давление; тактильное воздействие; температурное воздействие.

На основе разработанной технологии возможна реализация датчиков, чувствительных и к другим видам воздействий.

Разработка лаборатории получила высокие оценки и экспертные заключения специалистов в области полупроводниковой микроэлектроники в разных странах. Результаты работы докладывались на международных и российских выставках, где получили признание научного сообщества. Авторами получены патенты в России и США [2, 3].

Конкурентные преимущества Z-сенсоров

Однозначно можно выявить ряд неоспоримых преимуществ внедрения в различные отрасли производства технических средств Z-сенсоров [4–6]:

  • высокую помехозащищённость (помехоустойчивость);
  • высокую надёжность;
  • простоту эксплуатации;
  • оперативный монтаж и простоту замены;
  • однозначную зависимость выходной величины от входной;
  • стабильность характеристик во времени;
  • высокую чувствительность;
  • отсутствие обратного воздействия на контролируемый процесс и на контролируемый параметр;
  • возможность работы при различных условиях эксплуатации, в том числе в труднодоступных и удалённых местах;
  • возможность разных видов корпусирования;
  • способность использования одного и того же элемента в различных режимах работы, таких как амплитудный, частотный, время-импульсный и пороговый без дополнительных электронных схем;
  • удешевление конечной электронной схемы за счёт уменьшения количества элементов.

Организация производства Z-сенсоров

Еще одним преимуществом Z-сенсоров можно считать и тот факт, что организовать их серийное производство можно на действующем предприятии по производству полупроводников. Единственным условием организации производства является соблюдение конфиденциальности и охраны интеллектуальной собственности. Кроме того, нет необходимости в организации сверхчистого производства. Стоимость элементов при промышленном производстве не будет превышать стоимости аналогичных элементов, что позволит свободно конкурировать на рынке полупроводников.

Потенциальные потребители

Многолетние исследования рынка полупроводников определили спектр основных потребителей Z-сенсоров. Это современные инженерные системы (в промышленных, транспортных, складских, ландшафтных, больничных, гостиничных, курортных, спортивных комплексах; больших зданиях и офисных комплексах; коттеджах и т.д.), бытовая и сельскохозяйственная техника, медицинское, противопожарное и отопительное оборудование, системы безопасности и т.п. Наиболее перспективными направлениями являются автомобильная промышленность и системы «Умный дом».

Литература

  1. Стельмах С. Мировой рынок полупроводников в 2011–2012 гг. PCWEEK Live, 22.02.2012.
  2. Зотов В.Д. и др. Полупроводниковая структура и способ управления проводимостью полупроводниковой структурой. АС СССР № 1739402.
  3. Zotov V.D. and et al., Semiconductor structures, methods for controlling their conductivity and sensing elements, based on these semiconductor structures. Patent USA № 5,742,092.
  4. Зотов В. Полупроводниковые многофункциональные сенсоры широкого применения (Z-сенсоры). Chip News, № 4, 1998, С. 22–29.
  5. Зотов В., Кравченко А., Миронова П. Z-термисторы в режиме генератора импульсов. Chip News, № 1, 2001.
  6. Зотов В., Виноградова Е., Миронова П. Аналитические исследования параметров Z-термисторов. Chip News, № 3, 2004.

© СТА-ПРЕСС


Если вам понравился материал, кликните значок — вы поможете нам узнать, каким статьям и новостям следует отдавать предпочтение. Если вы хотите обсудить материал —не стесняйтесь оставлять свои комментарии : возможно, они будут полезны другим нашим читателям!

01.09.2013 162 0
Комментарии
Рекомендуем
Телевизор с электронно-лучевой трубкой: разработки С.И. Катаева и их значение

Телевизор с электронно-лучевой трубкой: разработки С.И. Катаева и их значение

«…Наступит время… когда миллионы таких приборов, таких "электрических глаз" будут всесторонне обслуживать общественную и частную жизнь, науку, технику и промышленность…» Б. Розинг Семён Исидорович Катаев (1904–1991 гг.), советский учёный и изобретатель в области телевидения, доктор технических наук, профессор, заслуженный деятель науки и техники – незаслуженно обделён вниманием популяризаторами истории электроники и телевидения в нашей стране. Тем не менее И.С. Катаев внёс значительный вклад в развитие инженерной мысли в СССР при разработке и усовершенствовании электронно-лучевых трубок (ЭЛТ), ставших на многие годы ключевой технологией, лежащей в основе экранов телевизоров и оборудования различного назначения. Катаев дополнил изобретение Зворыкина и по праву может считаться ещё одним «отцом» отечественного телевидения. В найденных документах роль Катаева прослеживается чётко, и в статье мы хотим это показать.
23.04.2026 СЭ №4/2026 35 0
Электронные системы диагностики, стимуляции и воздействия на человека на примере BAMH и управления –  на примере AE-Skin

Электронные системы диагностики, стимуляции и воздействия на человека на примере BAMH и управления – на примере AE-Skin

Путь будущих разработок в области современной электроники пролегает от визуального отображения окружающего пространства до тактильного. В этой связи представляют интерес система Bioinspired Adaptable Multiplanar mechano-vibrotactile Haptic (BAMH) – пневматически активируемый роботизированный электронный комплекс с интерфейсом из мягкого материала и система AE-Skin, обеспечивающая интерфейс между кожей человека и физическими поверхностями. Принцип её действия достаточно известен и заложен в управлении интерактивными экранами. В первой части статьи рассматриваются особенности новых разработок в области медицинской электроники и перспективы тактильного воздействия на кожу человека для лечения и изменения настроения. Во второй части представлен подробный разбор AE-Skin и примеры её совершенствования во всех сферах жизни человека: от управления посредством электронных тактильных датчиков миниатюрной формы до устройств на основе новых технологий, воспринимающих движения руками без прикосновения и без применения пироэлектрических детекторов, как управляющие сигналы для РЭА.
17.04.2026 СЭ №4/2026 102 0

ООО «ИнСАТ»  ИНН 7734682230  erid = 2SDnjeHksEz
ООО «ИнСАТ»  ИНН 7734682230  erid = 2SDnjddDXPx
  Подписывайтесь на наш канал в Telegram и читайте новости раньше всех! Подписаться