Введение
Интерфейс I2С, или IIC получил свою аббревиатуру от английских слов Inter-Integrated Circuit и представляет собой последовательную шину, состоящую из двух двунаправленных линий связи с названием SDA и SCL, как сокращение от слов Serial Data Address и Serial Clock. Он обеспечивает обмен данными между микроконтроллером и различными периферийными устройствами, такими как АЦП, ЦАП, микросхемы памяти, другие микроконтроллеры и микросхемы. Схема подключения устройств по интерфейсу I2C показана на рисунке 1.

Стандарт на интерфейс I2С был разработан фирмой Philips в начале 1980-х годов. Согласно этому стандарту, интерфейс имел 7-разрядный адрес. Он позволял обращаться к 127 устройствам на скорости до 100 кбит/с. В дальнейшем интерфейс получил своё развитие и стал 10-разрядным, позволяющим обращаться к 1023 устройствам на скорости до 400 кбит/с. Максимальное допустимое количество микросхем, подсоединённых к одной шине, ограничивается максимальной ёмкостью шины в 400 пФ. Версия стандарта 2.0, выпущенная в 1998 году, представила высокоскоростной режим работы со скоростью до 3,4 Мбит/с с пониженным энергопотреблением. Версия 2.1 2001 года включает в себя лишь незначительные доработки.
Описание интерфейса I2C
Микроконтроллер STM32 [1] включает в свой состав интерфейс I2С, который отличается своей развитостью. Он допускает несколько ведущих устройств на шине и поддерживает высокоскоростной режим. Кроме того, в микроконтроллере STM32 интерфейс I2C можно использовать для широкого спектра приложений, включая генерацию и верификацию контрольной суммы. С ним также можно работать по протоколам SMBus (System Management Bus) и PMBus (Power Management Bus). Большинство моделей STM32 включают в свой состав два интерфейса I2С с именами I2С1 и I2С2.
Интерфейс может работать в одном из следующих четырёх режимов:
- Slave transmitter (ведомый передатчик);
- Slave receiver (ведомый приёмник);
- Master transmitter (ведущий передатчик);
- Master receiver (ведущий приёмник).
По умолчанию интерфейс работает в режиме «Ведомый» и автоматически переключается на «Ведущий» после генерирования старт-условия. Переключение с «Ведущего» на «Ведомый» происходит при потере арбитража или после генерирования стоп-условия, что позволяет работать нескольким «Ведущим» микроконтроллерам в одной системе поочередно.
В режиме «Ведущий» I2C инициирует обмен данными и генерирует тактовый сигнал. Передаче последовательных данных всегда предшествует старт-условие, а завершается обмен всегда стоп-условием. Оба этих условия генерируются в режиме «Ведущий» программно.
В режиме «Ведомый» I2C способен распознать свой собственный адрес (7 или 10 бит) и адрес общего вызова. Определение наличия адреса общего вызова можно включить или отключить программно.
Адрес и данные передаются 8-битными посылками, старшим битом вперёд. Первый байт, следующий за старт-условием, содержит адрес (один байт в 7-битном режиме и два байта в 10-битном режиме). Адрес всегда передаётся в режиме «Ведущий».
За 8 тактами передачи байта данных следует 9-й такт, в течение которого приёмник должен послать бит уведомления ACK, получивший своё название от слова ACKnowledge. На рисунке 2 приведена временна¢я диаграмма одной посылки интерфейса I2C.

Наличие уведомления в ответе можно программно включить или отключить. Размерность адреса интерфейса I2C (7 бит или 10 бит и адрес общего вызова) можно выбрать программно.
Архитектура блока интерфейса I2С
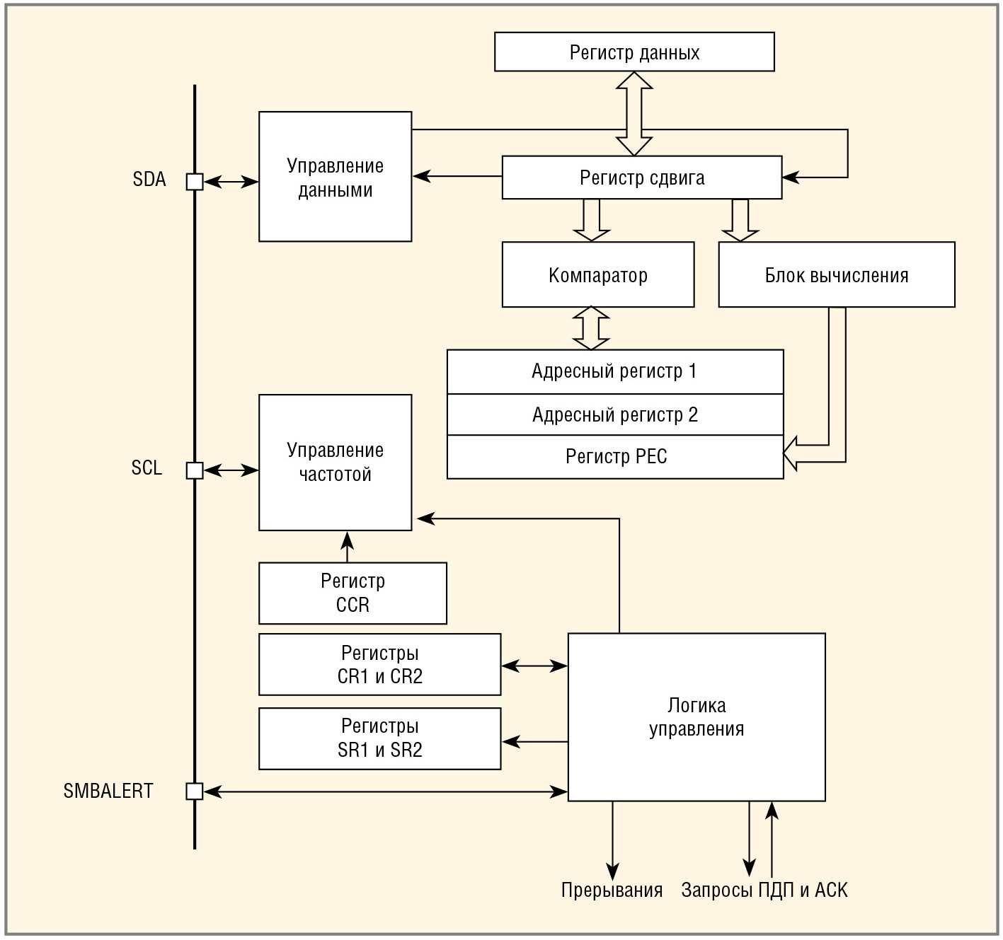
Функциональная схема блока интерфейса I2C для микроконтроллера STM32 приведена на рисунке 3.

Регистр сдвига на этой схеме представляет собой основной регистр, через который передаются и принимаются данные. Передаваемые данные предварительно записываются в регистр данных, после чего через регистр сдвига последовательно транслируются в линию связи SDA. Принимаемые по этой же линии связи данные накапливаются в регистре сдвига, а затем перемещаются в регистр данных. Таким образом, интерфейс может передавать и принимать данные только поочередно.
Кроме того, регистр сдвига аппаратно подключён к компаратору, который позволяет сравнивать принятый адрес с адресными регистрами и, таким образом, определять, для кого предназначен очередной блок данных.
Узел управления частотой позволяет формировать сигнал синхронизации SCL в роли ведущего и синхронизироваться от этого сигнала в качестве ведомого устройства. Регистр CCR обеспечивает программную настройку данного узла. Блок интерфейса подключён к выходу PCLK1 шины APB1 через два предварительных делителя. Микроконтроллер поддерживает два режима обмена: стандартный (Standard Speed) – до 100 кГц, и быстрый (Fast Speed) – до 400 кГц. В зависимости от режима обмена частота тактирования модуля должна быть не менее 2 МГц в стандартном режиме и не менее 4 МГц в быстром режиме.
Блок вычисления позволяет аппаратно вычислять контрольную сумму блока данных и сохранять её в регистре PEC.
Управление блоком интерфейса I2C, а также формирование флагов событий и прерываний выполняется узлом логики управления. Он же позволяет обслуживать запросы ПДП и формировать сигнал ACK. Связь этого блока с микроконтроллером осуществляется программно с помощью регистров управления CR1, CR2 и регистров состояния SR1, SR2.
Прерывания от I2C
Интерфейс I2C имеет аппаратную организацию, способную формировать запросы на прерывание в зависимости от режима работы и текущих событий. В таблице 1 приведены запросы на прерывание от интерфейса I2C.

Описание регистров
Для работы с интерфейсом I2C в микроконтроллере STM32 имеются специальные регистры. Карта этих регистров с названием входящих в них разрядов представлена в таблице 2.

Рассмотрим регистры, необходимые для работы интерфейса I2С. К ним относятся:
- I2C_CR1 – управляющий регистр 1;
- I2C_CR2 – управляющий регистр 2;
- I2C_OAR1 – регистр собственного адреса 1;
- I2C_OAR2 – регистр собственного адреса 2;
- I2C_DR – регистр данных;
- I2C_SR1 – статусный регистр 1;
- I2C_SR2 – статусный регистр 2;
- I2C_CCR – регистр управления тактовым сигналом;
- I2C_TRISE – регистр параметра TRISE.
Некоторые разряды этих регистров используются для работы в режиме SMBus.
Регистр I2C_CR1 является первым управляющим регистром интерфейса I2C. Он имеет следующие управляющие разряды:
- разряд 15 SWRST – обеспечивает программный сброс шины I2C;
- разряд 14 – зарезервирован;
- разряд 13 SMBus – формирует сигнал тревоги в режиме SMBus;
- разряд 12 PEC – служит для функции проверки ошибки пакета (Packet Error Checking);
- разряд 11 POS – служит для анализа сигналов ACK или PEC при приёме;
- разряд 10 ACK – возвращает бит уведомления ACK после приёма корректного байта адреса или данных;
- разряд 9 STOP – служит для формирования и анализа стоп-условия;
- разряд 8 START – служит для формирования и анализа старт-условия;
- разряд 7 NOSCTETCH – отключает растяжку такта в режиме ведомого;
- разряд 6 ENGC – разрешает общий вызов;
- разряд 5 ENPEC – разрешает сигнал PEC;
- разряд 4 ENARP – разрешает сигнал ARP;
- разряд 3 SMBTYPE – назначает тип интерфейса в качестве ведущего или ведомого для режима SMBus;
- разряд 2 – зарезервирован;
- разряд 1 SMBUS – переключает режимы I2C и SMBus;
- разряд 0 PE – разрешает работу интерфейса.
Регистр I2C_CR2 является вторым управляющим регистром интерфейса I2C и имеет следующие управляющие разряды:
- разряды 15…13 – зарезервированы;
- разряд 12 LAST – используется в режиме ведущего приёмника, чтобы позволить генерацию сигнала NACK по последнему принятому байту;
- разряд 11 DMAEN – разрешает запрос DMA;
- разряд 10 ITBUFEN – разрешает прерывания от буфера;
- разряд 9 ITEVTEN – разрешает прерывания от события;
- разряд 8 ITERREN – разрешает прерывания от ошибки;
- разряды 7 и 6 – зарезервированы;
- разряды 5…0 FREQ[5:0] – задают частоту работы шины.
Регистр I2C_OAR1 – первый регистр собственного адреса, включает в себя следующие разряды:
- разряд 15 ADDMODE – задаёт 7- или 10-разрядный режим адресации в качестве ведомого;
- разряды 14…10 – зарезервированы;
- разряды 9 и 8 ADD[9:8] – назначают 9 и 8 биты адреса при 10-битной адресации интерфейса;
- разряды 7…1 ADD[7:1] – назначают 7…1 биты адреса;
- разряд 0 ADD0 – назначает бит 0 адреса при 10-битной адресации интерфейса.
Регистр I2C_OAR2 – второй регистр собственного адреса, включает в себя следующие разряды:
- разряды 15…8 – зарезервированы;
- разряды 7…1 ADD[7:1] – назначают 7…1 биты адреса в режиме двойной адресации;
- разряд 0 ENDUAL – разрешает режим двойной адресации.
Регистр данных I2C_DR имеет 8 разрядов DR[7:0] для приёма и передачи данных на шину I2C. В этот регистр данные записываются для передачи и читаются из него при приёме. Разряды 15…9 – зарезервированы.
Регистр I2C_SR1 – первый статусный регистр, и включает в себя следующие разряды:
- разряд 15 SMBALERT – сигнализирует о тревоге шины SMBus;
- разряд 13 – зарезервирован;
- разряд 14 TIMEOUT – оповещает об ошибке превышения времени для сигнала SCL;
- разряд 12 PECERR – свидетельствует об ошибке PEC при приёме;
- разряд 11 OVR – формируется при ошибке переполнения данных;
- разряд 10 AF – возникает в случае ошибки уведомления;
- разряд 9 ARLO – указывает на ошибку потери прав на шину;
- разряд 8 BERR – устанавливается при ошибке шины;
- разряд 7 TxE – оповещает, что регистр данных пуст;
- разряд 5 – зарезервирован;
- разряд 6 RxNE – информирует, что регистр данных не пуст;
- разряд 4 STOPF – детектирует стоп-условие в режиме ведомого;
- разряд 3 ADD10 – устанавливается, когда ведущий послал первый байт адреса при 10-битной адресации;
- разряд 2 BTF – оповещает о завершении передачи байта;
- разряд 1 ADDR – устанавливается, если послан адрес в режиме ведущего или принят адрес в режиме ведомого;
- разряд 0 SB – устанавливается при генерации старт-условия в режиме ведущего.
Регистр I2C_SR2 – второй статусный регистр, включает в себя следующие разряды:
- разряды 15…8 PEC[9:8] – содержат контрольную сумму кадра;
- разряд 7 DUALF – является флагом двойной адресации в режиме ведомого;
- разряд 6 SMBHOST – устанавливается, когда принят заголовок SMBus Host в режиме ведомого;
- разряд 5 SMBDEFAULT – возникает, если принят адрес по умолчанию для SMBus-устройства в режиме ведомого;
- разряд 4 GENCALL – указывает, что принят адрес общего вызова в режиме ведомого;
- разряд 3 – зарезервирован;
- разряд 2 TRA – оповещает о режиме передачи/приёма;
- разряд 1 BUSY – информирует, что шина занята;
- разряд 0 MSL – детектирует режим «Ведущий»/«Ведомый».
Регистр I2C_CCR – регистр управления тактовым сигналом, который включает в себя разряды:
- разряд 15 F/S – задаёт стандартную или быструю скорость для режима ведущего;
- разряд 14 DUTY – назначает скважность 2 или 16/9 в быстром режиме;
- разряды 13 и 12 – зарезервированы;
- разряды 11…0 CCR[11:0] – управляют тактовым сигналом для быстрой и стандартной скорости в режиме ведущего.
Регистр I2C_TRISE – регистр параметра TRISE, который включает в себя:
- разряды 15…6 – зарезервированы;
- разряды 5…0 TRISE[5:0] – определяют максимальное время фронта для быстрой и стандартной скорости в режиме ведущего. Данный параметр задаёт момент времени, по которому производятся выборка состояния линий.
Более подробное описание назначения всех регистров I2C и их разрядов можно найти на сайте www.st.com [2].
Программирование интерфейса I2С
Рассмотрим практическую реализацию по использованию интерфейса I2С. Для этого можно воспользоваться стандартной библиотекой периферии микроконтроллера STM32. Для интерфейса I2C настройки режима, скорости и всего остального находятся в заголовочном файле и объявлены в виде структуры:
I2C_InitTypeDef:typedef struct{
uint32_t I2C_ClockSpeed;
uint16_t I2C_Mode;
uint16_t I2C_DutyCycle;
uint16_t I2C_OwnAddress1;
uint16_t I2C_Ack;
uint16_t I2C_AcknowledgedAddress;
}I2C_InitTypeDef;
В этой структуре её элементы имеют следующее назначение:
- uint32_t I2C_ClockSpeed – частота тактового сигнала, максимум – 400 КГц;
- uint16_t I2C_Mode – режим работы;
- uint16_t I2C_DutyCycle – настройки для работы в быстром режиме;
- uint16_t I2C_OwnAddress – собственный адрес устройства;
- uint16_t I2C_Ack – включено или нет использование бита подтверждения ACK;
- uint16_t I2C_AcknowledgedAddress – выбор формата адреса: 7 бит или 10 бит.
Рассмотрим процедуры инициализации и работы с интерфейсом I2C.
Для настройки интерфейса I2C в качестве ведущего устройства и передачи данных через него необходимо выполнить следующие действия:
1) разрешить тактирование портов;
2) инициализировать I2C, задав его скорость, адрес и формат адреса;
3) назначить выводы микроконтроллера;
4) разрешить работу интерфейса;
5) сформировать стартовое условие;
6) послать адрес адресуемого устройства и данные;
7) сформировать стоповое условие.
Для облегчения процесса программирования желательно создать набор основных функций для работы с I2C.
В листинге 1 приведена функция инициализации интерфейса I2C в соответствии с описанным выше алгоритмом.

Теперь рассмотрим функцию для общения по I2C. Для расширения возможностей эта функция имеет три параметра: номер используемого блока I2C, направление передачи данных и адрес подчинённого устройства. Код данной функции приведён в листинге 2.

Приведённая функция использует простые функции передачи и приёма данных, приведённые в листинге 3.

Закончив обмен данными по I2C, необходимо вызвать функцию формирования стоп-условия I2C_Generate STOP(I2Cx, ENABLE).
На основе приведённых функций можно создавать программы для работы с множеством разнообразных периферийных устройств.
Заключение
Неоспоримым преимуществом интерфейса I2C является простота подключения устройств с помощью всего лишь двух линий связи и общего провода, благодаря чему данный интерфейс надёжно закрепился в технике и по-прежнему широко применяется в современной аппаратуре.
Литература
Если вам понравился материал, кликните значок — вы поможете нам узнать, каким статьям и новостям следует отдавать предпочтение. Если вы хотите обсудить материал —не стесняйтесь оставлять свои комментарии : возможно, они будут полезны другим нашим читателям!

